Lovart 上線設計 Skills,一鍵套用 10 年設計經驗
整理版優先睇
Lovart Skills 讓設計小白一小時搞掂全套品牌設計
呢篇文章係 K 姐分享佢作為設計小白,點樣用 Lovart 最新上線嘅 5 個 Skills,喺一個鐘頭內完成曬 Logo、包裝、產品套圖、社媒素材同宣傳冊嘅設計。
K 姐想解決嘅問題好明確:傳統設計門檻高,普通人好難快速產出專業級物料;就算用 AI 工具,都要唔斷抽卡、反覆校準。而 Lovart Skills 將垂類設計師長期累積嘅經驗、審美同實戰方法,直接變成開箱即用嘅功能模塊,令到設計流程更穩定、高效。
整體結論係:Skills 嘅意義唔止喺設計,而係將行業最值錢嘅隱性經驗拆成可調用嘅模塊,嵌進工作流,令普通人跟專業方法做事。最終人人都可以擁有隨叫隨到嘅成熟設計團隊,創意唔會再卡喺基礎能力上。
- Lovart Skills 將設計師經驗模塊化,令小白都能一小時產出整套品牌設計。
- 品牌 Logo Skill 會按專業流程提煉需求,提供多個設計方向,仲自動生成變體。
- 包裝設計可透過對話精準修改細節,支援局部選取調整。
- 產品套圖 Skill 能根據賣點自動生成主圖、賣點圖同實拍展示,唔會反覆抽卡。
- Skills 嘅最終意義係將隱性經驗沉澱成可複用模塊,適用於設計、運營、銷售等廣泛場景。
Lovart 官網
體驗 Lovart 及預設 Skills
品牌 Logo:一次過搞掂需求挖掘同變體設計
打開 Lovart 官網,點擊新建項目就會見到預設嘅 Skills,揀「Logo 與品牌 Skill」就開始。輸入需求例如「中國春節特定版奶茶,品牌叫 Koi」,Lovart 會跟專業流程提煉相關信息,仲畀出 3 版設計方向等你確認。
呢個過程唔係單純出圖,而係推測你嘅實際需求,自動生成一系列變體,方便應用喺門店招牌、包裝上。
- Lovart 會先畀 4 個 Logo 初始概念,例如幾何、祥雲、印章、書法風格,你可以揀鍾意嘅方向。
- 揀好後,Lovart 即刻做出精細版 Logo 同 Logo 變體,涵蓋唔同應用場景。
包裝設計:用大白話改圖,精準到細節
將 Logo 應用到奶茶杯、杯套、手提袋等包裝,如果覺得顏色唔夠喜慶,可以直接話「調整手提袋,採用紅色底色,Logo 變金色」。Lovart 會即時跟住改。
仲可以按 CTRL+鼠標左鍵精準選擇需要修改嘅位置,局部修改或者作為參考都好方便。
- 1 改圍裙設計:用對話上傳參考圖,講出修改要求,例如 Logo 細節、口袋樣式、底部花紋。
- 2 對比修改前後效果:Lovart 會按指示做出精確改動,唔使反覆抽卡。
呢種對話式改圖令設計門檻大降,普通人都可以做到精細調整。
產品套圖同社媒素材:賣點清晰,一鍵生成多種版本
揀「亞馬遜產品套圖 Skill」,輸入產品賣點例如節日限定包裝、春節口味、保温杯身等,Lovart 會設計一系列主圖同副圖,包括白底圖、賣點信息圖同產品實拍展示。
有了 Skills 加成,設計更穩定高效,基本一遍過,唔使抽卡。
社媒素材方面,揀「社交媒體 Skill」,為微信朋友圈同小紅書設計新春帖子。Lovart 會融合品牌元素同參考圖構圖,做到雙重露出,小尺寸瀏覽依然清晰認到品牌。
- 產品套圖自動涵蓋白底主圖、賣點圖、多角度實拍,適合電商平台。
- 社媒素材注重品牌露出同構圖吸引,適合傳播。
宣傳冊同分鏡故事板:專業文檔一氣呵成
用「營銷宣傳冊 Skill」,參考其他奶茶店宣傳冊,再結合自己賣點,Lovart 會生成標準三摺頁。文字內容嘅編輯好方便:選中圖片,點擊編輯文字功能,右側就會列出所有文字,想改邊度就改邊度。
宣傳冊完成度好高,文字清晰、區塊連貫、視覺風格統一,基本可以直接印刷。
如果需要拍宣傳片,用「分鏡故事板 Skill」,輸入產品同風格要求(例如寫實攝影、電影感、新春氛圍),Lovart 會先轉成專業技術規範確認,然後依次生成腳本、分鏡畫面和故事板,連鏡頭時間、景別、燈光、音效都考慮到。
Skills 嘅核心意義:將隱性經驗變成可複用模塊
結合 Skills 嘅 Lovart,唔再係單純出圖嘅工具,而係更懂業務嘅成熟設計師。做電商圖時,佢會先展示清楚產品同核心賣點,唔使人工校準。
Skills 喺每個關鍵節點設置標準,令整個設計流程穩定高效,接近真實設計團隊嘅協作方式。
呢種模式嘅意義唔止喺設計,將來會應用到運營、銷售、客服等廣泛場景。最終大家比嘅係邊個能將經驗沉澱得更好、複用得更穩。

大家好,我係K姐。
一個幫你真正用盡AI嘅女仔。
最近 Skills 好hit。
上個月仲有唔少人笑,話 Skills 係程式設計師同極客圈子喺度自娛自樂。

而家,普通人一樣可以享受到 Skills 嘅好處。
最近 Lovart 推出咗 5 個超勁嘅 Skills,將垂直領域設計師多年累積嘅經驗、審美同實戰方法,直接整成每個人都可以即開即用嘅功能模組。

Lovart 就好似一個能力出眾嘅設計實習生,而加咗 Skills 嘅 Lovart 就等於一個有經驗、明需求嘅成熟設計師。
實際上試用過之後,我發覺 Lovart 嘅 Skills 喺電商行業啱啱好係一個閉環,涵蓋咗品牌 Logo 設計、包裝、產品套圖、營銷宣傳冊、社交媒體素材等核心環節,好似我呢啲設計新手,都可以靠 Skills 一個鐘就整出一整套品牌設計同宣傳短片。
效果真係幾驚艷,同大家分享下完整流程。

Lovart Skills
1 個鐘搞掂全套品牌設計
我哋打開 Lovart 官網,㩒新建項目。頁面就會出現預設嘅 Skills,㩒揀就可以直接用。

官網:https://www.lovart.ai
品牌 Logo
我哋先試下整一個 Logo,㩒揀 Logo 與品牌 Skill。輸入需求:
我想整一款中國農曆新年特別版奶茶,為我嘅奶茶品牌“Koi”設計一套Logo。

Lovart 按照專業嘅品牌設計流程,提煉咗相關資訊,並畀出3個設計方向再確定設計需求:

我哋先睇下 Lovart 生成嘅 4 個 Logo 初步概念:
<上下滑動睇曬全部內容>
顏色都好適合新年主題嘅紅金配搭,分別用咗幾何、祥雲波紋、印章同書法嘅概念,睇落都幾靚。
我更鍾意第2版嘅祥雲設計。Lovart 即刻就同我整咗精細版 Logo 同 Logo 變體,方便用喺舖頭招牌、包裝上面。

我最鍾意 Lovart 嘅一點,係佢唔係齋出圖,而係會根據你嘅要求,推測你嘅實際需要,同埋畀出設計方案。就好似我只係話設計 Logo,而 Lovart 設計完 Logo 之後,仲根據可能會用到嘅場景,設計咗一系列變體。永遠比我諗多一步,整體好接近真實設計團隊嘅工作方式。


包裝設計
我哋將 Logo 用喺產品上面睇下效果。
繼續生成奶茶杯、杯套、手提袋等包裝設計。



包裝大範圍用咗白色,睇落唔夠喜慶,但係用紅色又會同 Logo 撞色。我哋叫 Lovart 調整下:
調整手提袋,用紅色做手袋底色,手提袋上面嘅Logo變做金色。

咁樣睇落就喜慶好多,整體都好和諧。

如果係奶茶店嘅話,仲需要一件統一嘅員工衫,我哋試下設計一條圍裙。
為我嘅奶茶品牌設計圍裙。
<上下滑動睇曬全部內容>
第一版設計圖已經好靚,但係模特兒着上身效果同圍裙嘅細節展示有啲出入,唔好㤥,喺 Lovart 度改圖都好簡單。㩒張相,就可以將畫布入面嘅相做參考圖,加落對話到,用口語話畀 Lovart 點改。
我哋睇下修改前後嘅對比:

初版

修改後
圍裙上 Logo 嘅細節、口袋嘅樣式同圍裙底部嘅花紋都做咗精確嘅改動。
我哋仲可以直接 CTRL+鼠標左鍵,精準揀需要修改嘅位置。局部修改或者用嚟做參考都特別好用。
將正面視圖同口袋設計嘅細節都跟返第一版做出調整:

原版

修改後
產品套圖
跟住我哋做一套電商套圖。今次我哋揀亞馬遜產品套圖 Skill。
幫呢款奶茶整一套亞馬遜產品圖。
賣點:
-節日限定包裝,紅金配色自帶節慶氣氛。
-新年主題口味,桂圓紅棗、酒釀米香甜度更柔和,啱曬同屋企人一齊分享。
-杯身更保暖唔燙手,入口温熱滑捋捋,暖手暖胃。
-主打“新年第一杯”、“將好運飲落肚”、“飲完呢杯,新年順利”
-高顏值外觀適合影相分享,自帶社交傳播屬性。
-新年期間(由除夕到元宵節),第二杯半價。
Lovart 根據我提供嘅賣點,設計咗一系列嘅主圖同副圖。

包括白底嘅主圖、賣點信息圖同多種產品實拍展示。
<上下滑動睇曬全部內容>
有咗 Skills 嘅加成,Lovart 嘅設計更穩定、更有效率,各種設計需求基本上都可以一次過搞掂,唔使不停抽卡。
社交媒體素材
而家社交媒體都係品牌宣傳嘅主要渠道,日常互動、活動宣傳需求都非常多,Lovart 都第一時間推出咗社交媒體 Skills。
幫我嘅奶茶品牌喺微信朋友圈同小紅書設計一張新春主題嘅post。
我哋嘅logo係:

產品係:

風格參考:

節日氣氛爆曬燈,而且完美融合咗 Koi 嘅品牌元素同參考圖嘅構圖特點,上面嘅 Logo 標誌清晰,但冇壓過產品本身,杯身嘅圖案同 Logo 又形成第二次記憶點。呢種雙重露出對社交媒體傳播好有利,細尺寸瀏覽時依然可以清楚認出品牌。

營銷宣傳冊
線下宣傳都係不可或缺嘅一部分,呢方面 Lovart 提供咗專業嘅營銷宣傳冊 Skill。
我叫 Lovart 參考咗另一間奶茶店嘅宣傳冊,再結合我嘅賣點,生成我哋自己品牌嘅宣傳冊。
幫呢款奶茶整一份標準三摺頁宣傳冊。風格參考:
賣點:
-節日限定包裝,紅金配色自帶節慶氣氛。
-新年主題口味,桂圓紅棗、酒釀米香甜度更柔和,啱曬同屋企人一齊分享。
-杯身更保暖唔燙手,入口温熱滑捋捋,暖手暖胃。
-主打“新年第一杯”、“將好運飲落肚”、“飲完呢杯,新年順利”
-高顏值外觀適合影相分享,自帶社交傳播屬性。
-新年限時供應。由除夕到元宵節,第二杯半價。
注意文字內容比較多嘅設計,加上 4K 解像度嘅要求,文字內容嘅渲染會更準確。
喺 Lovart 入面編輯文字都好方便。揀中張相,㩒相上面嘅編輯文字功能,Lovart 會將圖入面嘅文字喺右邊列出,想改邊度改邊度。

我哋睇下最終生成嘅效果:


宣傳冊嘅完成度好高,文字信息清晰,唔同區塊嘅信息好連貫,視覺風格亦都好統一,基本上係可以直接印刷嘅水準。
分鏡故事
如果我哋需要拍啲宣傳片,Lovart 仲體貼咁幫我哋整咗分鏡故事板 Skill。
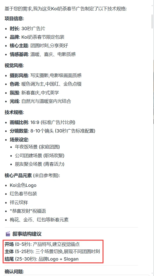
幫呢款奶茶創作一條30秒嘅廣告宣傳片。
風格:寫實攝影,電影感,中式,新春氣氛。
場景:年夜飯、公司團建、朋友聚會。
Lovart 會將我提供嘅資訊轉化成專業嘅技術規範,send畀我哋確認。

順序生成劇本、分鏡畫面同分鏡故事板。
故事板整得好專業,鏡頭時間、景別、燈光、音效全部都諗過,基本上攞住就可以揾幾個演員拍出嚟。如果經費真係唔夠,仲可以掉低用 AI 生成。

一啲分享
結合咗 Skills 嘅 Lovart,就係更明業務嘅成熟設計師。做電商圖時,Lovart 唔會先追求靚,而係先將產品同核心賣點展示清楚,唔使人手一次次去校準、俾佢定標準。
Lovart 本身係設計 Agent,收到需求時,Lovart 會喺工作流程入面持續推進,逐步理解需求、生成方案再迭代交付。Skills 相當於喺每個關鍵節點都設置咗標準,令到整個設計流程更穩定、更高效,亦更接近真實設計團隊嘅協作方式。
即係等於人人都可以擁有一個隨傳隨到嘅成熟設計團隊,個人同中小商家都可以靠 AI 低成本高效產出專業級物料,創意唔會再卡喺基本能力上面。
Skills 嘅意義亦唔止係設計,佢將一個行業最值錢嘅隱性經驗,拆成可調用嘅模組,嵌入工作流程,令普通人都可以跟專業方法做事,呢種方式都會應用到營運、銷售、客服等更闊嘅細分場景。
最終大家比嘅唔只係模型有幾勁,而係邊個可以將經驗沉澱得更好、重用得更穩定,Skills 會成為下一階段 AI 產品嘅通用基礎。
官網:https://www.lovart.ai

大家好,這裏是K姐。
一個幫助你把AI真正用起來的女子。
最近 Skills 火了。
上個月還有不少人調侃,Skills 是程序員和極客圈在自嗨。

如今,普通人也能吃上 Skills 的紅利。
最近 Lovart 上線了 5 個神級 Skills,把垂類設計師長期積累的經驗、審美和實戰方法,直接做成了每個人都能開箱即用的功能模塊。

Lovart 就像是能力出眾的設計實習生,那麼加持了 Skills 的 Lovart 就是一個有經驗、懂需求的成熟設計師。
實際體驗了之後,我發現 Lovart 的 Skills 在電商行業剛好是閉環的,覆蓋了品牌 Logo 設計、包裝、產品套圖、營銷宣傳冊、社媒素材等核心環節,像我這樣的設計小白,也能靠 Skills 一小時就做出了一整套品牌設計,和宣傳短片。
效果確實挺驚豔,給大家分享一下完整流程。

Lovart Skills
1 小時搞定全套品牌設計
我們打開 Lovart 官網,點擊新建項目。頁面就會出現預設的 Skills,點擊選擇就能直接使用。

官網:https://www.lovart.ai
品牌 Logo
我們先嚐試做一個 Logo,點擊選擇 Logo 與品牌 Skill。輸入需求:
我要做一款中國春節特定版奶茶,為我的奶茶品牌“Koi”設計一套Logo。

Lovart 按照專業的品牌設計流程,提煉了相關信息,並給出3版設計方向進一步確定設計需求:

我們先看看 Lovart 生成的 4 個 Logo 初始概念:
<上下滑動查看全部內容>
顏色都是很適合春節主題的紅金配色,分別採用了幾何、祥雲波紋、印章和書法的概念,看上去都挺不錯的。
我更喜歡第2版的祥雲設計。Lovart 隨即就給我做出了精細版 Logo 和 Logo 變體,方便應用於門店招牌、包裝上。

我最喜歡 Lovart 的一點,它不是單純的出圖,而是會根據你的要求,推測你的實際需求,並且給出設計方案。就像我只是說了設計 Logo,而 Lovart 設計 Logo 之後,還根據可能應用到的場景,設計了一系列變體。永遠比我多想一步,整體很接近真實設計團隊的工作方式。


包裝設計
我們把 Logo 應用到產品上看看效果。
繼續生成奶茶杯、杯套、手提袋等包裝設計。



包裝大面積用到了白色,看着不夠喜慶,但是用紅色又會和 Logo 顏色衝突。我們讓 Lovart 調整一下:
調整手提袋,採用紅色作為手袋底色,手提袋上的Logo變成金色。

這樣看着就喜慶多了,整體看着也很和諧。

如果是奶茶店的話,還需要一個統一的員工裝,我們嘗試設計一個圍裙。
為我的奶茶品牌設計圍裙。
<上下滑動查看全部內容>
第一版設計圖就挺好看的,但是模特穿着效果和圍裙的細節展示有點出入,別慌,在 Lovart 裏改圖也特別簡單。點擊圖片,就可以將畫布中的圖片作為參考圖,添加到對話中,用大白話指導 Lovart 怎麼改。
我們看看修改的前後對比:

初版

修改後
圍裙上 Logo 的細節、口袋的樣式和圍裙底部的花紋都做了精確的改動。
我們還可以直接 CTRL+鼠標左鍵,精準選擇需要修改的地方。局部修改或者作為參考都特別好用。
把正面視圖和口袋設計的細節都按照第一版做出調整:

原版

修改後
產品套圖
接下來我們做一套電商套圖。這次我們選擇亞馬遜產品套圖 Skill。
為這款奶茶製作一套亞馬遜產品圖。
賣點:
-節日限定包裝,紅金配色自帶節慶氛圍。
-春節主題口味,桂圓紅棗、酒釀米香甜度更柔和,適合和家人一起分享。
-杯身更保温不燙手,入口温熱順滑,暖手暖胃。
-主打“新年第一杯”、“把好運喝進肚子裏”、“喝完這一杯,新年順利”
-高顏值外觀適合拍照分享,自帶社交傳播屬性。
-春節期間(從除夕到元宵節),第二杯半價。
Lovart 基於我提供的賣點,設計了一系列的主圖和副圖。

包含了白底的主圖、賣點信息圖和多樣的產品實拍展示。
<上下滑動查看全部內容>
有了 Skills 的加成,Lovart 的設計更穩定、更高效了,各種設計需求,基本都可以一遍過,不需要反覆抽卡。
社媒素材
現在社媒也是品牌宣傳的主渠道,日常互動、活動宣發需求量都非常多,Lovart 也是第一時間上線了社交媒體 Skills。
為我的奶茶品牌在微信朋友圈和小紅書設計一張新春主題的帖子。
我們的logo是:

產品是:

風格參考:

節日氛圍拉滿了,而且完美融合了 Koi 的品牌元素和參考圖的構圖特點,上方的 Logo 標識清晰,但沒有壓過產品本身,杯身的圖案和 Logo 又形成二次記憶點。這種雙重露出對社媒傳播很友好,小尺寸瀏覽時依然能清晰的認出品牌。

營銷宣傳冊
線下宣傳也是不可或缺的一部分,這方面 Lovart 提供了專業的營銷宣傳冊 Skill。
我讓 Lovart 參考了一份其他奶茶店的宣傳冊,並結合我的賣點,生成我們自己品牌的宣傳冊。
為這款奶茶製作一份標準三摺頁宣傳冊。風格參考:
賣點:
-節日限定包裝,紅金配色自帶節慶氛圍。
-春節主題口味,桂圓紅棗、酒釀米香甜度更柔和,適合和家人一起分享。
-杯身更保温不燙手,入口温熱順滑,暖手暖胃。
-主打“新年第一杯”、“把好運喝進肚子裏”、“喝完這一杯,新年順利”
-高顏值外觀適合拍照分享,自帶社交傳播屬性。
-春節限時特供。從除夕到元宵節,第二杯半價。
注意文字內容比較多的設計,加上 4K 分辨率的要求,文字內容的渲染會更準確。
在 Lovart 中編輯文字也很方便。選中圖片,點擊圖片上方的編輯文字功能,Lovart 會將圖中的文字在右側列出,想改哪裏改哪裏。

我們看看最終生成的效果:


宣傳冊的完成度很高,文字信息清晰,不同區塊的信息很連貫,視覺風格也非常統一,基本是可以直接印刷的標準。
分鏡故事
如果我們需要拍點宣傳片,Lovart 還貼心的給我們做了分鏡故事板 Skill。
為這個奶茶創造一個30s的廣告宣傳片。
風格:寫實攝影,電影感,中式,新春氛圍。
場景:年夜飯、公司團建、朋友聚會。
Lovart 會把我提供的信息轉化成專業的技術規範,發給我們確認。

依次生成腳本、分鏡畫面和分鏡故事板。
故事板生成的非常專業,鏡頭時間、景別、燈光、音效啥都考慮到了,屬於是拿着就能找幾個演員拍出來了。如果經費實在短缺,還可以丟給用 AI 生成。

一些分享
結合了 Skills 的 Lovart,就是更懂業務的成熟設計師。做電商圖時,Lovart 不先追求好看,而是先把產品和核心賣點展示清楚,不需要人工一次次去校準、給它立標準。
Lovart 本身是設計 Agent,收到需求時,Lovart 會在工作流裏持續推進,逐步理解需求、生成方案再迭代交付。Skills 相當於在每個關鍵節點都設置了標準,讓整個設計流程更穩定、高效,也更接近真實設計團隊的協作方式。
就相當於人人都可以擁有一個隨叫隨到的成熟設計團隊,個人、中小商家都能靠 AI 實現低成本高效產出專業級物料,創意不會再卡在基礎能力上。
Skills 的意義也不遠不止在設計,它把一個行業裏最值錢的隱性經驗,拆成可調用的模塊,嵌進工作流,讓普通人也能按專業方法做事,這種方式也會應用到運營、銷售、客服等等更廣闊的細分場景中。
最終大家比的也不只是模型多強,而是誰能把經驗沉澱得更好,複用得更穩,Skills 會成為下一階段 AI 產品的通用底座。
官網:https://www.lovart.ai