MiniMax Agent 大升級,普通人也能玩轉 Openclaw 了
整理版優先睇
MiniMax Agent 升級:零門檻用 OpenClaw,自然語言創建專屬專家
呢篇文章係由極客公園嘅 Cynthia 寫嘅,編輯係鄭玄。文章主要講 MiniMax 最近嘅更新,重點有兩個:MaxClaw 同 Expert 生態。作者想解決嘅問題係,OpenClaw 雖然係好強大嘅 AI Agent,但對普通人嚟講配置門檻太高,要識寫 code 先用到。整體結論係,MiniMax 呢次更新令 AI Agent 嘅使用權限從技術人員擴展到一般用戶,真正實現「AI Agent 平權」。
首先,MaxClaw 係 MiniMax 為 OpenClaw 打造嘅上層網關,用戶唔使安裝任何嘢,唔使俾 API 費,喺網頁一鍵就用得。而且仲整合咗好多內置工具同 MiniMax 原有嘅 Expert,好似爆款獵手、投研團隊咁,開箱即用。佢仲支援飛書、釘釘等 IM 工具,用戶喺聊天軟件就可以直接操作。
其次,MiniMax 推出咗 Expert 生態,用戶可以用自然語言描述需求,AI 就會自動生成對應嘅 Agent。呢個突破令到業務專家(例如投研分析師、媒體編輯)唔需要學編程,都可以創建自己領域嘅 AI 助手。而且仲有 Marketplace 即將上線,可以俾創作者將自己嘅 Agent 公開定價,形成變現模式。文章最後用實測展示咗熱點追蹤同投研 Expert 嘅能力,證明呢啲工具可以大幅減少職場人揾資料、做分析嘅時間。
- MaxClaw 通過雲端算力免配置一鍵部署 OpenClaw,降低使用門檻,令普通人免安裝、免 API 費用即用。
- MaxClaw 新增內置工具(生圖、視頻等)並整合 MiniMax 優質 Expert,實現開箱即用嘅爆款能力。
- Expert 支持自然語言創建 Agent,讓業務專家無需編程即可將自己嘅分析框架固化為數碼資產。
- Expert 生態已有 1 萬 + 公開 Agent,並設有積分激勵同即將上線嘅 Market Place,創作者可變現。
- 實測熱點追蹤 Expert 同投研 Expert 表現專業,能快速產出高質量報告,解決職場瑣碎工作痛點。
MaxClaw:OpenClaw 嘅平民化入口
OpenClaw 雖然係 GitHub 現象級項目,但對唔識編程嘅人嚟講,第一步配置就要卡幾日。MiniMax 嘅 MaxClaw 就係為咗解決呢個問題而出嘅,佢將 OpenClaw 嘅底層部署放上雲端,用戶喺網頁一鍵就用到,唔使裝軟件同俾 API 費。
MaxClaw 嘅核心價值係做咗 OpenClaw 嘅上層網關封裝,用技術手段幹掉所有非必要門檻
除咗基本功能,MaxClaw 仲加入咗生圖、搜圖、部署等內置工具,同埋整合咗 MiniMax 原有嘅爆款獵手、多 Agent 投研團隊等優質 Expert。咁樣用戶一開盒就有組合式 AI 能力,唔使逐樣自己揾。
- 1 支援多終端:完美兼容飛書、釘釘、Telegram、WhatsApp、Discord、Slack 等主流 IM 工具,用戶唔使跳轉。
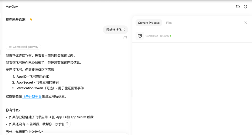
- 2 飛書配置實測:喺飛書開放平台創建應用獲取 App ID 同 Secret,返 MiniMax MaxClaw 對話式配置,全程唔使 5 分鐘。
- 3 配置完之後,直接喺飛書同機器人對話就可以調用所有 Expert,完成從資料蒐集到報告輸出嘅全流程。
實測中,MaxClaw 可以做出《全球油運產業投資研究報告》,涵蓋市場資訊、利好利空分析,甚至考慮到影子船隊擴張等專業因素。佢仲可以根據自己創建嘅採訪提綱 Agent,做出關於 Sam Altman 嘅深度採訪,分成四大板塊,精準命中爭議點。
以前配置 OpenClaw 嘅時間,夠專業人士泡三杯咖啡仲摸魚十分鐘;而家普通人五分鐘就搞掂 agent 搭建
Expert 生態:將開發權還畀懂業務嘅人
Agent 嘅競爭核心已經從技術研發變成場景落地。最懂場景嘅永遠係業務人,但佢哋大多唔識 LangChain、Prompt 工程。MiniMax Expert 嘅突破,就係用自然語言嚟搭建 Agent——用戶只要描述需求,AI 就會自動配置好技術嘢。
實測中,呢個「深度靈魂拷問者」Agent 做出嘅谷愛凌採訪提綱,完全超出預期:佢冇停留喺奪冠心情等表面問題,而係問出「你嘅幸運會唔會令你對輸嘅感受更輕?」呢類深層次問題。所有呢啲都係 AI 自動整合海量信息後生成嘅。
每個問題背後都係 AI 對海量信息嘅整合、分析同深度思考
用戶唔單止可以自己創建 Expert,仲可以開放共享。目前 MiniMax 已經有超過 1 萬個公開專家 Agent,大部分係 UGC。佢哋仲有積分獎勵機制:公開 Agent 每被複製一次,創建者就得 100 積分。而即將上線嘅 Market Place 更加可以俾創作者公開定價,形成「創作-分享-變現」嘅完整生態。
- 1 一個資深投研分析師可以將自己嘅分析框架固化成 Agent,從中獲得收益。
- 2 一個媒體編輯可以將自己嘅熱點挖掘方法變成 Agent,實現經驗複用。
- 3 一個普通職場人都可以將工作流程變成 Agent,幫自己完成重複工作。
每個人都可以藉助 AI,將自己嘅能力零門檻釋放,呢個先係 AI 生產力嘅真正爆發開端
開箱即用嘅 Expert:解決職場瑣碎工作 PTSD
MiniMax 官網已經預置咗好多針對高頻場景嘅 Expert,例如技術開發、創意寫作、辦公效率、商業金融、教育學習等。每個都經過場景化訓練,配備定製 Prompt 同工具集,直接輸出可落地嘅專業成果。
寫彙報、做 PPT、蒐集資料、分析數據——呢啲佔職場人 80% 時間嘅瑣碎工作,全部可以一鍵搞定
我哋重點試咗兩個最具代表性嘅 Expert。首先係「熱點追蹤 Expert」,佢唔似傳統 AI 淨係用舊數據,而係實時搜最新信源,仲會自動拆解成多個維度,例如「OpenClaw 項目最新進展」就會分成最新動態、技術特點、社區討論、行業影響四大塊。最緊要係內置事實核查子 Agent,輸出前做交叉驗證,確保冇假資訊。
另一個係「Global 投研一體 Expert」。我哋問佢「分析 2026 年貴金屬行情是否持續、週期多久、歷史週期嘅啟發」,佢短時間內就輸出一份結構化嘅深度研究報告。內容專業到可以媲美券商研報:唔單止分析咗黃金、白銀、銅、鋰、稀土嘅各自上漲邏輯,仲梳理咗歷史金屬漲價週期嘅規律(通常 8-10 年),指出本輪炒作週期嘅特徵同風險,最後仲有具體投資建議。對普通投資者嚟講,等於有個專屬投研團隊。
對普通投資者嚟講,呢個相當於擁有咗一個專屬嘅專業投研團隊
尾聲:生產力進步嘅真正起點
文章引用美國歷史哲學家威爾・杜蘭特嘅話:「進步乃是遺產嘅不斷增加、保存、傳送與利用。」MiniMax 呢次更新,正正係打破咗經驗傳播同落地嘅壁壘。
MiniMax Expert 生態令到一個行業專家嘅經驗,可以固化成 Agent 嘅數碼資產,俾其他人直接調用
而 MaxClaw 打通咗 OpenClaw 嘅生態,令專家能力喺唔同通訊軟件都可以觸達。普通人複用呢份經驗,唔使再經過複雜學習。呢個或者就係生產力進步爆發嘅真正起點。

作者|Cynthia
由 2025 年 Manus、GenSpark 輪住霸佔科技頭條,到 2026 年初 OpenClaw 喺 GitHub 創下 72 小時內 Star 破 6 萬、而家登頂 22 萬星標嘅現象級紀錄,AI Agent 嘅風已經足足吹咗兩年。
但好長一段時間,呢場熱鬧其實只係技術圈嘅專屬狂歡。通用 agent 唔夠垂直,而垂直領域 agent 嘅部署同開發門檻太高,又會將絕大多數真正掌握法律、醫學、金融知識嘅人擋喺未來嘅門外,變成工業革命時代最識得手工紡紗嘅女工,汽車時代最識趕馬車嘅車伕……
但好彩,最近 MiniMax 嘅更新,令唔少人睇到未來。
簡單講,MiniMax 推出嘅 MaxClaw 打通 OpenClaw 生態,用戶可以唔使配置、唔使 API 費,一鍵部署。
除此之外,MiniMax 仲推出咗 Expert 生態,零代碼、自然語言交互就可以生成專屬專家;針對常見嘅 PPT、金融分析、生活健康等垂類,MiniMax Agent 仲全新升級推出咗 Expert(專家),專治職場瑣碎工作 PTSD。
實測咗三日,結論得一個:AI agent 嘅平權時代,終於唔係得個講字喇。
01
講 MaxClaw 之前,先吐槽嚇 OpenClaw。
的確,呢個可以喺本地實現郵件整理、腳本運行、日程管理,仲有長期記憶同主動執行嘅 AI Agent,令所有人睇到個人 AI 操作系統嘅未來。
但對好多唔識編程嘅小白嚟講,淨係第一步配置就可以卡住最少三日。
而 MaxClaw 嘅核心價值,就係做咗 OpenClaw 嘅上層網關封裝,用技術手段剷走曬所有非必要門檻。佢透過 MiniMax 嘅雲端算力完成咗 OpenClaw 嘅底層部署,用戶唔使喺本地安裝任何程式,亦唔使配置 API 密鑰,更加唔使畀額外嘅 API 費用,只需要通過 MiniMax Agent 網頁端,就可以一鍵調用 OpenClaw 嘅核心能力。
呢就有啲似以前 Windows 系統取代古老 DOS 系統咁,透過 UI 界面,將各種命令行操作簡化成滑鼠點擊同拖拽,先至令電腦真正普及,走入各行各業。

唔只係咁,MaxClaw 仲對 OpenClaw 嘅體驗進行咗全方位升級。
首先係新增內置工具,生圖 / 影片、搜圖 / 部署等功能嘅加入,令 MaxClaw 實現咗爆款能力開箱即用嘅優化。喺呢個基礎上,MaxClaw 仲直接融入咗 MiniMax 嘅爆款獵手、多 Agent 投研團隊、熱點追蹤等優質 Expert,令用戶一鍵就可以獲得組合式嘅 AI 能力。
例如呢度,我喺網頁端嘅 MaxClaw 入口,叫佢做咗一份《全球油運產業投資研究報告》


可以睇到,對於油運呢種相對小眾嘅行業,MaxClaw 依然可以全面噉蒐集到全球市場嘅最新資訊,並將佢完整彙總,仲做出條理清晰嘅利好、利空分析,甚至仲考慮到影子船隊擴張、原油運輸路線變化導致航線延長,最終影響實際運價同船隻利用率嘅專業資訊。
但 MaxClaw 唔止可以喺網頁運行,仲可以完成多終端適配,完美兼容飛書、釘釘、Telegram、WhatsApp、Discord、Slack 等主流 IM 工具,用戶可以喺自己常用嘅聊天軟件入面直接使用,唔使來回跳轉。
實測我哋揀咗最貼近職場嘅飛書端,成個部署過程都唔難:
喺飛書開放平台創建應用,獲取 App ID 同 App Secret,返去 MiniMax MaxClaw 對話式完成網關配置,全程唔使 5 分鐘,冇任何技術操作。

配置完成之後,喺飛書直接畀機械人發送指令就可以觸發全流程工作,調用所有預配置嘅專家。
呢度。我叫佢根據我自己創建嘅採訪提綱機械人,做咗一份關於薩姆・奧特曼嘅採訪。

可以睇到,AI 唔只精準還原咗我想要嘅冷靜、尖鋭、直擊本質嘅風格,仲將奧特曼嘅職業經歷、OpenAI 嘅發展爭議拆解成野心與爭議、AI 安全與競爭、政變始末、人類未來四大板塊。甚至仲可以精準噉戳中從非營利到營利、預測 2028 年超級智能等爭議點
緊接住,難度升級,我又叫佢撰寫咗一份關於 AI coding 行業嘅調研報告,並重點爬取知乎、CSDN 嘅用戶評價。

呢個係最終嘅報告成果,可以睇到,整體條理非常清晰,包含執行摘要、市場概況、玩家分析、用戶評價等 6 大模塊,唔只精準提煉咗 GitHub Copilot(2000 萬用戶、180 萬付費用戶)、Cursor(90 億美元估值、21 個月 ARR 從 100 萬到 1 億)等核心數據,仲對三款主流產品做咗優勢 - 劣勢 - 用戶滿意度嘅結構化分析,甚至仲可以精準總結出 Cursor 數學建模準確率 87.6%、通義靈碼中文註釋支持好等細節。



呢種聊天框入面嘅 AI 操作系統,徹底令 OpenClaw 嘅頂級能力融入咗日常工作場景。
以前配置 OpenClaw 嘅時間,夠專業人士沖三杯咖啡仲可以偷懶十分鐘;而家普通人都可以五分鐘完成 agent 搭建、社交軟件 MaxClaw 配置,同埋叫 AI 完成由資料蒐集到成果輸出嘅全流程。
02
Agent 火咗兩年幾,但到 2026 年,一個關鍵嘅趨勢係:開發權由算法工程師,向業務骨幹、運營、創業者等識得業務嘅人轉移。
背後嘅邏輯好簡單:大模型嘅基礎設施已經成熟,AI Agent 嘅競爭核心,亦因此由技術研發變成場景落地。而最識得場景嘅,永遠係身處其中嘅業務人——一個投研分析師知道應該點拆解行業數據,一個媒體編輯知道點樣挖掘熱點資訊,一個運營知道點樣設計用戶增長路徑,但佢哋大多唔識 LangChain 嘅編排邏輯、唔識寫 Prompt 工程、亦唔知道點樣對接 MCP 同 Skills 工具。
畢竟,傳統嘅 AI Agent 開發框架,本質上都係為技術人設計嘅。為咗更有效噉釋放行業嘅 knowhow,MiniMax 重點推出咗 Expert。
MiniMax Expert 嘅核心突破,就係實現咗用自然語言嚟搭建 Agent,即係話,只要你描述清楚自己嘅需求,AI 就會自動幫你梳理各種技術配置,搭建好想要嘅 agent。
作為專業內容創作者,我哋成日需要同各種創業者同專家進行對話。但表達者成日會無意識噉自我美化同包裝,如果只係温和嘅提問,噉就好難產生思維碰撞嘅火花,所以,我哋需要大量嘅資料蒐集,並且揾到對方經歷嘅獨特之處同矛盾,然後深入挖掘。簡單講,我需要創建一個易立競風格嘅agent。
接下來,我只係需要將呢個要求用自然語言描述畀 AI 就得。

比較驚喜嘅一點,AI 喺已有需求嘅基礎上,仲會將佢拆解成三大核心模塊,甚至做咗精細化嘅功能設計:
- 深度資料吞吐與分析
:自動梳理人物時間線、對比言行矛盾,完成海量資訊嘅整合; - 人物畫像構建
:提煉核心關鍵詞、分析底層行為邏輯,精準定位採訪切入點; - 深度採訪提綱生成
:按照破冰與定義、事實與矛盾、共情與質疑、終極拷問四個遞進板塊設計問題,每個問題仲附帶設計意圖。
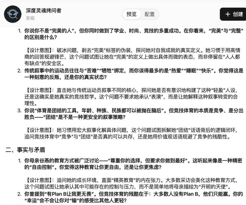
基於呢個配置生成深度靈魂拷問者 agent,我叫佢做咗一份關於最近再次爆火嘅谷愛凌嘅採訪提綱,佢嘅尖鋭程度同深度,完全超出預期。
佢冇停留喺奪冠心情、教育方式等表面問題,而係將呢啲問題進一步深化,變成:
傳統敍事入面嘅運動員往往同苦難、犧牲綁定,而你講得最多嘅係熱愛、睡眠、快樂,呢個係刻意嘅反叛定係真實狀態?你嘅 Plan B 令你更加無畏,但大多數運動員冇 Plan B,你嘅幸運會唔會令你對輸嘅感受更輕?

每個問題背後,都係 AI 對海量資訊嘅整合、分析同深度思考,而呢一切,都喺用戶輸入自然語言需求之後,由 AI 自動完成。
當然,用戶唔只可以自由創建 Expert,仲可以將自己嘅 Expert 開放共享。目前,MiniMax 已經構建起咗一個充滿活力嘅 Expert 生態:已經有1 萬 + 公開嘅專家 Agent,其中大部分嚟自 UGC 創作,甚至包括投研分析、行業報告、代碼開發等高質量嘅專業 Agent。
為咗激勵創作者,MiniMax 設置咗積分獎勵機制——公開 Agent 每次被複制,創建者就可以獲得 100 積分;而即將上線嘅 Market Place,更加令創作者可以為自己嘅 Agent 公開定價,形成創作 - 分享 - 變現嘅完整生態。
呢個係一個極具想像力嘅模式:一個資深嘅投研分析師,可以將自己嘅分析框架、數據拆解邏輯固化做 Agent,令更多人使用並獲得收益;一個媒體編輯,可以將自己嘅熱點挖掘、內容創作方法變成 Agent,實現經驗嘅複用;甚至一個普通嘅職場人,都可以將自己嘅工作流程、辦公技巧做成 Agent,叫 AI 幫自己完成重複工作。
每個人都可以藉助 AI,將自己嘅能力零門檻釋放,呢個先係 AI 生產力嘅真正爆發開端。
03
喺 MiniMax 官網,根據職場人日常工作內容,官方已經預置咗一啲 Expert。覆蓋技術開發、創意寫作、辦公效率、商業金融、教育學習等高頻場景,每個垂類嘅 Expert 都經過咗場景化訓練,定製化 Prompt 同工具集配備,遠比單純嘅聊天機械人更識得行業需求,可以直接輸出可落地嘅專業成果。
寫彙報、做 PPT、蒐集資料、分析數據,呢啲佔據職場人 80% 時間嘅瑣碎工作,都可以俾呢啲經過深度優化嘅垂類 Expert 一鍵搞掂。

我哋實測咗兩款最具代表性嘅 Expert,體驗可以話係效率神器。
首先是熱點追蹤 Expert。作為一個科技作者,我哋每日最頭痛嘅事就係要喺各種新聞入面不斷收集資訊、思考角度,有時,寫稿兩個鐘,揾資料要成三日。
MiniMax 嘅熱點追蹤 Expert,直接解決咗呢兩個痛點。佢唔同於傳統 AI 侷限於訓練數據嘅陳舊知識,而係可以基於用戶需求實時搜索最新信源,並自動將需求拆解成多個維度嘅資訊挖掘方向。
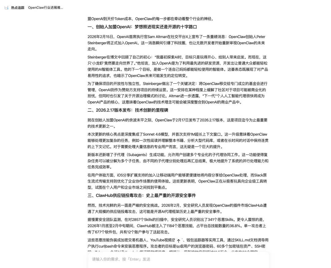
我哋叫佢搜尋 OpenClaw 項目嘅最新進展,AI 自動拆解為最新動態、技術特點、社區討論、行業影響四個板塊,唔只蒐集咗 2026 年 2 月嘅版本更新、功能發佈等最新資訊,仲梳理咗開發者社區嘅熱點爭議同對 AI 智能體領域嘅影響。

更重要嘅係,佢內置咗事實核查子 Agent,喺成果輸出前會對所有關鍵資訊進行交叉驗證,確保資訊嘅準確性,徹底解決咗 AI 投毒嘅問題。實測中,AI 對 OpenClaw 嘅星標數據、功能特點、行業影響等資訊,都做咗信源標註同事實核查,冇出現任何虛假資訊。

投研亦係一個非常專業嘅領域。我哋再測試嚇Global 投研一體 Expert。
自 2025 年下半年起,A 股進入大牛市,指數突破 4100 點,金銀等貴金屬一路飛漲,普通人都想了解市場行情,但行情係咪仲可以持續,週期一般會維持幾耐,貴金屬嘅上漲又會遵從咩嘢邏輯,與此同時,歷史上幾輪金屬週期對當下有咩啟發,又有咩異同?
要回答以上問題,都需要面對龐雜嘅資訊同專業術語,普通人往往無從入手。
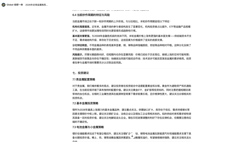
我哋用 Global 投研一體 Expert,一句話提出需求:分析 2026 年貴金屬行情係咪持續、週期幾耐、歷史週期嘅啟發,AI 喺短時間內輸出一份結構化嘅《2026 年全球金屬格局與歷史漲價週期深度研究報告》,內容之專業、分析之深入,堪比券商研報。

佢唔只精準分析咗黃金(央行購金 + 避險需求)、白銀(工業屬性 + 金融屬性雙重驅動)嘅上漲邏輯,仲對銅(供需缺口)、鋰(儲能需求)、稀土(高端製造溢價)等金屬做咗細分分析;甚至梳理咗歷史金屬漲價週期嘅規律(通常 8-10 年,當前仍處於長週期上漲階段),並對本輪炒作週期嘅特徵(機構化程度提高、基本面支撐更強、分化特徵明顯)同風險(價格高位、美聯儲政策不確定性)做咗全面分析,最後仲畀出咗貴金屬、基本金屬、電池金屬嘅具體投資建議。對於普通投資者嚟講,呢個相當於擁有咗一個專屬嘅專業投研團隊。

04
尾聲
美國著名歷史哲學家威爾・杜蘭特(Will Durant)曾經總結:進步就係遺產嘅不斷增加、保存、傳送同利用,歷史本身就係文明遺產嘅創造同記錄。
今次 MiniMax 嘅更新,某種意義上就係打破經驗傳播同落地嘅壁壘。
MiniMax Expert 生態,令一個行業專家嘅經驗,唔再係書本上嘅文字、網絡上嘅文章,而係可以被固化做 Agent 嘅數字資產,可以俾其他人直接調用,完成生產。而 MaxClaw 打通咗 OpenClaw 嘅生態,令專家能力都可以喺唔同嘅通訊軟件入面被觸達。
普通人複用呢份經驗,都唔使再經過複雜嘅學習過程。
而呢個,或者正正係生產力進步爆發嘅真正起點。



熱點影片

更多閲讀





作者|Cynthia
從 2025 年 Manus、GenSpark 輪番霸榜科技頭條,到 2026 年初 OpenClaw 在 GitHub 創下 72 小時 Star 破 6 萬、如今登頂 22 萬星標的現象級紀錄,AI Agent 的風已經足足颳了兩年。
但相當長一段時間裏,這場熱鬧其實只是技術圈的專屬狂歡。通用 agent 不夠垂直,而垂直領域 agent 過高的部署與開發門檻,又會把絕大多數人真正掌握法律、醫學、金融知識的人擋在了未來的門外,成為工業革命時代最懂手工紡紗的女工,汽車時代最會趕馬車的車伕……
但好在,最近 MiniMax 的更新,讓不少人看到了未來。
簡單來說,MiniMax 推出的 MaxClaw 打通 OpenClaw 生態,用戶能免配置免 API 費一鍵部署。
此外,MiniMax 還推出了 Expert 生態,零代碼、自然語言交互就能生成專屬專家;針對常見的 PPT、金融分析、生活健康等垂類常見,MiniMax Agent 還全新升級推出了 Expert(專家),專治職場瑣碎工作 PTSD。
實測三天,結論就一個:AI agent 的平權時代,終於不是說說而已了。
01
在聊 MaxClaw 之前,先吐槽一把 OpenClaw。
誠然,這個能在本地實現郵件整理、腳本運行、日程管理,還帶長期記憶和主動執行的 AI Agent,讓所有人看到了個人 AI 操作系統的未來。
但對很多不懂編程的小白來說,光是第一步配置就能卡個至少三天。
而 MaxClaw 的核心價值,就是做了 OpenClaw 的上層網關封裝,用技術手段幹掉了所有非必要門檻。它通過 MiniMax 的雲端算力完成了 OpenClaw 的底層部署,用戶無需在本地安裝任何程序,也不用配置 API 密鑰,更不用承擔額外的 API 費用,只需通過 MiniMax Agent 網頁端,就能一鍵調用 OpenClaw 的核心能力。
這就有點類似過去 Windows 系統對古早 DOS 系統的取代,通過 UI 界面,把各種命令行操作簡化為鼠標點擊拖拽,這才讓電腦真正實現普及走入千行百業。

不僅如此,MaxClaw 還對 OpenClaw 的體驗進行了全方位升級。
首先是新增內置工具,生圖 / 視頻、搜圖 / 部署等功能的加入,讓 MaxClaw 實現了爆款能力開箱即用的優化。在此基礎上,MaxClaw 還直接融入了 MiniMax 的爆款獵手、多 Agent 投研團隊、熱點追蹤等優質 Expert,讓用戶一鍵就能獲得組合式的 AI 能力。
比如這裏,我在網頁端的 MaxClaw 入口,讓它做了一份《全球油運產業投資研究報告》


可以看到,對於油運這種相對小眾的行業,MaxClaw 依然能全面的蒐集到全球市場的最新信息,並將其完整彙總並且做出條理清晰的利好、利空分析,甚至還考慮到了影子船隊擴張、原油運輸路線變化導致航線延長最終影響實際運價與船隻利用率的專業信息。
但 MaxClaw 不止能在網頁運行,還可以完成多終端適配,完美兼容飛書、釘釘、Telegram、WhatsApp、Discord、Slack 等主流 IM 工具,用戶可以在自己常用的聊天軟件中直接使用,無需來回跳轉。
實測我們選在了最貼近職場的飛書端,整個部署過程也不難:
在飛書開放平台創建應用獲取 App ID 和 App Secret,回到 MiniMax MaxClaw 對話式完成網關配置,全程不到 5 分鐘,沒有任何技術操作。

配置完成後,在飛書直接給機器人發送指令就能觸發全流程工作,調用所有預配置的專家。
這裏。我讓它根據我自己創建的採訪提綱機器人,做了一份關於薩姆・奧特曼的採訪。

可以看到,AI 不僅精準還原了我想要的冷靜、尖鋭、直擊本質的風格,還把奧特曼的職業經歷、OpenAI 的發展爭議拆解成野心與爭議、AI 安全與競爭、政變始末、人類未來四大板塊。甚至能精準戳中從非營利到營利、預測 2028 年超級智能等爭議點
緊接着,難度升級,我又讓它撰寫了一份關於 AI coding 行業的調研報告,並重點爬取知乎、CSDN 的用戶評價。

這是最終的報告成果,可以看到,整體條理非常清晰,包含執行摘要、市場概況、玩家分析、用戶評價等 6 大模塊,不僅精準提煉了 GitHub Copilot(2000 萬用戶、180 萬付費用戶)、Cursor(90 億美元估值、21 個月 ARR 從 100 萬到 1 億)等核心數據,還對三款主流產品做了優勢 - 劣勢 - 用戶滿意度的結構化分析,甚至能精準總結出 Cursor 數學建模準確率 87.6%、通義靈碼中文註釋支持好等細節。



這種聊天框裏的 AI 操作系統,徹底讓 OpenClaw 的頂級能力融入了日常工作場景。
以前配置 OpenClaw 的時間,夠專業人士泡三杯咖啡還摸魚十分鐘;現在普通人也能五分鐘完成 agent 搭建、社交軟件 MaxClaw 配置,以及讓 AI 完成從資料蒐集到成果輸出的全流程,。
02
Agent 火了兩年多,但到 2026 年,一個關鍵的趨勢在於:開發權從算法工程師,向業務骨幹、運營、創業者等懂業務的人轉移。
背後的邏輯很簡單:大模型的基礎設施已經成熟,AI Agent 的競爭核心,也因此從技術研發變成了場景落地。而最懂場景的,永遠是身處其中的業務人——一個投研分析師知道該怎麼拆解行業數據,一個媒體編輯知道該怎麼挖掘熱點信息,一個運營知道該怎麼設計用戶增長路徑,但他們大多不懂 LangChain 的編排邏輯、不會寫 Prompt 工程、也不知道怎麼對接 MCP 和 Skills 工具。
畢竟,傳統的 AI Agent 開發框架,本質上還是為技術人設計的。為了更有效地釋放行業的 knowhow,MiniMax 重點推出了 Expert。
MiniMax Expert 的核心突破,就是實現了用自然語言來搭建 Agent,也就是說,只要你要描述清楚自己的需求,AI 就會自動幫你梳理各種技術配置,搭建好想要的 agent。
作為專業內容創作者,我們經常需要與各種創業者以及專家進行對話。但表達者經常會無意識的自我美化與包裝,如果只是温和的提問,那麼很難產生思維碰撞的火花,因此,我們需要大量的資料蒐集,並且找到對方經歷的獨特之處以及矛盾,然後深入挖掘。簡單來說,我需要創建一個易立競風格的agent。
接下來,我只需要把這個要求用自然語言描述給 AI 即可。

比較驚喜的一點,AI 在已有需求的基礎上,還會將其拆解成三大核心模塊,甚至做了精細化的功能設計:
- 深度資料吞吐與分析
:自動梳理人物時間線、對比言行矛盾,完成海量信息的整合; - 人物畫像構建
:提煉核心關鍵詞、分析底層行為邏輯,精準定位採訪切入點; - 深度採訪提綱生成
:按照破冰與定義、事實與矛盾、共情與質疑、終極拷問四個遞進板塊設計問題,每個問題還附帶設計意圖。
基於這一配置生成深度靈魂拷問者 agent,我讓它做了一份關於最近再次爆火的谷愛凌的採訪提綱,其尖鋭程度和深度,完全超出了預期。
它沒有停留在奪冠心情、教育方式等表面問題,而是將這些問題進一步深化,變成:
傳統敍事中的運動員往往與苦難、犧牲綁定,而你談得最多的是熱愛、睡眠、快樂,這是刻意的反叛還是真實狀態?你的 Plan B 讓你更無畏,但大多數運動員沒有 Plan B,你的幸運會不會讓你對輸的感受更輕?

每個問題背後,都是 AI 對海量信息的整合、分析和深度思考,而這一切,都在用戶輸入自然語言需求後,由 AI 自動完成。
當然,用戶不僅能自由創建 Expert,還能將自己的 Expert 開放共享。目前,MiniMax 已經構建起了一個充滿活力的 Expert 生態:已有1 萬 + 公開的專家 Agent,其中大部分來自 UGC 創作,甚至包括投研分析、行業報告、代碼開發等高質量的專業 Agent。
為了激勵創作者,MiniMax 設置了積分獎勵機制——公開 Agent 每被複制一次,創建者就能獲得 100 積分;而即將上線的 Market Place,更是讓創作者可以為自己的 Agent 公開定價,形成創作 - 分享 - 變現的完整生態。
這是一個極具想象力的模式:一個資深的投研分析師,可以把自己的分析框架、數據拆解邏輯固化成 Agent,讓更多人使用並獲得收益;一個媒體編輯,可以把自己的熱點挖掘、內容創作方法變成 Agent,實現經驗的複用;甚至一個普通的職場人,都可以把自己的工作流程、辦公技巧做成 Agent,讓 AI 幫自己完成重複工作。
每個人都能借助 AI,將自己的能力 0 門檻釋放,這才是 AI 生產力的真正爆發開端。
03
在 MiniMax 官網,根據職場人日常的工作內容,官方已經預置了一些 Expert。覆蓋技術開發、創意寫作、辦公效率、商業金融、教育學習等高頻場景,每個垂類的 Expert 都經過了場景化訓練,定製化 Prompt 和工具集配備,遠比單純的聊天機器人更懂行業需求,能直接輸出可落地的專業成果。
寫彙報、做 PPT、蒐集資料、分析數據,這些佔據職場人 80% 時間的瑣碎工作,都能被這些經過深度優化的垂類 Expert 一鍵搞定。

我們實測了兩款最具代表性的 Expert,體驗堪稱效率神器。
首先是熱點追蹤 Expert。作為一個科技作者,我們每天最頭疼的事情就是要在各種新聞中不斷,收集信息,思考角度,有時候,寫稿兩小時,找資料需要三天。
MiniMax 的熱點追蹤 Expert,直接解決了這兩個痛點。它不同於傳統 AI 囿於訓練數據的陳舊知識,而是能基於用戶需求實時搜索最新信源,並自動將需求拆解成多個維度的信息挖掘方向。
我們讓它搜尋 OpenClaw 項目的最新進展,AI 自動拆解為最新動態、技術特點、社區討論、行業影響四個板塊,不僅蒐集了 2026 年 2 月的版本更新、功能發佈等最新信息,還梳理了開發者社區的熱點爭議和對 AI 智能體領域的影響。

更重要的是,它內置了事實核查子 Agent,在成果輸出前會對所有關鍵信息進行交叉驗證,確保信息的準確性,徹底解決了 AI 投毒的問題。實測中,AI 對 OpenClaw 的星標數據、功能特點、行業影響等信息,都做了信源標註和事實核查,沒有出現任何虛假信息。

投研也是一個非常專業的領域。我們再測試一下Global 投研一體 Expert。
自 2025 年下半年起,A 股進入大牛市,指數突破 4100 點,金銀等貴金屬一路飛漲,普通人也想了解市場行情,但行情是否還能持續,週期一般會維持多久,貴金屬的上漲又會遵從怎樣的邏輯,與此同時,歷史上幾輪金屬週期對當下有什麼啓發,又有什麼異同?
要回答以上問題,都需要面對龐雜的信息與專業術語,普通人往往無從下手。
我們用 Global 投研一體 Expert,一句話提出需求:分析 2026 年貴金屬行情是否持續、週期多久、歷史週期的啓發,AI 在短時間內輸出了一份結構化的《2026 年全球金屬格局與歷史漲價週期深度研究報告》,內容之專業、分析之深入,堪比券商研報。

它不僅精準分析了黃金(央行購金 + 避險需求)、白銀(工業屬性 + 金融屬性雙重驅動)的上漲邏輯,還對銅(供需缺口)、鋰(儲能需求)、稀土(高端製造溢價)等金屬做了細分分析;甚至梳理了歷史金屬漲價週期的規律(通常 8-10 年,當前仍處於長週期上漲階段),並對本輪炒作週期的特徵(機構化程度提高、基本面支撐更強、分化特徵明顯)和風險(價格高位、美聯儲政策不確定性)做了全面分析,最後還給出了貴金屬、基本金屬、電池金屬的具體投資建議。對於普通投資者來說,這相當於擁有了一個專屬的專業投研團隊。

04
尾聲
美國著名歷史哲學家威爾・杜蘭特(Will Durant)曾總結:進步乃是遺產的不斷增加、保存、傳送與利用,歷史本身就是文明遺產的創造與記錄。
這次 MiniMax 的更新,某種意義上就在打破經驗傳播與落地的壁壘。
MiniMax Expert 生態,讓一個行業專家的經驗,不再是書本上的文字、網絡上的文章,而是可以被固化成 Agent 的數字資產,能夠被其他人直接調用,完成生產。而 MaxClaw 打通了 OpenClaw 的生態,讓專家能力也能夠在不同的通訊軟件裏被觸達。
普通人複用這份經驗,也無需再經過複雜的學習過程。
而這,或者正是生產力進步爆發的真正起點。



熱點視頻

更多閲讀



