我把五位大師的思考方法做成了一個Skill,15分鐘想清楚任何事
整理版優先睇
將五位大師的思維模型封裝成 AI Skill,15 分鐘內助你從「一知半解」進化到「能向外行講清本質」。
這篇文章由 LifeOS 創作者梵睿撰寫,針對現代人依賴 AI 卻常陷入「問不到重點、講不清楚、資訊過載」的痛點,分享了他開發的「深度拆解法」Skill。作者希望解決的是如何快速看穿一個具體對象(如產品、現象或政策)的全貌,而不僅僅是碎片化的問答。
作者透過整合亞裏士多德、毛澤東、芒格等大師的思維框架,將 AI 從單純的聊天機器人轉化為具備多維度分析能力的「智囊團」。整體結論是:AI 的價值不在於提供標準答案,而在於提供一套自洽的判斷框架,幫助使用者完成從資訊輸入到邏輯輸出的內化過程。
文章以「微信公眾號封禁 AI」為實戰案例,展示瞭如何利用不同大師的人格化視角(如福柯講權力、芒格講系統)來拆解複雜事件,並強調最後必須透過「費曼學習法」的講述訓練,才算真正掌握知識。
- 核心方法:結合芒格的多元思維模型與費曼學習法,將 AI 輸出從「資料堆砌」轉向「邏輯拆解」。
- 維度池進化:從固定 5 維擴展至 10 維(如博弈、風險、演化等),由 AI 根據問題性質自動挑選最合適的 6 個維度進行分析。
- 人格化推理:引入大師人格(如塔勒布、波普爾),以第一人稱視角進行推理,增加思維的深度與批判性。
- 強制輔維設計:強制加入「演化」(時間位)與「同類」(空間位)分析,確保對象在時空座標中定位準確。
- 可行動點:利用 Skill 內置的「講述訓練」模組,將 AI 報告轉化為 6 步口播稿或教學大綱,檢驗自己是否真正「想透」。
深度拆解法 Skill v2.3
整合芒格多元思維、費曼學習法與多位大師人格的 AI 思考工具,專門用於看穿具體對象(產品、現象、概念)的本質並生成講述邏輯。
五維/十維深度拆解流程
1. 定義具體對象 -> 2. AI 自動匹配維度與大師人格 -> 3. 多維度推理 -> 4. 反例自檢 -> 5. 費曼講述訓練。
點解問完 AI 仲係「差咁啲」?
好多人同 AI 傾完十幾分鐘,覺得自己明咗,但一要同人解釋或者寫文章就「卡住」。作者總結咗三個核心問題:
大師級思維框架:從 5 維到 10 維的進化
作者將多位思想家的核心邏輯封裝入 Skill,讓 AI 唔再係機械式回答,而係代入大師視角去推理。
核心維度包括:毛澤東(博弈與動力)、芒格(結構與連接)、王陽明(演化與趨勢)、塔勒布(確定性與風險)。
新版本更加入咗「維度自動篩選」功能,AI 會根據你扔入去嘅對象(例如:DeepSeek 點解咁平、微信封 AI 政策),自動喺維度池揀選最合適嘅角度,唔再係死板板嘅固定模板。
費曼講述訓練:講得出先係真係識
呢個 Skill 最特別之處係設有「翻譯層」同「講述訓練」。
工具邊界:乜嘢拆得,乜嘢唔拆得?
呢套方法唔係萬能藥,佢有明確嘅適用場景:
適合拆解「具體對象」:產品服務、社會現象、制度政策、技術概念。
唔適合處理:開放式人生問題(如「我應該點過一生」)、純情緒陪伴、或者單純嘅事實檢索。佢幫你「看穿」,但唔會幫你做「決策」。
我而家遇到任何唔明嘅問題,第一反應就係去問 AI。
最開始嗰陣,搵 AI 一問一答,傾返十幾分鐘,來來回回十幾段對話,嗯,覺得自己搞得明喇。
但係一到同人傾偈,或者自己要寫文章嗰陣,又感覺差咁啲嘢。
再睇返 AI 嘅對話紀錄,一大堆。呃...,算喇,繼續問,越問越多,最後睇呢樣又有用,睇嗰樣又有用,然後唔知點樣落手。
後來我就喺度諗,有無一樣嘢,我將問題發畀佢,佢可以直接輸出呢個問題答案嘅全貌畀我。
方便我理解,方便我寫文章,方便我同人吹水。
一直搵唔到,咁就自己整一個啦,話做就做!
先了解問題所在
仔細諗咗下,問題出喺三個地方:
一係問唔到重點。 我自己問只能夠從自己已知嘅角度去問,AI 順住我走,其他方面唔問 AI 就唔會講,然後越問越雜。
二係講唔出口。 費曼有句老話:要講到畀外行聽得明,先至叫真係明。報告整到幾靚都好,一開口講唔通,就係未諗透。
三係時間控制。 Deep Research?等十分鐘、畀幾千字你,未必解決到問題,而且太重負擔喇。
我想要一個 5 分鐘嘅工具:掉一個具體對象入去,出返一份自己明、亦都講得出嘅判斷同全貌報告。
最終我整咗一個深度拆解法嘅 Skill。(當然我都整咗個提示詞版本,可以直接發畀 AI。)
下面分享下:佢係點樣實現我嘅要求,同埋點樣用。
最後會攞最近特別火嘅「微信公眾號封 AI 呢件事」現場跑一次畀你拆解下。
先介紹一下
一句話:佢係專門用嚟「睇穿一個具體對象」嘅思考工具。
聽到睇穿一個具體對象?你可能會諗:咩叫具體對象?
可以有好多種:
• 一個產品(例如「DeepSeek 點解可以做到咁平」)
• 一個現象(「微信點解呢排封 AI」)
• 一個名詞解釋、一個人物、一條政策、一個技術概念,甚至係你腦入面轉咗好耐嘅一個模糊念頭
只要係一個具體嘅嘢,佢就能夠幫你將件事嘅本質挖出嚟。
一開始
最早嘅版本叫「五維拆解」,參考咗五位大師:
亞里士多德(第一性原理)
毛澤東(博弈與動力)
芒格(結構與連接)
王陽明(演化與趨勢)
塔勒布(確定性與風險)
我自己用咗一段時間,其實效果已經唔錯,可以解決到我絕大多數嘅問題。
後來我又覺得,任何問題應該都有主次之分,唔可能 5 個維度平行咁包含晒所有嘢。
於是又改造咗一下,我認為 AI 應該可以自己分清楚一個問題嘅主次維度。
下面係我嘅第二版。等佢嚟判斷呢個問題嘅維度主次,去拆解一個問題。
攞最近最熱門嘅事跑一次
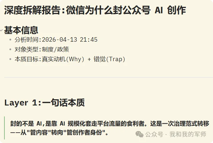
最近 WeChat 公眾號搞咗件大事:針對「非真人自動化創作行為」進行封禁。
我只係畀咗關鍵字:WeChat 公眾號封禁 AI

中間畀咗個選項我:係咪需要聯網,同埋佢推薦嘅角度。
我揀咗聯網同埋預設。
其他咩資訊都冇畀。
5 分 22 秒。嗯,比我要求嘅 5 分鐘多咗 22 秒。
一份報告結果出咗嚟。

等我哋睇吓係咩效果。
對象類型佢自己定為制度/政策。重點係下面揀維度呢一步,佢根據對象即場判斷出六個維度,每個都綁定咗一位名人:
另外四個維度被自動明確捨棄咗:元邏輯、尺度效應、熵、時空。
雖然成件事好重 AI 嗰種「唔係……而係……」嘅口吻,但起碼呢件事,我能夠一吓子就睇清楚係咩一回事。


然後佢畀咗一啲佢收集到嘅資訊數據我,係有根有據嘅。

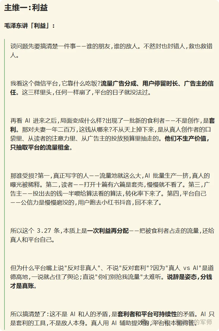
六位名人開始開口講。直接代入大師嘅思維方式,用佢嘅話語體系現場推理。

跟住福柯講「權力」:

庫恩講「演化/範式轉移」,幫我將條時間線梳理清楚晒。

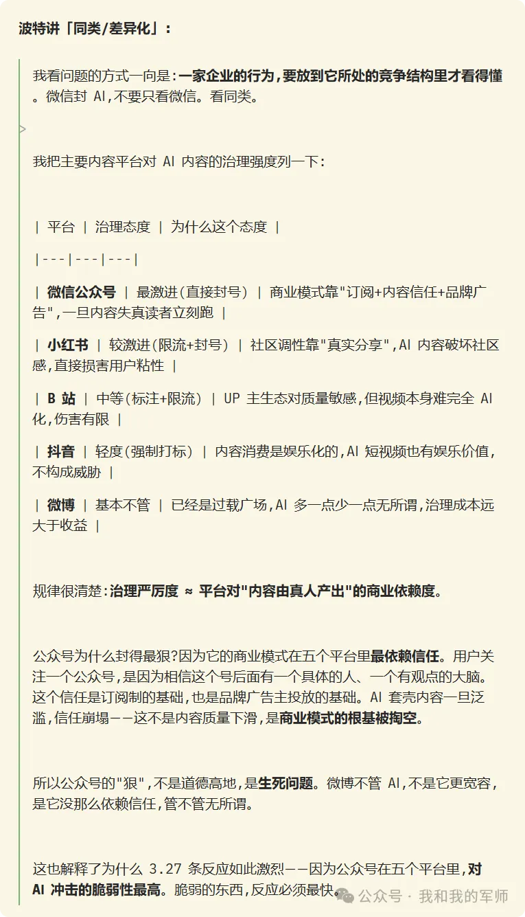
波特講「同類/差異化」,呢度好似有啲問題,實際上小紅書係封得最嚴嘅,嗯,比任何平台都嚴。

阿克洛夫講「檸檬市場」:

芒格講「系統/反過嚟諗」:

後面仲有反例檢查驗證等等,呢度就唔睇喇,你哋可以轉頭自己去試吓。
最後畀咗一個綜合結論我:

但諗清楚仲未算完。費曼話,你能講得出嚟,先至係真係明。
行多一步:將佢講出嚟
深度拆解法 v2.3 新加咗一章,叫講述訓練。

工具仲畀咗幾條練習指導:

講唔出嚟就係未諗清楚。
有想寫文章或者做自媒體嘅朋友,直接攞呢個去講口播就得,當然呢度只係抽咗其中一條線出嚟。
咁呢個工具而家就真係可以做到,開頭只有一個關鍵詞,最後直接令你將件事講得清清楚楚。
佢可以做啲咩,唔可以做啲咩
呢個工具只係做一件事:睇穿一個具體對象。
所以判斷要唔要用佢,就睇你手上嗰件事係咪一個「具體對象」。
咁具體到咩程度先算?佢可以拆解呢啲:
• 產品 / 服務:DeepSeek 點解咁平、Notion 點解搞唔掂飛書、拼多多嘅百億補貼邏輯
• 現象 / 事件:微信封殺 AI、某個熱搜、一個行業突然變冷
• 制度 / 政策:一條新規矩、一個平台規則嘅變動、一份公司內部文件
• 人物:某個創始人、某個歷史人物、身邊一個令你睇唔透嘅人
• 概念 / 技術:乜嘢係 RAG、乜嘢係 PMF、乜嘢叫反脆弱
• 你腦入面一個模糊嘅諗法:諗咗好耐都未諗得通嗰種——只要可以幫佢改個名,就可以拆解
佢唔適合呢啲:
• 開放式問題:例如「我應該點樣過好呢一生」——呢個唔係一個具體對象,係一成個仔人生方向,工具會跑偏咗
• 情緒陪伴:你唔開心想搵人傾訴,佢會冷冰冰咁俾份報告你,反而仲難受
• 純資訊檢索:你只係想查一個數據、一個時間、一個事實——直接去 search 就得,唔需要用到工具
• 決策 / 選擇:例如「要唔要接呢個 project、要唔要換工、要唔要買樓」。做決策需要多維度權衡——利弊、時機、你自己嘅價值觀、風險承受能力,呢個工具只可以幫你睇穿其中一個對象,唔可以幫你將多個因素綜合埋一齊。決策類問題要行決策系統,而唔係拆解工具
• 需要你自己做決定嘅事:佢只係幫你睇清,唔會幫你揀。最後撳邊個掣,始終要你自己嚟
(插一句,開放式問題、情緒陪伴、以及個人決策選擇,我都有其他 SKILL 去解決,遲啲我再分享啦)
三個邊界
講咗咁多佢可以做啲乜,都要講下佢嘅邊界喺邊。我自己用落,有三件事佢做唔到,或者做得唔太好。
第一,佢唔保證你拆出嚟嘅嘢係啱嘅。
工具俾你嘅係一份自洽嘅判斷框架,六位名家各自從自己角度講一段,全部都講得通。但講得通唔代表就係真相。首先要有自己嘅判斷。
第二,佢對對象嘅質量非常敏感。
你輸入「微信公眾號封 AI」,佢可以跑出一份好報告,因為呢件係邊界清晰嘅事。如果話「我應該點樣賺錢」,呢類問題基本上係冇邊界,要拆到好多方面。
第三,佢替代唔到領域內嘅專業知識。
呢個工具只係可以令一個外行對一件事有一個過得去嘅判斷。
想成為呢個領域嘅專家,始終要睇書、搵人、落手做。
最後仲有一個好重要嘅問題,其實頭先 AI 嘅資訊收集得唔正確。一年 200 萬嗰件事,其實係賺賣課程嘅錢。但從大體趨勢上,分析出嚟都係冇問題嘅。
最後
呢個工具講白咗,係幫嗰啲仲未識問問題嘅人,或者喺你不懂嘅領域入面,做咗一步前置嘅判斷,理論上嘅正解。
但「前置」呢件事可以行到幾遠?理論上係無限,再前一步係幫你定義問題,再前一步係幫你搞清楚你到底想解決乜嘢,再前一步係代入你到底係邊個嘅視角,可以有無限個再前一步。
向後都一樣,可以無限細分,你盯住某一個維度繼續挖落去,總會挖到更細嘅層次,細到落底都係挖唔完。
前置基於認知,細分基於專業。兩頭都係無限嘅。
AI 可以幫到你嘅,永遠在於你自己,在於你自己到底想要啲乜。
我係邊個:
我係梵睿,用咗 1 年時間搭建咗 LifeOS 系統,解決成長路上嘅各種問題。幫更多人建立自己嘅「人生操作系統」,用 AI 解決實際問題。
歡迎連結我

關於 人生操作系統(LifeOS):
關注呢個公眾號,喺後台發送訊息「M1」,體驗下 LIFEOS 啦~
人生好似大海咁,系統就係你隻船,軍師會同你一齊行
亦都多謝你嘅點贊同分享:)
我現在遇到任何不懂的問題,第一反應就是去問 AI。
最開始的時候,找AI一問一答,聊個十幾分鍾,來來回回十幾段對話,嗯,覺的自己搞懂了。
但是一到跟人聊天,一到自己要寫文章的時候,又感覺差點意思。
再回去看AI的聊天記錄,一大堆。額...,算了,繼續問,越問越多,最後看這個也有用,看那個也有用,然後不知道怎麼下手。
後來我就在想,有沒有一樣東西,我把問題發給他,他可以直接輸出這個問題答案的全貌給我。
方便我理解,方便我寫文章,方便我跟別人吹牛逼。
一直沒找到,那就自己做一個吧,說幹就幹!
先了解問題所在
仔細想了下,問題出在三處:
一是問不到重點。 我自己問只能從自己已知的角度去問,AI 順着我走,其他方面不問AI就不會說,然後越問越雜。
二是講不出來。 費曼有句老話:能講給外行聽,才叫真懂。報告再漂亮,嘴一張講不通,就是沒想透。
三是時間控制。 Deep Research ?等十分鐘、給你幾千字,不一定能解決,而且太重了。
我想要一個5分鐘的工具:扔一個具體對象進去,出來一份自己能理解、也能講出去的判斷和全貌的報告。
最終我做一了深度拆解法的 Skill。(當然我也弄成了提示詞版本,可以直接發給AI。)
下面分享一下:他是怎麼實現我要求的、以及怎麼用。
最後會拿最近特別火的"微信公眾號封 AI 的這件事"現場跑一遍給你拆解一下。
先介紹一下
一句話:它是專門用來"看穿一個具體對象"的思考工具。
聽到看穿一個具體對象?你可能會想:什麼叫具體對象?
它可以有很多:
• 一個產品(比如"DeepSeek 為什麼能做到這麼便宜")
• 一個現象("微信為什麼這會兒封 AI")
• 一個名詞解釋、一個人物、一條政策、一個技術概念,甚至是你腦子裏轉了很久的一個模糊念頭
只要是一個具體的東西,它就能幫你把這事的本質挖出來。
一開始
最早的版本叫"五維拆解",參考了五位大師:
亞里士多德(第一性原理)
毛澤東(博弈與動力)
芒格(結構與連接)
王陽明(演化與趨勢)
塔勒布(確定性與風險)
我自己用了一段時間,其實效果已經不錯了,可以解決我的絕大多數問題。
後來我又覺的,任何問題應該都有主次之分,不可能5個維度平行的包含所有。
又改造了一下,我認為AI應該可以自己分清楚一個問題的主次緯度的問題。
下面是我的第二版。讓他來判斷這個問題的緯度主次,來拆解一個問題。
拿最近最火的事跑一遍
最近微信公眾號搞了件大事:針對「非真人自動化創作行為」,封禁。
我只給了關鍵詞:微信公眾號封禁AI

中間給了我一個選項:是否需要聯網,和他推薦角度。
我選的聯網和默認。
其他的什麼信息都沒給。
5分22秒。嗯,比我的要求5分鐘多了22秒。
一份報告結果出來了。

讓我們來看一下什麼效果。
對象類型它自己定的是制度/政策。重點是下面挑維度這一步,它根據對象現場判斷出六個維度,每個都綁了一位名人:
另外四個維度被自動明確捨棄:元邏輯、尺度效應、熵、時空。
雖然是一骨子AI味道的不是而是,至少這個事,我能一下就看清楚什麼事了。


然後給了我他收集到的一些信息數據,有依據。

六位名人開始開口講。直接代入大師的思維方式,用他的話語體系現場推理。

緊接着福柯講"權力":

庫恩講「演化/範式轉移」,幫我把時間線縷清楚了。

波特講「同類/差異化」,這裏好像有點問題,實際上小紅書是封的最嚴的,嗯,比任何都嚴。

阿克洛夫講「檸檬市場」:

芒格講「系統/反過來想」:

後面還有反例檢查驗證等,這裏就不看了,你們可以回頭自己去試試。
最後給了我一個綜合結論:

但想清楚還不算完。費曼說,你能講出來,才是真懂。
多一步:把它講出來
深度拆解法 v2.3 新加了一章,叫講述訓練。

工具還給了幾條練習指導:

講不出來就是沒想清楚。
有想寫文章或者做自媒體的朋友,直接拿這個去講口播就行,當然這只是抽了一條線出來。
那這個工具現在就真的可以做到,開頭只有一個關鍵詞,最後直接把事情讓你講清楚。
它能幹什麼,不能幹什麼
這個工具只幹一件事:看穿一個具體對象。
所以判斷要不要用它,就看你手上那件事是不是一個"具體對象"。
那具體到什麼程度才算?它能拆這些:
• 產品 / 服務:DeepSeek 為什麼這麼便宜、Notion 為什麼幹不過飛書、拼多多的百億補貼邏輯
• 現象 / 事件:微信封 AI、某個熱搜、一個行業突然變冷
• 制度 / 政策:一條新規、一個平台規則的變動、一份公司內部文件
• 人物:某個創始人、某個歷史人物、身邊一個讓你看不懂的人
• 概念 / 技術:什麼是 RAG、什麼是 PMF、什麼叫反脆弱
• 你腦子裏的一個模糊念頭:想了很久沒想清楚的那種——只要能給它起個名字,就能拆
它不適合這些:
• 開放式問題:比如"我該怎麼過好這一生"——這不是一個具體對象,是一整個人生方向,工具會跑偏
• 情緒陪伴:你難過想傾訴,它會冷冰冰給你拆一份報告,反而更難受
• 純信息檢索:你只是想查一個數據、一個時間、一個事實——直接搜就行,不需要上工具
• 決策 / 選擇:比如"要不要接這個項目、要不要換工作、要不要買房"。做決策需要多維度權衡——利弊、時機、你自己的價值觀、風險承受力,這個工具只能幫你看穿其中一個對象,不能替你把多個因素綜合起來。決策類問題要走決策系統,不是拆解工具
• 需要你自己做決定的事:它只幫你看清,不替你選。最後按哪個按鈕,還是你自己來
(插一句,開放式問題,情緒陪伴、以及個人決策選擇,我也有的SKILL去解決,後面我再分享吧)
三個邊界
這麼多它能幹什麼,也得講講它的邊界在哪。我自己用下來,有三件事它做不到,或者做得不太好。
第一,它不保證你拆出來的東西是對的。
工具給你的是一份自洽的判斷框架,六位名人各從自己的角度講一段,都能說得通。但說得通不等於就是真相。首先得有自己的判斷。
第二,它對對象的質量非常敏感。
你輸入"微信公眾號封 AI",它能跑出一份好報告,因為這是一個邊界清晰的事。如果說,我應該怎麼賺錢,這種問題基本上屬於沒有邊界,得拆到很多方面。
第三,它替代不了領域內的專業知識。
這個只能讓一個外行對一件事有一個過得去的判斷。
想成為這個領域的專家,還得看書、找人、做事。
最有還有一個很重要的問題,其實剛剛AI的信息沒有收集正確。一年200萬的那個事,其實是賺的賣課的錢。但是從大體的趨勢上,分析的還是沒問題的。
最後
這個工具說白了,是幫那些還不會問問題的人,或者說在你不懂的領域裏,做了一步前置的判斷,理論上的正解。
但前置這件事能做多遠?理論上無限,再前一步是幫你定義問題,再前一步是幫你搞清楚你到底想解決什麼,再前一步是代入你到底是誰的視角,可以有無限的再前一步。
往後也一樣,可以無限細分,你盯着某一維繼續往下挖,總能挖出更細的層,細到底也是細不完。
前置基於認知,細分基於專業。兩頭都是無限的。
AI 能幫你的,永遠在於你自己,在於自己到底想要什麼。
我是誰:
我是梵睿,用1年時間搭建了 LifeOS 系統,解決成長路上的各種問題。幫更多人建立自己的「人生操作系統」, 用AI解決實際問題。
歡迎連結我

關於 人生操作系統(LifeOS):
關注本公眾號,後台發送消息「M1」,體驗LIFEOS~
人生如海,系統為船,軍師與你同行
也感謝你的點贊與分享:)