我把馬斯克等10個最強大腦塞進Skill,被他們合夥diss了一天
整理版優先睇
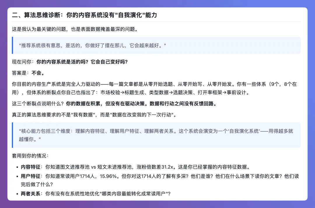
用10個名人視角交叉校對自己,發現我最大的問題係覆盤太多、產出太少
作者係一個AI應用實踐者,經常使用Claude Code輔助寫code同內容創作。佢發現Claude Code分析自己問題時總係「照鏡子」,視角單一,難以突破認知侷限。所以佢參考subagent在code審核中的成功經驗,設計咗一個「多視角深度分析Skill」,收集馬斯克、張一鳴、喬布斯等10位頂尖人物的語料作為獨立顧問,用嚟分析自己3月份的內容同產品落地情況。
結果出乎意料:10個顧問出奇一致地diss佢「過度覆盤、執行力弱」,而呢個批評喺單一視角下佢只會覺得對方唔理解自己,但多維交叉驗證後佢不得不正視問題。顧問們仲提供咗好多具體視角,例如10x增長過濾器、時間分配問題、讀者獲得感缺失、一句話講清產品嘅挑戰,同埋標題評分優化空間。
最終作者決定放棄數據驅動的強制更新,轉用興趣驅動,專注深度內容同Agent實踐總結,並且減少AI在寫作中的參與,保留「手藝活」的感覺。佢將呢個Skill開源到GitHub,希望幫到更多人突破認知瓶頸。
- 透過多視角cross-check,先發現自己「覆盤>產出」呢個核心問題,而唔係單一AI可以點出嚟嘅盲點
- 構建方法:用subagent調用邏輯,將10個名人語料變成獨立顧問,每個從自己視角輸出分析報告
- 關鍵差異:多視角分析唔係為咗求同,而係睇到共識同分歧—共識係diss你嘅痛點,分歧係路徑選擇嘅啟發
- 啟發:高影響決策(如產品定位)值得用多視角,但日常迭代(如小版本更新)用subagent反而浪費資源
- 可行動:作者決定改行興趣驅動、減少強制更新、精簡AI參與寫作,專注深度內容沉澱
多視角深度分析 Skill
將10個名人語料集成嘅Claude Code Skill,用嚟分析個人問題或產品,支援自定義視角。
從照鏡子到多維透視:點解要整10個AI顧問
作者平時用Claude Code覆盤內容同產品,但發現Opus視角總係侷限於現有語料,俾嘅建議好似「照鏡子」,例如叫佢提升執行力、壓縮產品範圍,呢啲嘢佢早就知道。
佢諗起寫code時用subagent審核code可以明顯降bug率,於是諗:既然code行得通,思考討論點解唔可以複用相同邏輯?佢決定收集世界最聰明人嘅語料,將問題拋俾subagent獨立分析,再用多個視角cross-check自己判斷。
十個顧問集體diss:覆盤多過產出係最大問題
作者用呢個Skill分析自己3月份內容同CodePal產品,每個顧問獨立出一份報告,主視角opus再整合共識同分歧。共識出奇一致:diss作者「執行力弱、覆盤高於產出」。
抽樣5個視角值得留意:10x增長視角建議做事前問「有冇10x可能性」;馬斯克視角直指時間分配錯配——花太多時間討論,主線應該係內容生產;張一鳴算法視角點出讀者獲得感呢個被忽略嘅點;喬布斯產品視角問「一句話講清楚自己做咩」,令作者扎心;MrBeast內容視角則評分標題有優化空間。
- 10x增長視角:一個過濾器,冇10x可能性嘅事唔值得花太多精力
- 馬斯克視角:時間分配錯誤,主線係內容生產,其他圍繞呢個展開
- 張一鳴算法視角:忽略咗讀者真正喜歡睇嘅內容同獲得感
- 喬布斯產品視角:能否一句話講清自己喺做咩?作者暫時做唔到
- MrBeast內容視角:標題評分低,改改可能流量更高
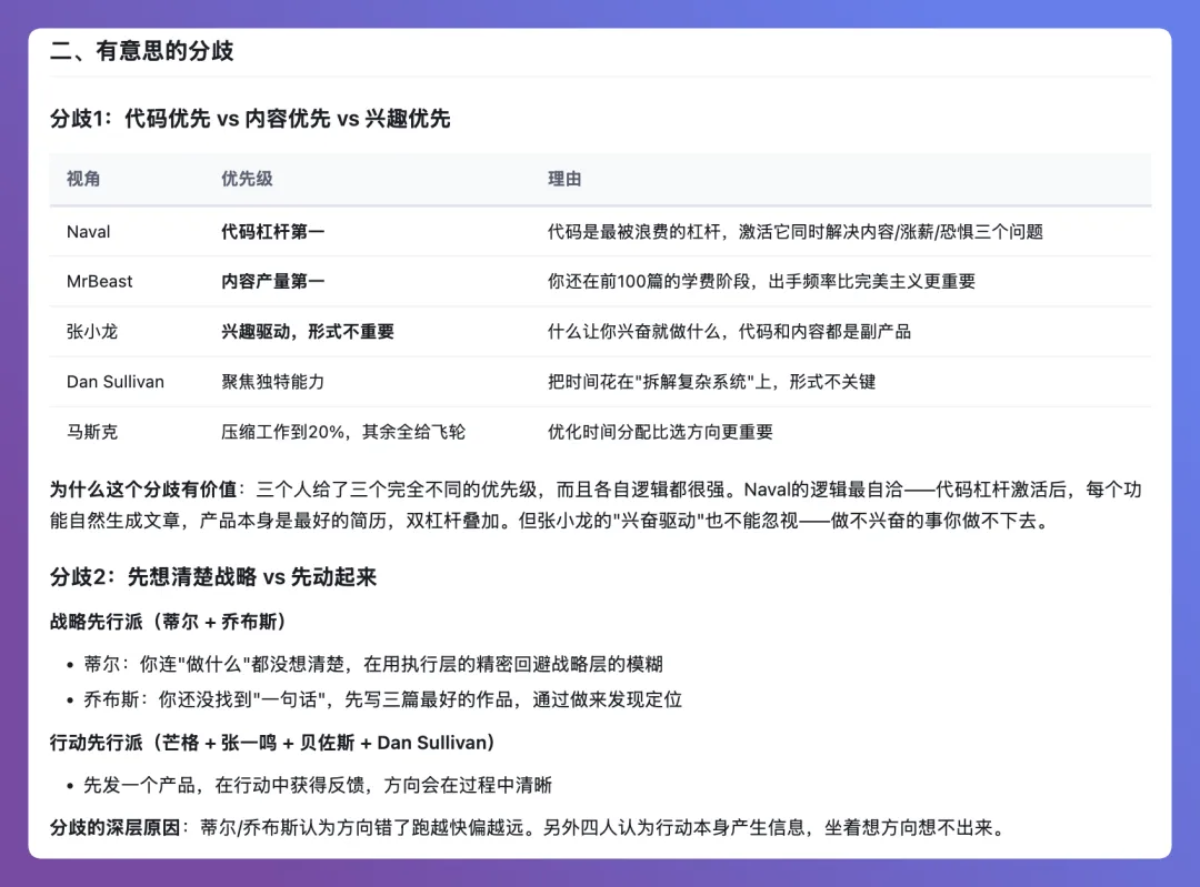
路徑分歧:代碼優先、內容優先定興趣優先?
十個顧問唔止有diss共識,仲有路徑選擇上嘅分歧。例如代碼優先、內容優先、興趣優先,每個視角都認為自己條路最優,但呢三者唔可能同時做。
作者琢磨半天,發現自己最鍾意張小龍視角下嘅興趣驅動。佢解釋自己本身性格如此:固定更新好難,產出全靠有冇靈感;之前試過數據驅動(一週幾篇、固定日期發、覆盤數據),但發現呢個方法完全唔適合自己,因為平日只有夜晚有時間,仲要分時間coding同打機。
新計劃:少AI寫作、多深度內容、唔再強迫更新
既然決定興趣驅動,作者計劃將更多精力放喺Agent應用深度內容,例如寫好玩嘅Skill、探索Claude Code架構、研究長程任務,每個階段沉澱成教程。表達形式上用圖文產出深度內容,短文只記錄即時思考。
佢亦唔再設定強制發文週期,寫完滿意就出,未寫完就繼續積累。同時減少AI喺碼字中嘅參與,AI只做思考輔助,碼字靠自己手敲,因為呢個係手藝活,手生咗就寫唔出好內容。
- 1 方向:Agent應用深度內容,如有趣Skill、Claude Code架構、長程任務
- 2 形式:圖文深度內容 + 短文即時思考
- 3 頻率:冇強制週期,滿意先出
- 4 AI角色:輔助思考,唔再參與碼字
多視角Skill嘅使用時機:擰螺絲唔使上電鑽
作者最後反思:係咪每個環節都要用10個subagent?佢用落發現多視角分析嘅必要性取決於場景複雜度同影響力。例如CodePal迭代一個小版本,用10個subagent太浪費;但思考產品定位、冷啟動呢類關鍵問題,就值得叫齊所有人開會。
佢仲將呢個思路延伸去做Mac產品設計,叫設計師角色重新設計CodePal首頁,效果唔錯。但強調唔好濫用subagent,要按需取用。
最後作者提供咗GitHub開源連結,讀者可以直接安裝個Skill,或者叫Codex/Claude Code一鍵安裝。
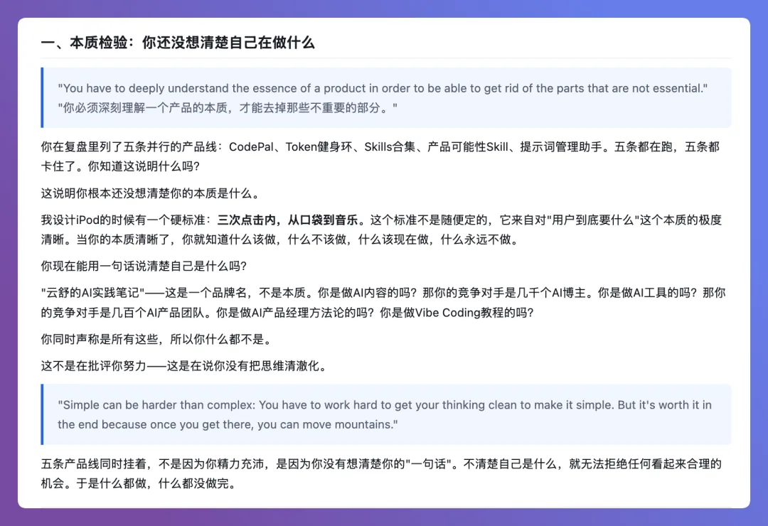
上個假期我喺屋企覆盤咗3月份嘅公眾號內容同CodePal產品,我好熟練咁打開咗Claude Code同佢開始討論。
討論咗一兩個鐘之後,Claude Code畀咗我一啲建議,但我其實唔係好滿意,我唔想聽到我哋應該一齊努力提升執行力、盡量壓縮產品要做嘅事情呢類建議,呢啲嘢我早就知,而且我覺得呢個並唔係我而家最大嘅問題。

我成日覺得Opus嘅視角有啲被侷限咗,唔知係咪因為餵咗我太多語料搞成咁,我成日覺得自己好似喺度照鏡。
討論完之後我去咗水庫行咗一圈,沿途我一邊睇風景一邊諗,有冇一種方式,可以令AI幫我突破我而家嘅認知邊界?
我諗起咗我最近喺coding場景好常用到嘅一個場景。
我每次寫完code之後我都會叫opus調用subagent嚟做審核同測試,等佢自己多輪測試完之後我再去驗收,透過subagent調用可以明顯降低code嘅bug率。

既然喺code裏面呢個邏輯成立,咁思考討論場景可唔可以都重用相同嘅邏輯呢?

我去整理出全世界最聰明嘅人嘅語料,然後將我面對嘅問題一齊掟俾subagent去處理,再叫佢哋分別畀出各自嘅判斷同視角。
咁樣一嚟,我就唔止可以見到一套鏡視角邏輯,我可以用多個視角,去交叉校對我自己嘅判斷。
同時咁樣仲可以減少已有上下文對AI思考角度嘅幹擾,令佢更純粹咁去思考。
腦入面冒出呢個點子之後我覺得好值得探索,返到屋企之後我就開始叫Claude Code探索呢件事。
我同opus建立咗一套語料收集策略,基於呢個策略我哋建立咗幾個獨立嘅顧問知識庫,然後開始進行測試。

經過多輪嘅顧問知識庫優化之後,我得到咗一個好令我滿意嘅顧問語料版本,我擁有咗10個顧問。
於是我開始用佢哋,去分析我3月份嘅內容同產品落地情況。
呢10個顧問幫我做咗一輪好詳細嘅分析,剩係睇完份報告,我就用咗差唔多半個鐘。
每個顧問都從自己嘅視角畀咗一份獨立分析報告,而主對話裏面嘅opus,就基於佢哋嘅觀點,幫我做咗一份匯總分析。

因為報告比較長,下面我就抽一部分顧問分析好觸動我嘅點,然後同大家展示一下。
先由總視角開始啦,opus幫我匯總咗一份大家嘅共識同分歧內容。
共識內容反而出奇地一致喺度diss我,佢哋指出咗我喺執行力中最大嘅問題,我鍾意覆盤呢樣嘢多過產出,透過覆盤的確可以令我覺得自己好認真同AI一齊做嘢,但實際上又真係冇乜產出。

當opus得一個視角同我講覆盤太多嘅時候,我可能會覺得opus理解唔到我到底想做一件點樣嘅事。
但當10個opus加多維視角一齊diss我話覆盤太多、執行力太弱,我會認真諗嚇減少覆盤呢件事嘅頻率。
唔講得笑,始終係人多力量大啊。
目前4月份我仲未開始過覆盤,我更多時間都喺度coding同寫初稿。
主視角報告同大家展示曬啦,接下來子視角我都同大家分享嚇,10個視角完整睇完要用半個鐘,我就抽樣5個有代表性嘅內容同大家分享嚇。
1. 10倍增長視角:佢畀咗我一個好有意思嘅過濾器視角,當我準備要做一件事嘅時候,可以先問嚇自己一句:呢件事有冇10倍嘅可能性?如果冇,咁可能就唔值得投入太多精力。 
2. 馬斯克視角:佢直接指出咗我時間分配嘅問題。佢覺得我用咗太多時間浪費喺討論同思考上面,然而我自己真正嘅主線應該放喺內容生產上,其他嘅事情都係圍繞呢個主線展開嘅。

3. 張一鳴嘅算法視角:佢提出咗我最近有啲忽略嘅一個問題,我嘅讀者到底鍾意睇嘅內容係咩?對佢哋嚟講內容嘅獲得感係咩,呢個點我最近真係冇乜點花精力研究,我要揾個時間認真諗諗。

4. 喬布斯嘅產品視角:佢問咗我一個好關鍵嘅問題:你可唔可以一句話講清楚自己到底做緊咩?呢個問題都幾扎心,我確實好似都未太諗清楚,我只係想令AI編程嘅自動化程度同落地再高啲,邊做邊諗啦。

5. 內容大咖MrBeast嘅視角:呢個視角係比較偏內容側嘅評價,佢主要係對我嘅標題評分,睇完之後我覺得有唔少優化空間,可能我嗰篇openclaw標題名稱再改改,流量仲可以再上一截。

睇完呢啲內容之後,我發現咗好多平時我意識唔到嘅問題,於是我開始諗:接下來到底應該點做?
呢10個傢伙擺埋一齊,唔單止有diss我嘅共識,佢哋喺路徑選擇上仲有啲分歧點,而呢一點都幾得意。

例如話code優先、內容優先、興趣優先,每個顧問喺自己嘅視角下,畀出咗佢哋認為嘅最優路徑。
但呢三件事必然係冇可能同時存在嘅,我必須從裏面揀一個作為我接下來一段時間嘅主線。
我諗咗好耐,其實發現我更鍾意嘅事係張小龍視角下嘅興趣驅動。
原因都好簡單,我本身就係呢種性格。大家都可以睇到我嘅更新頻率,固定更新其實係一件幾難嘅事,我有幾多產出純粹睇個腦有冇想寫嘅嘢。
我之前都試過用數據驅動嚟約束自己,例如話一個星期寫幾多篇,固定邊幾日發,發完做數據覆盤同分析,諗辦法找到更高流量嘅選題。
但係由上個月嘅產能嚟睇,呢個方法好唔適合我,我平時得夜晚有時間寫字,我仲要分啲時間畀CodePal做Coding,旁邊仲有星際爭霸一直喺度引誘我。

既然決定用興趣驅動,咁我接下來會將更多精力放喺一啲有意思嘅深度內容上,嚟同大家分享我喺Agent應用實踐中嘅經驗總結。
我想去寫一啲好玩有趣嘅Skill,去探索Claude Code嘅產品架構,去研究嚇Coding嘅長程任務,爭取每個階段,將呢啲探索沉澱成啲教程,都算對自己探索嘅總結。
表達形式上會用圖文去產出一啲深度內容,短文就更多用嚟記錄喺Agent實踐中嘅即時思考,比較偏短平快多啲。
同時我都唔再畀自己設定強制嘅發文週期,寫完咗滿意就發出來,冇寫出來就繼續積累,始終寫字呢件事,都係需要啲靈感嘅。
喺寫字過程中都會盡量減少AI喺寫字中嘅參與,令AI更多變成一個輔助我思考嘅角色,寫字始終要靠手敲,呢個係手藝活,手生咗就寫唔出好嘅內容喇。
多視角深度分析Skill已經上傳到Github,你可以訪問Github代碼倉,下載安裝佢到Skills文件夾裏面。
連結:https://github.com/yunshu0909/yunshu_skillshub

multi-perspective-analysis就係今次嘅Skill。

都可以直接話畀Codex或Claude Code:
安裝這個GitHub庫的Skills到Codex和Claude Code的全局Skills文件裏:https://github.com/yunshu0909/yunshu_skillshub
你可以向多視角深度分析Skill提出你嘅問題,叫佢幫手分析。

如果你對呢啲視角唔滿意,都可以話畀多視角深度分析Skill,叫佢幫手新增一啲視角進行分析。

既然呢套邏輯係從編程裏面嚟嘅,咁我最後都將佢用返喺編程度。
我做咗一個Mac專屬嘅設計師角色,叫佢嚟進行Mac產品嘅設計,然後我叫佢將CodePal重新設計一下,佢畀咗我咁樣一個首頁。

睇完我覺得效果都幾好,咁基於呢個思路都可以延展到需求討論、code coding等多個環節。
不過喺探索設計嘅過程中,我遇到咗一個新嘅問題:我有冇必要喺每一個環節,都引入咁多subagent呢?
覆盤之所以需要多視角,係因為佢本身同一個月嘅ToDo好相關,但好似CodePal呢種產品設計,一日我其實可以迭代好幾個版本,我冇必要將邏輯搞得咁複雜。
我目前用落嚟覺得:多視角分析有冇必要取決於場景嘅複雜度同影響。
如果只係CodePal迭代一個小版本,咁叫10個subagent一齊參與優化其實有啲浪費。
但係如果喺思考CodePal到底做出嚟畀邊個用、點樣做冷啟動呢啲關鍵問題,多視角參與反而係值得嘅。
講白咗就係,扭個小螺絲,冇必要用電鑽;但要裝一部電視,淨係用螺絲批都唔夠。

📬 如果你想第一時間收到更新,都可以畀我一個星標 ⭐
🌱 睇完呢篇文章覺得有幫助嘅話,歡迎同我一齊去騰訊公益捐一筆,為小朋友出一份力丫~👇
上個假期我在家覆盤3月份的公眾號內容和CodePal產品,我熟練的打開了Claude Code和它開始討論。
討論了一兩個小時後,Claude Code給了我一些建議,但我其實並不是很滿意,我並不想聽到我們應該一起努力提升執行力、儘可能壓縮產品要做的事情這類建議,這些事情我早就知道,而且我覺得這並不是我當前最大的問題。

我總覺得Opus的視角有點被侷限住了,不知道是不是餵我的語料太多了導致的,我總覺得我在照鏡子。
討論完我去水庫上溜達了一圈,路上我一邊看風景一邊在想,有沒有一種方式,可以讓AI幫我突破我現在的認知邊界?
我想到了我最近在coding場景高頻使用的一個場景。
在我每次寫完代碼後我都會讓opus調用subagent來進行審核和測試,等它自己多輪測試完後我再去驗收,通過subagent調用能夠明顯降低代碼的bug率。

既然在代碼裏這個邏輯成立,那思考討論場景能不能也複用相同的邏輯呢?

我去梳理出世界最聰明的人的語料,然後把我面臨的問題一起扔給subagent去處理,再讓它們分別給出各自的判斷和視角。
這樣一來,我就不僅僅可以看到一套鏡子視角邏輯了,我可以用多個視角,去交叉校對我自己的判斷。
同時這樣還能減少已有上下文對AI思考角度的干擾,能夠讓它更純粹一點去思考。
腦子裏冒出來這個點後我覺得非常值得探索,在到家後我就開始拉Claude Code探索這個事情。
我和opus構建了一套語料收集策略,基於這個策略我們構建了幾個獨立的顧問知識庫,然後開始進行測試。

經過多輪的顧問知識庫優化之後,我得到了一版很讓我滿意的顧問語料,我擁有了10個顧問。
於是我開始用它們,去分析我三月份的內容和產品落地情況。
這10個顧問給我做了一輪非常詳細的分析,光是把報告看完,我就花了差不多半個小時。
每個顧問都從自己的視角給出了一份獨立分析報告,而主對話裏的opus,則基於他們的觀點,幫我做了一份彙總分析。

因為報告比較長,下面我就抽一部分顧問分析很觸動我的點,然後來根大家展示一下。
先從總視角開始吧,opus幫我彙總了一份大家的共識和分歧內容。
共識內容倒是出奇的一致在diss我,他們點出來了我在執行力中最大的問題,我愛覆盤這個事情高於了產出,通過覆盤確實能讓我感覺到我自己在認真和AI一起幹活,但實際上也確實沒啥產出。

當opus只有一個視角跟我說覆盤太多的時候,我可能會覺得opus理解不了我到底想要做一個什麼樣的事情。
但當10個opus+多維視角一起diss我說覆盤太多了執行力太弱了,我會認知思考一下減少覆盤這個事情的頻率。
不得不說,還是人多力量大啊。
目前4月份我還沒開啓過覆盤,我更多時間都在coding和碼初稿。
主視角報告跟大家展示全了,接下來子視角我也跟大家分享一下,10個視角完整看完需要花半個小時,我就抽樣5個有代表性的內容跟大家分享一下。
1. 10x增長視角:它提供給了我一個很有意思的過濾器視角,當我準備要做一件事情的時候,可以先問自己一句:這件事有沒有10x的可能性?如果沒有,那可能就不值得投入太多精力。 
2. 馬斯克視角:它直接指出來了我時間分配的問題。它覺得我花了太多時間浪費在討論和思考上了,然而我自己真正的主線應該放在內容生產上,其它的事情都是圍繞這個主線展開的。

3. 張一鳴的算法視角:它提出來了我最近有點忽略的一個問題,我的讀者到底喜歡看的內容是什麼?對他們來說內容的獲得感是什麼,這個點我最近還真沒怎麼花精力研究,我得找個時間認真琢磨一下。

4. 喬布斯的產品視角:它問了我一個很關鍵的問題:你能不能一句話講清楚自己到底在做什麼?這個問題蠻扎心的,我確實好像也沒太想清楚,我只是想讓AI編程的自動化程度和落地再高一點,邊幹邊想吧。

5. 內容大咖MrBeast的視角:這個視角是更偏內容側的評價了,它主要是對我的標題進行評分,看完了我感覺有不少優化的空間,也許我那篇openclaw標題名稱再改改,流量還能網上再走一截。

看完這些內容後,我發現了很多平時我意識不到的問題,於是我開始去想:接下來到底該怎麼做?
這10個傢伙放在一起,不僅僅有diss我的共識,他們在路徑選擇上還有一些分歧點,而這一點也蠻有意思的。

比如說代碼優先、內容優先、興趣優先,每個顧問在自己的視角下,給出了他們認為的最優路徑。
但這三個事情必然是不可能同時存在的,我必須從裏邊選一個作為我接下來一段時間的主線。
我琢磨了半天,其實發現我更喜歡的事情是張小龍視角下的興趣驅動。
原因也很簡單,我本身就是這種性格。大家也能看到我的更新頻率,固定更新其實是一個蠻難的事情,我能有多少產出純看腦子裏有沒有想寫的東西。
我之前也嘗試過用數據驅動來約束自己,比如說一週寫多少篇,固定哪幾天發,發完做數據覆盤和分析,想辦法找到更高流量的選題。
但從上個月的產能來看,這個方法非常不適合我,我平時只有晚上有時間碼字,我還得分點時間給CodePal做Coding,旁邊還有星際爭霸一直在誘惑我。

既然決定用興趣驅動,那我接下來會把更多精力放在一些有意思的深度內容上,來和大家分享我在Agent應用實踐中的經驗總結。
我想去寫一些好玩有趣的Skill,去探索Claude Code的產品架構,去研究研究Coding的長程任務,爭取每個階段,把這些探索沉澱成一些教程,也算對自己探索的總結。
表達形式上會用圖文去產出一些深度內容,短文則更多用來記錄在Agent實踐中的即時思考,更偏短平快多一點。
同時我也不再給自己設定強制的發文週期,寫完了滿意了就發出來,沒寫出來就繼續積累,畢竟碼字這件事,還是需要一點靈感的。
在碼字過程中也會盡可能減少AI在碼字中的參與,讓AI更多變成一個輔助我思考的角色,碼字還是要靠手敲的,這是個手藝活,手生了就沒發寫出來好的內容了。
多視角深度分析Skill已經上傳到Github,你可以訪問Github代碼倉,下載安裝它到Skills文件夾裏。
連結:https://github.com/yunshu0909/yunshu_skillshub

multi-perspective-analysis就是這次的Skill。

也可以直接告訴Codex或Claude Code:
安裝這個GitHub庫的Skills到Codex和Claude Code的全局Skills文件裏:https://github.com/yunshu0909/yunshu_skillshub
你可以跟多視角深度分析Skill提出你的問題,讓它來幫忙分析。

如果你對這些視角不滿意,也可以告訴多視角深度分析Skill,讓它來幫忙新增一些視角進行能分析。

既然這套邏輯上從編程裏來的,那我最後也把它用到了編程裏。
我做了一個Mac專屬的設計師角色,讓它來進行Mac產品的設計,然後我讓它把CodePal重新設計一下,它給了我這樣一個首頁。

看完我感覺效果還不錯,那基於這個思路也可以延展到需求討論、代碼Coding等多個環節。
不過在探索設計的過程中,我遇到了一個新的問題:我有必要在每一個環節,都引入這麼多subagent嗎?
覆盤之所以需要多視角,是因為它本身就和一個月的ToDo強相關,但像CodePal這種產品設計,一天我其實可以迭代好幾個版本,我沒必要把邏輯搞得這麼複雜。
我目前用下來感覺:多視角分析是否有必要取決於場景的複雜度和影響。
如果只是CodePal迭代一個小版本,那讓10個subagent一起參與優化其實有點浪費。
但是如果在思考CodePal到底做出來給誰用、如何做冷啓動這些關鍵問題,多視角參與反而是值得的。
說白了就是,擰個小螺絲,沒必要上電鑽;但要裝一台電視,只拿螺絲刀也不夠。

📬 如果你想第一時間收到更新,也可以給我一個星標 ⭐
🌱 看完這篇文章覺得有幫助的話,歡迎和我一起去騰訊公益捐一筆,為孩子們出一份小力~👇
