我用 OpenClaw,把孩子學習情況整理成能長期追蹤的學情檔案
整理版優先睇
用 OpenClaw 系統化整理孩子補習反饋,建立可長期追蹤嘅學情檔案
作者嬌姐係 40+ IT 從業者,前榮耀員工,專注 AI 效率工具。佢發現好多家長都有個痛點:老師每日喺羣組發嘅學習反饋好碎,今日英文老師一段,聽日化學老師一段,後日歷史老師又一段,好快就被淹沒,根本冇辦法睇到孩子嘅長期學習軌跡。
嬌姐嘅核心方法係:用 OpenClaw 呢個 AI 工具,將老師嘅羣反饋持續整理成一份孩子專屬嘅學情記錄文檔。佢唔係簡單記錄,而係按學科、日期結構化儲存,並自動提煉「已掌握 / 未掌握 / 作業情況 / 後續重點」,仲會同步更新每科嘅知識點彙總。
整體結論係:呢套系統唔只係整理,而係將原本會沉沒嘅教育信息變成能指導後續學習嘅系統,對老師、家長同孩子都有好大價值。家長端動作好輕,只需收藏→轉筆記→複製→貼畀 AI 一句話;AI 端自動完成識別、歸檔、結構化同總結,真係好實用。
- 定期整理老師反饋可以形成長期學情檔案,避免信息沉沒,對老師、家長、孩子三方都有幫助。
- 方法簡單:家長只要在微信收藏老師消息,轉為筆記,全選複製,貼畀 OpenClaw 飛書機器人,講一句「整理到補習記錄」就得。
- AI 唔係取代老師,而係組織資訊:識別學科、按日期歸檔、拆成已掌握/未掌握/作業情況/後續重點,並更新每科知識點彙總。
- 長期積累後可以做到階段總結、高頻薄弱點提煉、生成針對性複習清單,仲可以同老師具體溝通孩子嘅問題。
- 最簡單嘅執行版只需家長 5 步,AI 自動完成 5 步;呢套流程最妙係家長端好輕,AI 端好重,真正嘅結構化工作交畀 AI 做。
點解呢件事值得做?
好多家長都有呢個痛點:孩子參加補習班之後,各科老師會喺羣組發學習記錄、課堂反饋、作業情況……初初見到覺得好有用,但問題係呢啲信息太碎。今日英文老師發一段,聽日化學老師發一段,後日歷史老師又發一段,信息全喺羣組,揾返出嚟全靠緣分。
老師亦未必記得孩子上星期、上個月學到邊度、卡喺邊度,唔係唔上心,而係老師帶嘅學生太多
所以作者做咗一件事:將老師每日發嘅反饋持續整理成孩子專屬嘅「學情記錄文檔」。呢個動作睇落細,實際價值好大。
點解 AI 特別適合做呢件事?
呢類任務恰好係 AI 嘅強項,因為佢唔係創造新知識,而係做三件特別適合機器做嘅事:
- 1 從碎片信息入面提取結構:老師嘅原話通常比較口語化,例如「整體表現唔錯」「綜合題思路唔清」「做題鍾意憑感覺」。AI 好擅長將呢啲自然語言整理成結構化內容,分到已學知識點、已掌握、未掌握薄弱點、作業情況、後續重點等模塊。
- 2 按學科、按日期長期歸檔:碎片消息唔歸檔就冇辦法追蹤。AI 可以穩定咁按規則整理:英文放英文下面,化學放化學下面,同日嘅補充落去,新內容只追加唔覆蓋舊內容。
- 3 做階段性總結:累積一段時間後,AI 唔只係記流水賬,仲可以進一步做每科階段總結、高頻薄弱點提煉、易錯知識點歸納、學習習慣問題總結、下一階段複習建議。
AI 最擅長嘅唔係代替老師教孩子,而係幫你將老師已經畀出嘅信息組織起嚟、睇清楚、用起嚟
家長點做?4 步搞掂
方法好簡單,唔需要搞複雜系統,亦唔使學編程。家長只需要做 4 步:
- 1 見到就收藏,唔好等:老師一發反饋,喺微信多選消息 → 點收藏。羣消息一多後面根本揾唔到,當時唔收就等於冇收。
- 2 喺微信收藏入面「轉為筆記」:返去微信收藏,將啱啱收藏嘅內容㩒「轉為筆記」。零散消息會變成一整段完整文本,更方便處理。
- 3 全選複製,保留老師原話:入咗筆記後全選複製,唔好自己手動刪改。老師原話入面唔少最真實嘅判斷,例如「做題鍾意憑感覺」「唔愛揾依據」,呢啲細節 AI 好有用。
- 4 貼畀飛書機器人,講一句話:將複製嘅內容貼畀 OpenClaw 嘅飛書機器人,加一句「整理到哲瀚嘅補習記錄入面」就得,AI 會自動處理。
家長端好輕,AI 端好重,真正耗腦嘅結構化工作交畀 AI 做
AI 係點樣整理?5 步自動化
呢度係大家最關心嘅部分。AI 唔係簡單幫你潤色,而係按一套固定規則整理:
- 1 識別學科:老師嘅話未必每次寫明係邊科,AI 會判斷內容屬於邊科——提到「而家完成時、六大時態」就歸英文;提到「化學方程式配平、玻璃棒作用」就歸化學;提到「材料題、史實偏差」就歸歷史。
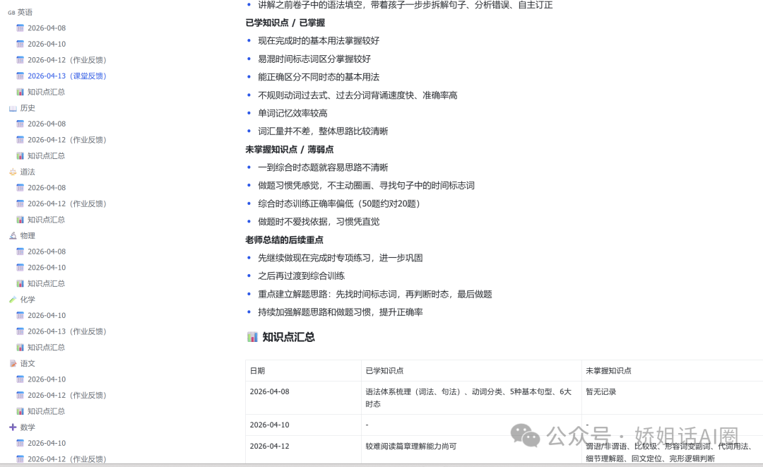
- 2 按日期掛到對應學科下:整理唔係就咁貼去文檔最尾。AI 會先揾對應學科,再揾對應日期,已有同日內容就補充,冇就新增。最後文檔結構好清楚:英文 4月8日 / 4月10日 / 4月13日;化學 4月10日 / 4月13日;歷史 4月8日 / 4月12日。
- 3 將老師原話拆成有決策價值嘅結構:拆成學習態度、已掌握、未掌握、作業情況、後續重點呢幾個固定模塊。
- 4 同步更新每科嘅知識點彙總:除咗將當日內容加落去,AI 仲會更新每個學科後面嘅「知識點彙總」,只保留已學/已掌握同未掌握/薄弱點兩類核心信息。例如英文彙總會累積出軌跡:4月8日語法體系、動詞分類、六大時態;4月12日閲讀理解仲可以,但語法細項有問題;4月13日而家完成時會咗,但綜合時態題思路唔清。
長期做落去有咩意義?
呢套方法嘅意義唔係「整理」,而係「令後續有依據」。有了呢份文檔,你可以繼續叫 AI 做呢啲嘢:按學科做階段性總結、提煉高頻薄弱點、生成針對性複習清單、輔助同老師更具體溝通——唔係話「最近覺得孩子唔多掂」,而係講得出「英文專項題仲可以,但綜合時態判斷唔穩定,想重點補做題依據」。
孩子學習最怕兩件事:今日學今日忘;一直補課但冇形成連續嘅學情畫像
最簡單嘅執行版就係 5 步:家長端 5 步(收藏→轉筆記→全選複製→貼畀機器人→講一句話),AI 端自動完成 5 步(識別學科→識別日期→提煉結構→寫入文檔→更新彙總)。呢套流程最妙嘅地方就係家長端好輕,AI 端好重。你唔使自己花力氣整理,只需要保住信息再餵畀 AI,真正嘅結構化工作交畀佢做。
先關注後閲讀,嬌姐怕失去上進嘅你
文末嬌姐整理曬OpenClaw所有文章連結
想了解嬌姐就撳文末連結
好多家長都有呢個痛點:細路仔參加補習班之後,各科老師會喺羣組度發學習記錄、課堂反饋、作業情況……啱啱果陣覺得好有用,但問題係——
呢啲資訊太碎喇。
今日英文老師發一段,聽日化學老師發一段,後日歷史老師又發一段。資訊全部喺羣組度,揾返嘅時候全靠緣分。更麻煩嘅係,老師自己都未必記得細路仔上個禮拜、上個月到底學到邊度、卡喺邊個位——唔係老師唔上心,而係老師帶嘅學生太多,冇可能將每個細路嘅每科細節都長期記喺腦入面。
所以我後尾做咗一件事:將老師每日發喺羣組嘅反饋,持續整理成一份細路仔專屬嘅「學情記錄文檔」。呢個動作睇落好細,實際上價值好大。




一、點解呢件事值得做
如果你唔將老師嘅反饋系統化咁整理出嚟,大部分有價值嘅資訊最終都會沉落去。羣消息嘅特點就係:當下有用,過兩日就被淹沒,過一個月等於冇發生過。
但細路仔嘅學習唔係按「當日消息」推進,而係按「長期掌握情況」推進。真正重要嘅唔係「老師今日講咗乜」,而係:
細路仔呢段時間到底學識咗啲乜? 邊啲知識點反覆唔識?邊啲問題係知識問題,邊啲係習慣問題? 邊啲科目穩步進步,邊啲科目只係表面睇落仲得? 下一階段應該重點補啲乜?
呢啲問題,單睇羣消息係睇唔出嚟嘅。一定要靠持續整理,先至睇到全貌。
呢份記錄,對三方都有價值:
對老師有幫助
下次上課前快睇一眼:上次講到邊度、邊啲點細路仔識、邊啲點未掌握、邊啲錯誤已經重複出現過。唔係由零開始,而係喺原有基礎上繼續推進。
對家長有幫助
唔再只係模糊覺得「最近學咗好多」,而係好具體咁睇到:邊一科進步明顯、邊一科喺度打圈、邊啲問題需要返屋企盯、邊啲需要請老師強化。
對細路仔有幫助
細路仔最怕「學咗好多,但講唔清到底識咗啲乜」。有咗結構化記錄,細路仔會形成明確認知:我已經學識咗呢啲,我只係卡咗喺呢幾個地方,我下一步要補呢啲位。咁對建立信心都好有用。
我已經將呢個「細路仔補習記錄助手」整理成一個獨立嘅 OpenClaw 方案,放咗入社羣資料庫,包含:

完整工作流
飛書文檔模板
可以直接用嘅 Agent
案例庫持續更新
如果你想直接攞現成方案,而唔係自己摸索,可以嚟社羣,私訊kekohu。
二、點解 AI 特別適合做呢件事
呢類任務啱啱係 AI 嘅強項,因為唔係創造新知識,而係做三件特別適合機器嘅事:
由碎片資訊提取結構
老師發嘅原句通常比較口語化,例如「整體表現唔錯」「綜合題思路唔清」「做題鍾意憑感覺」。AI 好擅長將呢啲自然語言整理成結構化內容,分成已學知識點、已掌握、未掌握薄弱點、作業情況、後續重點等模組。
按學科、按日期長期歸檔
碎片消息如果唔歸檔,後面根本冇辦法追蹤。AI 可以穩定咁按規則整理:英文放英文下面,化學放化學下面,同一日放同一日,新內容只追加唔覆蓋舊內容。
做階段性總結
呢個先係最值錢嘅地方。當你積累咗一段時間之後,AI 唔只係幫你「記流水賬」,而係可以進一步做:每科階段總結、高頻薄弱點提煉、易錯知識點歸納、學習習慣問題總結、下一階段複習建議。
重點:AI 最擅長嘅唔係代老師教細路仔,而係幫你將老師已經俾出嘅資訊「組織起嚟、睇清楚、用起嚟」。
三、我係點樣做嘅:幾乎零門檻嘅流程
我嘅方法好簡單,唔需要搞複雜系統,亦唔使學任何編程。
家長呢邊只需要做 4 步:
① 見到就收藏,唔好等
只要老師發咗反饋,就喺微信度揀多條消息 → 撳收藏。羣消息一多,後面根本揾唔返,當時唔收就等於冇收。

② 喺微信收藏度「轉為筆記」
返去微信收藏,將啱啱收藏嘅內容撳「轉為筆記」。零散消息會變成一整段完整文本,後面更方便一次過處理。


③ 全選複製,保留老師原句
入咗筆記之後全選複製,唔好自己手動刪改。老師原句裏面往往藏住最真實嘅判斷,「做題鍾意憑感覺」「唔鍾意揾依據」呢啲細節,後面 AI 好好用。
④ 貼畀飛書機械人,講一句話
將複製出嚟嘅內容貼畀 OpenClaw 嘅飛書機械人,加一句「整理到哲瀚嘅補習記錄裏面」就夠,AI 會自動處理。


四、AI 接下來係點樣整理
呢度先係大家最關心嘅部分。唔係簡單「幫你潤色一下」,而係按一套固定規則嚟整理。
第一步:辨認學科
老師喺羣組講嘅嘢唔一定每次都明確寫係邊一科,AI 會先判斷內容屬於邊個學科——提到「現在完成時、六大時態」就歸英文;提到「化學方程式配平、玻璃棒作用」就歸化學;提到「材料題、史實偏差」就歸歷史。
第二步:按日期掛到對應學科下
整理唔係就咁貼落文檔最尾。AI 會先揾對應學科,再揾對應日期,已經有同一日內容就補充入去,冇就新增。你後面見到嘅文檔結構好清楚:
英語
4月8日 / 4月10日 / 4月13日
化學
4月10日 / 4月13日
歷史
4月8日 / 4月12日
你見到嘅唔係一堆聊天記錄,而係一份真正可以回溯嘅學習檔案。
第三步:將老師原句拆成有決策價值嘅結構
呢步最關鍵。AI 唔會將老師嘅一大段話原封不動堆入去,而係拆成幾個固定模組:
學習態度專注度高 / 有啲眼瞓 / 做題唔夠耐性
已掌握現在完成時基本用法 / 六大時態梳理
未掌握綜合時態題思路唔清 / 配平錯誤 / 材料題要點唔齊
作業情況完成 50 題綜合時態題 / 完成中考卷
後續重點先專項練,再做綜合訓練
第四步:同步更新每科嘅知識點彙總
呢點好重要,亦係普通手動整理最容易漏咗嘅。除咗將當日內容加埋落去,AI 仲會更新每個學科後面嘅「知識點彙總」,只保留兩類核心資訊:已學/已掌握、未掌握/薄弱點。
例如英文彙總入面,會慢慢積累出咁嘅軌跡:
4月8日:語法體系、動詞分類、六大時態
4月12日:閲讀理解仲得,但語法細項有問題
4月13日:現在完成時識咗,但綜合時態題思路唔清
你就可以清楚睇到:細路仔唔係「英文差」,而係「專項識,綜合唔識;知識點明,做題方法唔穩定」。呢個先係結構化記錄嘅價值。
五、呢套方法嘅意義唔係「整理」,而係「令後續有依據」
好多家長做記錄,最後會變成一種自我安慰:「我將呢啲全部記低咗。」
但真正有價值嘅係:呢啲記錄可唔可以反過嚟指導下一步。
有咗呢份文檔之後,你就可以繼續叫 AI 做呢啲嘢:
按學科做階段性總結
最近兩星期英文主要學咗啲乜?化學反覆出錯嘅點有邊啲?歷史嘅問題係知識唔熟定係答題唔規範?
提煉高頻薄弱點
英文嘅問題唔係詞彙量,而係做題習慣同時態判斷依據;化學嘅問題唔係整體唔識,而係基礎細節同陌生題型。
生成針對性複習清單
今個星期英文重點:現在完成時 + 綜合時態判斷;今個星期化學重點:配平 + 過濾操作 + 陌生題型審題。
輔助同老師更具體咁溝通
唔係話「最近覺得細路仔唔多掂」,而係可以具體講:「英文專題題仲得,但綜合時態判斷唔穩定,想重點補做題依據。」老師一聽就知你唔係泛泛焦慮,而係真係睇得明細路仔嘅問題。
六、點解值得長期做
細路仔學習最怕兩件事:今日學今日忘;一直喺度補課,但冇形成連續嘅學情畫像。
好多家庭其實花咗唔少時間同錢,但最後得到嘅只係:一啲零散嘅聊天記錄、一啲試卷分數、一啲模糊印象。
真正缺嘅係:一條長期、連續、可以回睇嘅學習軌跡。
重點:呢條軌跡一旦建立咗,後面價值會愈嚟愈大。你唔係多咗一份文檔,而係多咗一套可以覆盤、分析、提醒、追蹤嘅系統。
七、最簡單嘅執行版,就呢 5 步
將成個流程壓到最短:
家長呢邊動作
① 老師發反饋之後,揀多條消息 → 收藏
② 喺微信收藏度,轉為筆記
③ 打開筆記,全選複製
④ 貼到 OpenClaw 嘅飛書機械人
⑤ 講一句:「整理到細路仔嘅補習記錄裏面」
AI 呢邊動作(自動完成)
① 辨認學科 → ② 辨認日期
③ 提煉「已掌握 / 未掌握 / 作業情況 / 後續重點」
④ 寫入對應學科、對應日期
⑤ 同步更新該學科嘅知識點彙總
提示:呢套流程最正嘅地方就係——家長呢邊好輕,AI 呢邊好重。你唔使自己費力整理,只需要將資訊保留低餵畀 AI,真正要用腦嘅結構化工作,交畀 AI 去做。
最後一句大實話
好多人對 AI 嘅想像,仲停留喺「寫文章、畫圖、傾偈」。但我越嚟越覺得,AI 真正最實用嘅地方,唔係代你表演聰明,而係幫你處理嗰啲:碎、雜、多、易唔記得、但長期特別重要嘅資訊。
細路仔嘅補習反饋,就係好典型嘅一類。老師每日發少少,家長每日睇少少,個個都覺得冇問題。但唔整理,資訊就係散嘅;一旦整理,價值即刻翻倍。
所以呢件事本質上唔係「我用 AI 做咗一份文檔」,而係:
我用 AI,將原本會沉沒嘅教育資訊,變成咗一份可以真正指導後續學習嘅學情檔案。呢個先係實用。
關於OpenClaw資料包同系列文章
配套資料包
私信 kekohu 攞取,內容不定期持續更新。
注意:付費社羣包含資料包全部內容,唔需要重複購買。
OpenClaw系列文章
持續更新,建議逐篇認真閲讀
配置與理解
咪畀人呃,OpenClaw 可以 24 小時開工——但你要先做啱呢 6 件事
火咗三個月嘅「龍蝦」,普通人裝咗真係有用咩?
用 OpenClaw 將 AI 失憶整好:開關、精簡、外掛三步走
多 Agent 與協作
技能與工具
實戰與案例
排錯與安全
關於嬌姐
40+ IT 從業者,前榮耀員工,現時專注 AI 效率工具研究與實踐。持續輸出 OpenClaw 及 AI 工具嘅乾貨教學同落地案例,間中分享職場思考同生活感受。
提示:覺得有用,點讚、關注、轉發,係我持續創作嘅動力。
先關注後閲讀,嬌姐怕失去上進的你
文末嬌姐整理openclaw所有文章連結
想了解嬌姐點擊文末連結
很多家長都有這個痛點:孩子參加補習班之後,各科老師會在羣裏發學習記錄、課堂反饋、作業情況……剛看到的時候覺得很有用,但問題是——
這些信息太碎了。
今天英語老師發一段,明天化學老師發一段,後天歷史老師又發一段。信息全在羣裏,翻的時候全靠緣分。更麻煩的是,老師自己也未必記得孩子上週、上個月到底學到了哪裏、卡在什麼地方——不是老師不上心,而是老師帶的學生太多,不可能把每個孩子每科的細節都長期記在腦子裏。
所以我後來做了一件事:把老師每天發在羣裏的反饋,持續整理成一份孩子專屬的"學情記錄文檔"。這個動作看似小,實際價值非常大。




一、為什麼這件事值得做
如果你不把老師的反饋系統化整理出來,大部分有價值的信息最終都會沉下去。羣消息的特點就是:當下有用,過兩天就被淹沒,過一個月等於沒發生過。
但孩子的學習不是按"當天消息"推進的,而是按"長期掌握情況"推進的。真正重要的不是"老師今天說了什麼",而是:
孩子這段時間到底學會了什麼? 哪些知識點反覆不會?哪些問題是知識問題,哪些是習慣問題? 哪些科目在穩步進步,哪些科目只是表面看起來還行? 下一階段應該重點補什麼?
這些問題,單看羣消息是看不出來的。必須靠持續整理,才能看到全貌。
這份記錄,對三方都有價值:
對老師有幫助
下次上課前快速看一眼:上次講到哪裏、哪些點孩子會、哪些點沒掌握、哪些錯誤已重複出現過。不是從零開始,而是在原基礎上繼續推進。
對家長有幫助
不再只是模糊感覺"最近學了不少",而是能非常具體地看到:哪一科進步明顯、哪一科在原地打轉、哪些問題需要回家盯、哪些需要請老師強化。
對孩子有幫助
孩子最怕"學了很多,但說不清到底會了什麼"。有了結構化記錄,孩子會形成明確認知:我已經學會了這些,我只是卡在這幾個地方,我下一步要補這些點。這對建立信心也很有用。
我已經把這個“孩子補習記錄助手”整理成一個單獨的 OpenClaw 方案,放進社羣資料庫,包含:

完整工作流
飛書文檔模板
可直接用的 Agent
案例庫持續更新
如果你想直接拿現成方案,而不是自己摸索,可以來社羣,私kekohu。
二、為什麼 AI 特別適合幹這件事
這類任務恰好是 AI 的強項,因為它不是創造新知識,而是做三件特別適合機器的事:
從碎片信息裏提取結構
老師發的原話通常比較口語化,比如"整體表現不錯""綜合題思路不清""做題喜歡憑感覺"。AI 很擅長把這種自然語言整理成結構化內容,分成已學知識點、已掌握、未掌握薄弱點、作業情況、後續重點等模塊。
按學科、按日期長期歸檔
碎片消息如果不歸檔,後面根本沒法追蹤。AI 可以穩定地按規則整理:英語放英語下面,化學放化學下面,同一天放同一天,新內容只追加不覆蓋舊內容。
做階段性總結
這才是最值錢的地方。當你積累到一段時間後,AI 不只是幫你"記流水賬",而是能進一步做:每科階段總結、高頻薄弱點提煉、易錯知識點歸納、學習習慣問題總結、下一階段複習建議。
重點:AI 最擅長的不是替老師教孩子,而是幫你把老師已經給出的信息"組織起來、看清楚、用起來"。
三、我是怎麼做的:幾乎零門檻的流程
我的方法很簡單,不需要折騰複雜系統,也不用學任何編程。
家長端只需要做 4 步:
① 看到就收藏,不要等
只要老師發了反饋,就在微信裏多選消息 → 點收藏。羣消息一多,後面根本找不到,當時不收就等於沒收。

② 在微信收藏裏"轉為筆記"
回到微信收藏,把剛收藏的內容點擊"轉為筆記"。零散消息會變成一整段完整文本,後面更方便一次性處理。


③ 全選複製,保留老師原話
進入筆記後全選複製,不要自己手動刪改。老師原話裏往往藏着最真實的判斷,"做題喜歡憑感覺""不愛找依據"這些細節,後面 AI 很好用。
④ 粘貼給飛書機器人,說一句話
把複製出來的內容粘貼給 OpenClaw 的飛書機器人,加一句"整理到哲瀚的補習記錄裏"就夠了,AI 會自動處理。


四、AI 接下來是怎麼整理的
這裏才是大家最關心的部分。不是簡單"幫你潤色一下",而是按一套固定規則在整理。
第一步:識別學科
老師在羣裏說的話未必每次都明確寫是哪一科,AI 會先判斷內容屬於哪個學科——提到"現在完成時、六大時態"就歸英語;提到"化學方程式配平、玻璃棒作用"就歸化學;提到"材料題、史實偏差"就歸歷史。
第二步:按日期掛到對應學科下
整理不是簡單往文檔最後一貼。AI 會先找到對應學科,再找對應日期,已有同一天內容就補充進去,沒有就新增。你後面看到的文檔結構非常清楚:
英語
4月8日 / 4月10日 / 4月13日
化學
4月10日 / 4月13日
歷史
4月8日 / 4月12日
你看到的不是一堆聊天記錄,而是一份真正能回溯的學習檔案。
第三步:把老師原話拆成有決策價值的結構
這是最關鍵的一步。AI 不會把老師的一大段話原封不動堆進去,而是拆成幾個固定模塊:
學習態度專注度高 / 有點犯困 / 做題不夠耐心
已掌握現在完成時基本用法 / 六大時態梳理
未掌握綜合時態題思路不清 / 配平錯誤 / 材料題要點不全
作業情況完成 50 道綜合時態題 / 完成中考卷
後續重點先專項練,再做綜合訓練
第四步:同步更新每科的知識點彙總
這一點非常重要,也是普通手動整理最容易漏掉的。除了把當天內容加進去,AI 還會更新每個學科後面的"知識點彙總",只保留兩類核心信息:已學/已掌握、未掌握/薄弱點。
比如英語彙總裏,會逐漸積累出這樣的軌跡:
4月8日:語法體系、動詞分類、六大時態
4月12日:閲讀理解還行,但語法細項有問題
4月13日:現在完成時會了,但綜合時態題思路不清
你就能清楚看到:孩子不是"英語差",而是"專項會,綜合不會;知識點懂,做題方法不穩"。這才是結構化記錄的價值。
五、這套方法的意義不是"整理",而是"讓後續有依據"
很多家長做記錄,最後會變成一種自我安慰:"我把這些都記下來了。"
但真正有價值的是:這些記錄能不能反過來指導下一步。
有了這份文檔之後,你就可以繼續讓 AI 做這些事:
按學科做階段性總結
最近兩週英語主要學了什麼?化學反覆出錯的點有哪些?歷史的問題是知識不熟還是答題不規範?
提煉高頻薄弱點
英語的問題不是詞彙量,而是做題習慣和時態判斷依據;化學的問題不是整體不會,而是基礎細節和陌生題型。
生成針對性複習清單
本週英語重點:現在完成時 + 綜合時態判斷;本週化學重點:配平 + 過濾操作 + 陌生題型審題。
輔助和老師更具體地溝通
不是說"最近感覺孩子不太行",而是能具體說:"英語專項題還可以,但綜合時態判斷不穩定,想重點補做題依據。"老師一聽就知道你不是泛泛焦慮,而是真的看懂了孩子的問題。
六、為什麼值得長期做
孩子學習最怕兩件事:今天學今天忘;一直在補課,但沒有形成連續的學情畫像。
很多家庭其實花了不少時間和錢,但最後得到的只是:一些零散的聊天記錄、一些試卷分數、一些模糊印象。
真正缺的是:一條長期、連續、可回看的學習軌跡。
重點:這條軌跡一旦建立起來,後面價值會越來越大。你不是隻多了一份文檔,你是多了一套可以覆盤、分析、提醒、追蹤的系統。
七、最簡單的執行版,就這 5 步
把整個流程壓縮到最短:
家長端動作
① 老師發反饋後,多選消息 → 收藏
② 在微信收藏裏,轉為筆記
③ 打開筆記,全選複製
④ 粘貼到 OpenClaw 的飛書機器人
⑤ 說一句:"整理到孩子的補習記錄裏"
AI 端動作(自動完成)
① 識別學科 → ② 識別日期
③ 提煉"已掌握 / 未掌握 / 作業情況 / 後續重點"
④ 寫入對應學科、對應日期
⑤ 同步更新該學科的知識點彙總
提示:這套流程最妙的地方就在於——家長端很輕,AI 端很重。你不需要自己費力整理,只需要把信息保留下來餵給 AI,真正耗腦子的結構化工作,讓 AI 去做。
最後一句大實話
很多人對 AI 的想象,還是停留在"寫文章、畫圖、聊天"。但我越來越覺得,AI 真正最實用的地方,不是替你表演聰明,而是替你處理那些:碎、雜、多、容易忘、但長期特別重要的信息。
孩子的補習反饋,就是特別典型的一類。老師每天發一點,家長每天看一點,誰都覺得沒問題。但不整理,信息就是散的;一旦整理,價值立刻翻倍。
所以這件事本質上不是"我用 AI 做了一個文檔",而是:
我用 AI,把原本會沉沒的教育信息,變成了一份能真正指導後續學習的學情檔案。這才是實用。
關於openclaw資料包和系列文章
配套資料包
私信 kekohu 獲取,內容不定期持續更新。
注意:付費社羣包含資料包全部內容,無需重複購買。
openclaw系列文章
持續更新,建議每篇認真閲讀
配置與理解
別被騙,OpenClaw 可以 24 小時幹活——但你得先做對這 6 件事
火了三個月的"龍蝦",普通人裝了真的有用嗎?
用 OpenClaw 把 AI 失憶治好:開關、精簡、外掛三步走
多 Agent 與協作
技能與工具
實戰與案例
排錯與安全
關於嬌姐
40+ IT 從業者,前榮耀員工,現專注 AI 效率工具研究與實踐。持續輸出 OpenClaw 及 AI 工具的乾貨教程與落地案例,偶爾分享職場思考與生活感悟。
提示:覺得有用,點贊、關注、轉發,是我持續創作的動力。
