我花了一晚上時間重構了整個知識庫,順便同步給了龍蝦們
整理版優先睇
一晚重構知識庫:用結構馴服 AI Agent,實現人機協作管理
作者本來有個自然生長嘅 Obsidian 知識庫,根目錄下長滿日期文件夾,仲有兩隻 OpenClaw 「龍蝦」機械人隨意丟內容,亂到一個點。佢受到卡爾文章啟發,決定用一個晚上徹底重構。
重構思路係以 OrbitOS 為基礎,補上 PARA 方法論,再用數字前綴命名目錄(00_Inbox 到 99_System),令排序永遠固定。佢仲設計咗一套模板系統,包括 Daily Note、Project、Content、Wiki、Inbox 等活躍模板,同埋 Archive 專用模板,每個模板都有標準 frontmatter 字段(type、status、area 等),方便 AI 理解。
完成結構之後,作者將所有規則寫入 CLAUDE.md,再創建 Agent-Config.md 同 Obsidian_Workflow.md 兩份配置文檔,同步畀「龍蝦們」。結論係:先有清晰結構,AI 先至唔會亂嚟;畀 AI 寫文檔嘅過程,其實就係梳理自己思維嘅過程。成個系統而家變成:用戶輸入 → Inbox → 歸檔到 Projects/Resources/Research → 完成後移入 Archive,每步都有明確規範,AI 從盲目執行者變成理解系統嘅協作者。
- 先設計好目錄結構同規則,再引入 AI,否則只會越搞越亂;結構係人設計,AI 只係執行者。
- 採用數字前綴(00-99)加 PARA 四層分類(Inbox/Daily/Projects/Areas/Resources/Wiki/Research/Plans/Archive),配合 Frontmatter 字段,令系統可擴展又清晰。
- 從自然生長嘅混亂目錄,進化到有固定模板、命名規範同歸檔流程,AI Agent 由盲塞變協作。
- 畀 AI 寫文檔(CLAUDE.md、Agent-Config.md)等於幫自己梳理思維:搞清楚「文件放邊度」就係搞清楚「自己想要咩」。
- 可行動點:建立模板系統、統一 Frontmatter、更新 CLAUDE.md、創建 Agent 配置,最後同步畀所有 AI 協作者並復核。
點解要重構?——從混亂到有機
作者原本個知識庫係「自然生長」狀態,每日隨手記低諗法、AI 產品、調研資料,根目錄下搞到成堆日期文件夾,例如 2026-01-30/、2026-01-31/ 咁。更慘係兩隻「龍蝦」OpenClaw 機械人會按規則抓內容,但完全冇概念應該放邊度,有時掉入根目錄,有時自己開文件夾。
呢種混亂令作者覺得「咁點得?」
於是我哋見到作者睇完卡爾文章後,決定用一晚時間重構成個系統。
目錄框架:數字前綴 + PARA 四層
作者參考咗 OrbitOS 同 claudesidian 兩個項目,但冇完全照搬,而係根據自己需要取捨。最終決定用數字前綴命名目錄,令排序永遠固定,配合 PARA 方法論分四大層。
數字前綴更清晰
扁平化 + frontmatter 關聯
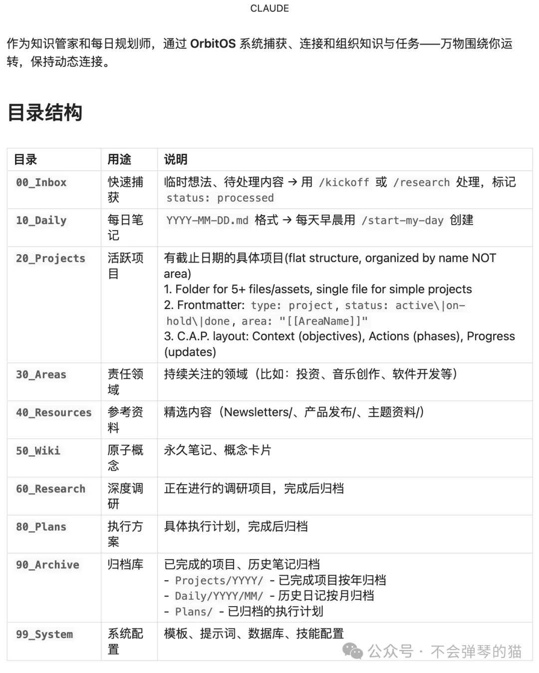
以下係最終確立嘅 9 個主目錄加 1 個系統配置目錄:
O-note/
├── 00_Inbox/ # 臨時想法、待處理內容
├── 10_Daily/ # 每日筆記
├── 20_Projects/ # 活躍項目
├── 30_Areas/ # 責任領域
├── 40_Resources/ # 參考資料
├── 50_Wiki/ # 原子概念
├── 60_Research/ # 深度調研
├── 80_Plans/ # 執行方案
├── 90_Archive/ # 歸檔庫
└── 99_System/ # 系統配置
模板系統:令寫作同歸檔自動化
光有目錄仲唔夠,作者設計咗一套活躍內容模板同歸檔內容模板,每個都有標準 frontmatter 字段。
- 活躍模板:Daily_Note.md(每日自動生成)、Project_Template.md(新項目用)、Content_Template.md(文章/影片)、Wiki_Template.md(概念卡片)、Inbox_Template.md(臨時想法)
- 歸檔模板:Archive_Project_Template.md(項目文檔/教程/部署手冊)、Archive_Research_Template.md(調研報告/分析文章)
- Frontmatter 規範:活躍項目用 type:project、status:active|on-hold|done、area:"[[領域名稱]]";歸檔項目用 type:project-doc、status:archived、category:guide|tutorial|...;調研報告用 type:research、status:completed、topic:AI-Agents|...、source:original|...、depth:quick|standard|deep
Frontmatter 係 AI 理解基礎
冇 frontmatter 嘅文件,AI 要靠估;有咗 type、status、area 呢啲字段,就等於畀咗明確指令。
畀 AI 嘅使用說明書:CLAUDE.md 同 Agent 配置
作者將所有目錄定義、模板使用場景、frontmatter 字段、歸檔流程、核心規則(例如必須用中文、必須用 wikilink)全部寫入 CLAUDE.md。
CLAUDE.md 係畀 Claude Code 同所有 AI 協作者嘅使用說明書
另外佢仲創建咗兩個專門畀 AI Agent 嘅配置文檔:
- 99_System/Agent-Config.md:定義每個目錄用途、8 種文件類型 frontmatter、6 個常見任務流程、wikilink 規範、禁止行為
- 99_System/Prompts/Obsidian_Workflow.md:System Prompt,講明 AI 嘅職責、收到新內容點處理、收到整理請求點操作,仲有 5 個場景化操作指南
最後作者將 Agent-Config.md 嘅核心規則加落每個機械人嘅 instruction 度,並設定 Obsidian_Workflow.md 做 System Prompt,仲喺通勤時叫佢哋讀多次 CLAUDE.md 嚟復核,確保記憶冇偏差。
重構後嘅工作流同心得
完成後,成個知識庫嘅工作流變成:用戶輸入新想法 → OpenClaw 捕獲到 00_Inbox → 用 /kickoff 命令處理 → 轉為正式項目到 20_Projects → 每日筆記追蹤進展 → 項目完成後 status: done,移至 90_Archive。
每步都有明確目錄、模板同 frontmatter
AI 而家知道:AI 新聞放 40_Resources/Newsletters/,產品發佈放 40_Resources/產品發佈/,調研報告放 60_Research/,專案文檔關聯正確領域。
- 1 先有結構,再有 AI:冇清晰規則,AI 只會越整越亂。
- 2 數字前綴好用:00_ 到 99_ 令目錄按數字排序,永遠固定。
- 3 Frontmatter 係 AI 理解基礎:type、status、area 係明確指令。
- 4 畀 AI 寫文檔就係畀自己寫文檔:梳理規則等於梳理自己思維。
呢篇係關於點樣用 Obsidian + OpenClaw 重構個人知識庫嘅實戰分享
一、點解要重構?
事緣係咁嘅。
前排放嘅文章全網首發:OpenClaw(Clawdbot) + VPS + 飛書 + Obsidian 工作流入面,我介紹咗點樣喺遠程伺服器搭建「龍蝦」,並配合 Obsidian 實現完整嘅知識管理。
呢個知識庫一直維持住「自然生長」嘅狀態。每日朝早諗到啲乜就記低,遇到有興趣嘅 AI 產品就掟入去,研究到一半嘅資料隨手放低。久而久之,根目錄下面生咗十幾個以日期命名嘅文件夾:
2026-01-30/
2026-01-31/
2026-02-02/
2026-02-03/
...
仲要命嘅係,我啲「龍蝦們」都不斷喺呢個混亂嘅系統入面加內容。佢哋會按照預設嘅規則抓取 AI 新聞、整理產品發佈,但完全冇「應該放喺邊度」嘅概念——有時掟入根目錄,有時自己開個文件夾。
咁點得㗎?
咁啱見到卡爾嘅文章,深受啟發。於是,我用咗一晚時間,好好重整咗呢個養活咗兩隻龍蝦嘅知識庫系統。
二、重構思路:萬物圍住你嚟轉
喺叫 AI 深入研究咗 OrbitOS 同 claudesidian 之後,我喺 OrbitOS 基礎上,補返 PARA 方法論,並同 AI 多輪溝通之後,進一步增加咗原有素材嘅遷移方案。
第一步:確定目錄框架
我冇完全照抄任何一個項目,而係做咗以下取捨:
最終確定嘅 9 個主目錄同 1 個配置目錄:
O-note/
├── 00_Inbox/ # 臨時想法、待處理內容
├── 10_Daily/ # 每日筆記
├── 20_Projects/ # 活躍項目
├── 30_Areas/ # 責任領域
├── 40_Resources/ # 參考資料
├── 50_Wiki/ # 原子概念
├── 60_Research/ # 深度調研
├── 80_Plans/ # 執行方案
├── 90_Archive/ # 歸檔庫
└── 99_System/ # 系統配置
三、模板系統:令寫作變得簡單
淨係有目錄結構唔夠,我仲需要一套模板系統。
活躍內容模板
Daily_Note.md- 每日筆記,每日朝早自動生成Project_Template.md- 新項目啟動時使用Content_Template.md- 寫文章、影片腳本、推文Wiki_Template.md- 概念卡片、永久筆記Inbox_Template.md- 臨時想法捕獲
歸檔內容模板
Archive_Project_Template.md- 項目文檔、教學、部署手冊Archive_Research_Template.md- 調研報告、分析文章
Frontmatter 字段規範
每個模板都有標準嘅 frontmatter 字段,方便之後檢索同管理:
# 活躍項目
type:project
status:active|on-hold|done
area:"[[領域名稱]]"
# 歸檔項目
type:project-doc
status:archived
category:guide|tutorial|deployment|setup|reference
# 調研報告
type:research
status:completed
topic:AI-Agents|AI-Music|Investment|...
source:original|url|translated
depth:quick|standard|deep
四、更新 CLAUDE.md
CLAUDE.md 係俾 Claude Code(以及所有 AI 協作者)嘅「使用說明書」。我將上面所有規則都寫咗入去:
10 個主目錄嘅定義同用途 7 個模板嘅使用場景 Frontmatter 字段說明 歸檔流程 核心規則(必須中文、必須用 wikilink 等) 
五、創建 Agent 配置文檔
為咗令「龍蝦們」第一時間知道咁大嘅改動,我又創建咗兩個專門俾 AI Agent 嘅配置文件:
1. 99_System/Agent-Config.md
呢個係核心配置文檔,定義咗:
每個目錄嘅用途同命名規範 8 種文件類型嘅完整 Frontmatter 字段 6 個常見任務嘅處理流程 wikilink 格式規範 禁止行為清單


2. 99_System/Prompts/Obsidian_Workflow.md
呢個係 System Prompt,話俾 AI 知:
你嘅職責係乜 收到新內容時應該點樣處理 收到整理請求時應該點樣操作 5 個場景化嘅操作指南

六、同步俾龍蝦們
最後一步,係將呢兩份配置同步俾我部署喺遠程伺服器上面嘅 OpenClaw 機械人。
我嘅做法係將 Agent-Config.md 嘅核心規則加落每個機械人嘅 instruction 度,等佢哋「記住」呢啲規範。同時設置 Obsidian_Workflow.md 作為 System Prompt,等佢哋知道具體點樣操作。
唔放心嘅我喺通勤路上,叫佢哋再讀一次 CLAUDE.md 做複核,檢查自己嘅記憶有冇偏差。



然後順便完成咗呢篇文章嘅初稿。
到呢度,整個重構基本上告一段落。
重構完成之後,整個知識庫嘅工作流程變成咗咁:
用戶輸入新想法
↓
OpenClaw 捕獲 → 00_Inbox/YYYY-MM-DD-主題.md
↓
/kickoff 命令處理
↓
轉為正式項目 → 20_Projects/項目名.md
↓
項目進行中 → 每日筆記追蹤進展
↓
項目完成 → status: done → 移至 90_Archive/
每一步都有明確嘅目錄、明確嘅模板、明確嘅 Frontmatter 規範。
更重要嘅係,我啲「龍蝦們」而家知道:
抓取嘅 AI 新聞應該放喺 40_Resources/Newsletters/整理嘅產品發佈應該放喺 40_Resources/產品發佈/生成嘅調研報告應該放喺 60_Research/創建嘅項目文檔應該關聯到正確嘅領域
佢哋唔再係盲目嘅執行者,而係理解整個系統嘅協作者。
七、重構心得
用咗一晚時間,重構咗整個知識庫,有幾點心得想分享:
1. 先有結構,先至有 AI
好多人(包括之前嘅我)會先叫 AI 幫手整理,但如果冇清晰嘅規則,AI 只會越整越亂。結構係人設計嘅,AI 只係執行者。
2. 數字前綴真係好用
00_ 到 99_ 嘅命名方式令目錄按數字排序,永遠係固定嘅順序。比起字母排序直觀好多。
3. Frontmatter 係 AI 嘅理解基礎
冇 Frontmatter 嘅文件,AI 只能靠估內容類型。有咗 Frontmatter,type、status、area 呢啲字段就係明確嘅指令。
4. 幫 AI 寫文檔,就係幫自己寫文檔
表面上係教 AI 點樣工作,實際上係梳理自己嘅思維。寫清楚「文件應該放喺邊度」嘅過程,就係搞清楚「我到底想要啲乜」嘅過程。
如果你都想重構自己嘅知識庫,我嘅建議係:
行咗先,再優化。
接下來
重構完成只係第一步。接下來我打算:
等「龍蝦們」試運行一星期,睇嚇佢哋係咪真係可以遵守規範 寫一個自動化腳本,定期檢查有冇文件放錯位 優化模板系統,將常用嘅 Frontmatter 整成 Obsidian 嘅 Template 插件配置 整理一份公開嘅模板,分享俾有同樣需求嘅朋友
如果你都對呢套系統有興趣,可以喺留言區留言。
知識庫唔係用嚟「管理」㗎,係用嚟「用」㗎。
共勉。
最後嘅最後預告一下,睇嚇🦞可唔可以幫我完成呢項課題底下有實際價值且能落地嘅研究,敬請期待。

這是一篇關於如何使用 Obsidian + OpenClaw 重構個人知識庫的實戰分享
一、為什麼要重構?
事情是這樣的。
前段時間的文章全網首發:OpenClaw(Clawdbot) + VPS + 飛書 + Obsidian 工作流中,我介紹瞭如何在遠程服務器搭建「龍蝦」,並配合 Obsidian 實現完整的知識管理。
這個知識庫一直維持着「自然生長」的狀態。每天早上想到什麼就記一筆,遇到感興趣的 AI 產品就丟進去,調研到一半的資料隨手一放。久而久之,根目錄下長出了十幾個以日期命名的文件夾:
2026-01-30/
2026-01-31/
2026-02-02/
2026-02-03/
...
更要命的是,我的「龍蝦們」也在持續往這個混亂的體系裏添加內容。它們會按照預設的規則抓取 AI 新聞、整理產品發佈,但完全沒有「應該放在哪裏」的概念——有時候丟進根目錄,有時候自己建個文件夾。
這怎麼行?
碰巧看到卡爾的文章,深受啓發。於是,我花了一個晚上的時間,好好重構了一下這個養活了兩隻龍蝦的知識庫系統。
二、重構思路:萬物圍繞你運轉
在讓 AI 深入研究了 OrbitOS 和 claudesidian 之後,我在 OrbitOS 基礎上,補上了 PARA 方法論,並在和 AI 多輪溝通之後,進一步增加了原有素材的遷移方案。
第一步:確定目錄框架
我沒有完全照搬任何一個項目,而是做了以下取捨:
最終確定的 9 個主目錄和 1 個配置目錄:
O-note/
├── 00_Inbox/ # 臨時想法、待處理內容
├── 10_Daily/ # 每日筆記
├── 20_Projects/ # 活躍項目
├── 30_Areas/ # 責任領域
├── 40_Resources/ # 參考資料
├── 50_Wiki/ # 原子概念
├── 60_Research/ # 深度調研
├── 80_Plans/ # 執行方案
├── 90_Archive/ # 歸檔庫
└── 99_System/ # 系統配置
三、模板系統:讓寫作變得簡單
光有目錄結構還不夠,我還需要一套模板系統。
活躍內容模板
Daily_Note.md- 每日筆記,每天早上自動生成Project_Template.md- 新項目啓動時使用Content_Template.md- 寫文章、視頻腳本、推文Wiki_Template.md- 概念卡片、永久筆記Inbox_Template.md- 臨時想法捕獲
歸檔內容模板
Archive_Project_Template.md- 項目文檔、教程、部署手冊Archive_Research_Template.md- 調研報告、分析文章
Frontmatter 字段規範
每個模板都有標準的 frontmatter 字段,方便後續檢索和管理:
# 活躍項目
type:project
status:active|on-hold|done
area:"[[領域名稱]]"
# 歸檔項目
type:project-doc
status:archived
category:guide|tutorial|deployment|setup|reference
# 調研報告
type:research
status:completed
topic:AI-Agents|AI-Music|Investment|...
source:original|url|translated
depth:quick|standard|deep
四、更新 CLAUDE.md
CLAUDE.md 是給 Claude Code(以及所有 AI 協作者)的「使用說明書」。我把上面所有的規則都寫了進去:
10 個主目錄的定義和用途 7 個模板的使用場景 Frontmatter 字段說明 歸檔流程 核心規則(必須中文、必須用 wikilink 等) 
五、創建 Agent 配置文檔
為了讓「龍蝦們」第一時間知曉如此大的改動,我又創建了兩個專門給 AI Agent 的配置文件:
1. 99_System/Agent-Config.md
這是核心配置文檔,定義了:
每個目錄的用途和命名規範 8 種文件類型的完整 Frontmatter 字段 6 個常見任務的處理流程 wikilink 格式規範 禁止行為清單


2. 99_System/Prompts/Obsidian_Workflow.md
這是 System Prompt,告訴 AI:
你的職責是什麼 收到新內容時該怎麼處理 收到整理請求時該怎麼操作 5 個場景化的操作指南

六、同步給龍蝦們
最後一步,是把這兩份配置同步給我部署在遠程服務器上的 OpenClaw 機器人。
我的做法是把 Agent-Config.md 的核心規則添加到每個機器人的 instruction 裏,讓它們「記住」這些規範。同時設置 Obsidian_Workflow.md 作為 System Prompt,讓它們知道具體怎麼操作。
不放心的我又在通勤路上,讓它們再讀一遍 CLAUDE.md 進行復核,檢查自己的記憶是否存在偏差。



然後順便完成了這篇文章的初稿。
到這裏,整個重構基本告一段落。
重構完成後,整個知識庫的工作流變成了這樣:
用戶輸入新想法
↓
OpenClaw 捕獲 → 00_Inbox/YYYY-MM-DD-主題.md
↓
/kickoff 命令處理
↓
轉為正式項目 → 20_Projects/項目名.md
↓
項目進行中 → 每日筆記追蹤進展
↓
項目完成 → status: done → 移至 90_Archive/
每一步都有明確的目錄、明確的模板、明確的 Frontmatter 規範。
更重要的是,我的「龍蝦們」現在知道:
抓取的 AI 新聞應該放在 40_Resources/Newsletters/整理的產品發佈應該放在 40_Resources/產品發佈/生成的調研報告應該放在 60_Research/創建的項目文檔應該關聯到正確的領域
它們不再是盲目的執行者,而是理解整個系統的協作者。
七、重構心得
花了一晚上時間,重構了整個知識庫,有幾點心得想分享:
1. 先有結構,再有 AI
很多人(包括之前的我)會先讓 AI 幫忙整理,但如果沒有清晰的規則,AI 只會越整理越亂。結構是人設計的,AI 只是執行者。
2. 數字前綴真的好用
00_ 到 99_ 的命名方式讓目錄按數字排序,永遠是固定的順序。比字母排序直觀太多。
3. Frontmatter 是 AI 的理解基礎
沒有 Frontmatter 的文件,AI 只能靠猜測內容類型。有了 Frontmatter,type、status、area 這些字段就是明確的指令。
4. 給 AI 寫文檔,就是給自己寫文檔
表面上是在教 AI 怎麼工作,實際上是在梳理自己的思維。寫清楚「文件應該放在哪裏」的過程,就是搞清楚「我到底想要什麼」的過程。
如果你也想重構自己的知識庫,我的建議是:
先跑起來,再優化。
接下來
重構完成只是第一步。接下來我打算:
讓「龍蝦們」試運行一週,看看它們是否真的能遵守規範 寫一個自動化腳本,定期檢查有沒有文件放錯位置 優化模板系統,把常用的 Frontmatter 做成 Obsidian 的 Template 插件配置 整理一份公開的模板,分享給有同樣需求的朋友
如果你也對這套體系感興趣,可以在評論區留言。
知識庫不是用來「管理」的,是用來「用」的。
共勉。
最後的最後預告一下,看看🦞能否幫我完成這項課題下有實際價值且能落地的研究,敬請期待。

