我裝了 1000 個 skills,最後只保留了這 35 個
整理版優先睇
從 1000 個 Skill 中篩選出的 35 個精華,構建一套從內容採集、自動化辦公到系統增強的 Claude Code 高效工作流。
- 核心結論:Skill 不在多而在於「跑得通」與「不重複」,應圍繞核心生產線(如內容創作)建立專屬工具鏈。
- 方法論:透過「蒸餾」高手(如餘一、卡茲克)的內容與邏輯,利用 Claude Code 搭建個人數字分身與風格寫作 Skill。
- 差異化:自建 Skill 專攻特定業務邏輯(如公眾號抓取、視頻拆解),而公開 Skill 則用於通用功能(如飛書、瀏覽器自動化)。
- 啟發:利用 claude-mem 與 session-manager 解決終端對話難以追蹤的痛點,實現跨會話記憶與本地日誌保存。
- 可行動點:訪問 skills.sh 搜索並安裝 lark、web-access 等通用 Skill,並嘗試將個人歷史內容餵給 AI 以生成專屬寫作 Skill。
Skill.sh 資源庫
可搜索並直接安裝飛書、瀏覽器自動化、文件處理等各類通用 Claude Code Skills。
AI AS ME 數字分身搭建法
導出個人年度內容 -> Claude 總結架構 -> 設計 Skill -> GPT/Gemini 提取記憶 -> 更新至 Claude Code 記憶庫。
內容生產全自動化:從採集到審稿
作者將內容創作拆解為一條完整的生產線,透過自建的 9 個 Skill 實現從信息採集到最終發佈的閉環。這套系統不單是搬運,而是包含了「蒸餾」與「轉化」的過程。
辦公與系統增強:打破 Claude 的邊界
Claude Code 原生無法直接操作本地文件或第三方辦公軟件,透過安裝特定的 Skill,可以讓它具備處理飛書文檔、自動化瀏覽器操作以及管理會話的能力。
lark-doc: 飛書雲文檔操作 (創建/編輯/搜索)
web-access: 聯網搜索與網頁抓取
claude-mem: 跨會話記憶,解決關閉窗口丟失上下文的問題
claude-session-manager: 自動將所有對話保存至本地,方便後續訓練
高手風格蒸餾:打造你的數字分身
最高級的用法是將特定專家的思維邏輯「封裝」成 Skill。例如透過分析電商博主的文章來生成選題,或者將自己的歷史作品餵給 AI,讓它學會你的口吻。
「數字分身」的本質是建立五層記憶體系,讓 AI 理解你的決策邏輯而非單純模仿語氣。
去年開始用Claude Code時,不斷的安裝卸載 skills,累計安裝過的 skills 可能超過 1000 個了。
但很多公開的 skills 都是安裝後可能跑不通、只用一次就不用了、skills 之間能力太重複等,所以最終保留下來的只有這 34 個常用 skills。
這是核心生產線,都是內容創作鏈條上的 skills,從信息採集到選題到寫作到審稿的完整鏈條。
content-knowledge-collector | |
content-wechat-fetcher | |
content-xhs-crawler | |
content-video-parser | |
content-csv-to-markdown | |
content-topic-generator | |
content-topic-ecommerce | |
content-article-writer | |
content-article-reviewer |


content-xhs-crawler:這個類似公眾號抓取,因為有時還需要採集小紅書的內容做參考,以及分析博主,例如下方去分析這些博主

content-video-parser:這個是用來拆解短視頻的,將一個視頻上傳上去,然後調用豆包視覺模型的 API,解析視頻的腳本、hook、CTA 等,以及告訴我應該如何模仿生成。
content-csv-to-markdown:結合第二個使用,因為抓取的公眾號文章是.csv 格式,我需要把他轉換成 .md 格式,更方便大模型使用,也更方便放在 Obsidian 裏應用。
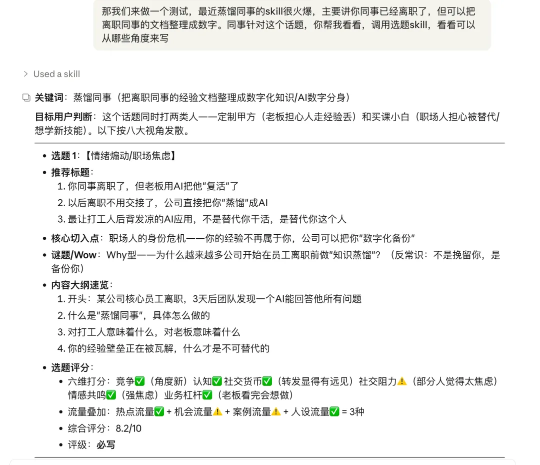
content-topic-generator:選題相關 skills,輸入一個話題,他會去查找知識庫相關材料,然後提供一堆好用的選題,如下圖

content-topic-ecommerce:電商專用選題 skills,當我要寫出海、TikTok 相關文章時,會用這個 skills,這個 skills 的邏輯是,我把“餅乾哥哥 AGI”的所有文章餵給 AI,他在出海方便的選題、寫標題內容都寫的很好,所以相當於蒸餾了這位博主的選題邏輯。

content-article-writer:以我自己風格生成口播稿,相當於蒸餾我自己。
content-article-reviewer:在內容創作完成之後需要再讓 AI 來審稿,去除 AI 味、是否有事實性錯誤、給內容從多個維度評分等。
以上 9 個 skills 都是我自己搭建的,沒有直接安裝邏輯。
二、創作參考(3個)
不直接參與生產,但寫作時可調用的知識庫和參考工具。
ai-as-me | |
marketing-psychology | |
khazix-writer |

這個數字分身的搭建邏輯分為幾步:
1)把“餘一”最近一年的內容導出來,丟給 Claude Code,讓他總結 AI AS ME 如何搭建。這樣做是因為她搭建了一個 AI AS ME,並且經常在即刻分享她的搭建經驗。
2)讓 Claude Code 結合我在用的工具幫我設計“AI AS ME”架構,以及搭建好一個 skills。
3)Claude Code 幫我把每個文檔的 prompt 寫好,我丟給 GPT、Gemini,提取對應的記憶。
4)把記憶提出來放文檔中,讓 Claude code 更新記憶。
marketing-psychology:沒多大用處,營銷相關心理學知識庫,當遇到營銷問題時,他會告訴你可能是觸發了什麼模型。
khazix-writer:卡茲克風格的寫作skill,因為前兩天他發了篇文章,裏面有提到他的他自己蒸餾的skill,我把那個安裝上,暫時還沒有去應用。和我自己搭建的 content-topic-generator 這個 skills 邏輯大差不差 今天,我決定把「卡茲克風格創作.skill」開源了。
這幾個是可以直接操作飛書文檔的skills,但在使用它之前,需要先安裝飛書 CLI 才能使用。
lark-doc | |
lark-base | |
lark-wiki |
這幾個 skills 以及下面的 skills,都可以直接去 https://skills.sh/?q=lark 這個網站是什對應的名稱,能夠直接安裝,非常方便。例如直接是什 lark 就能看到很多飛書相關的 skills。

這幾個都是和瀏覽器自動化相關的 skills,就是 Claude code 本來不具備的一些功能,比如說去抓取或者做瀏覽器交互上的操作都做不了,但是安裝上這幾個skill就可以操作了。
安裝方法同前面飛書 skills。
web-access | |
agent-browser | |
browser-use | |
chrome-cdp |
這幾個skill分別可以用來處理PDF、word、PPT和表格,因為 claude code 默認沒有這些能力,需要你單獨安裝skill才能有這些能力去操作。
安裝方法同前面飛書 skills。
pdf | |
docx | |
pptx | |
xlsx |
這幾個skills就是在你用 Claude code 去做開發的時候,它能讓前端頁面開發的更好看更規範。
安裝方法同前面飛書 skills。
frontend-design | |
web-design-guidelines | |
distill |
claude-mem | |
claude-session-manager | |
planning-with-files | |
connect | |
find-skills | |
security-scan | |
pua | |
zlib-download | |
--help |


這三個安裝方法同前面飛書 skills。
關於我
曾俊,硅基行動 CEO,前大廠產品負責人
專注 AI 智能體定製服務
已落地 20+ 智能體案例,幫助企業實現業務提效。
歡迎交流:ZF1235813266