春節靈感別隻發朋友圈,做成應用更有意思
整理版優先睇
春節靈感唔好只發朋友圈,用AI整成應用仲有意思
呢篇文章係K姐嘅經驗分享,佢係一個幫人用AI嘅女子,想帶出2026年普通人最易上手嘅AI賺錢方法就係做應用。佢用秒噠平台為例,示範點樣短短半個鐘由零開始整一個春節版「網愈雲音樂」App,全程唔使寫code,靠對話就搞掂。結論係:應用開發會好似自媒體咁全民化,真正嘅機會係畀識得場景、人心同傳播嘅人。
K姐指出,最近「X了麼」App爆紅,團隊得三個人,開發成本千幾蚊,估值去到一千萬,證明只要捉到需求,普通人用AI都可以整出有價值嘅應用。佢認為春節係好切入點,因為大家需要節日專屬嘅應用,例如「今日不控卡」或者「網愈雲音樂」,呢啲簡單嘅idea可以快速用秒噠復刻。
文章詳細記錄咗K姐點樣用秒噠開發「網愈雲音樂」:佢先用對話描述功能(播放音樂、隨機祝福語、生成表情包),秒噠自動生成需求文檔,然後直接開發。之後佢再要求美化頁面(加入紅金色、燈籠元素),改文字,優化歌曲切換自動播放,成個過程只係半個鐘。最後一鍵發佈到微信小程式,唔使任何技術知識。
- 普通人用AI做應用係2026年最易上手嘅賺錢方法,例如「X了麼」App成本千幾蚊估值上千萬。
- 秒噠平台可以透過對話式開發,唔使寫code,文科生都做到,從描述需求到生成應用只需幾分鐘。
- 春節限定版App係好嘅切入點,例如「網愈雲音樂」專注正能量音樂,滿足節日情緒需求。
- 開發流程:描述功能 → 自動生成文檔 → 開發 → 用對話優化 → 一鍵發佈,全程可視化編輯。
- AI時代嘅轉變:應用會變成新嘅表達方式,真正稀缺嘅係懂場景、人心同傳播嘅人。
普通人嘅AI賺錢機會:做應用
K姐話,2026年最適合普通人嘅AI搞錢方式就係做應用。佢舉例「X了麼」App,三個人開發,成本千幾蚊,估值上千萬,證明需求係王道。
對於普通人來說,有一個合適的需求點好像更重要
佢發現春節必備App熱度好高,做春節版係好嘅切入點,例如「今日不控卡」或者「網愈雲音樂」,可以將常見應用復刻成節日特別版。
半個鐘整出春節版「網愈雲音樂」
K姐用秒噠平台,只係用對話描述功能:音樂播放器、隨機新年祝福語、上傳照片生成表情包。秒噠自動生成需求文檔,然後直接開發。
打開秒噠,簡單描述一下功能需求
- 1 音樂播放:支持上傳本地歌曲,點擊播放後跳轉播放器頁面,有上/下一首、暫停按鈕,播放時冒出成千上萬發光粒子。
- 2 新年祝福語:隨機生成新年祝福語。
- 3 新年祝福表情包:上傳照片生成祝福表情包。
基礎功能出咗之後,K姐覺得年味唔夠,就用對話要求美化:主色調變紅金色,加入燈籠春聯。
提示詞:頁面美化,讓頁面更喜慶,有過年的氛圍
佢仲用滑鼠直接編輯頁面文字,改為「2026馬年大吉·治癒你的音樂世界」,同埋優化咗歌曲切換自動播放功能。
一鍵發佈,變成全民創作
調整完之後,K姐一鍵發佈到微信小程式,秒噠會自動部署,直接分享畀朋友玩。
從開發到上線,不需要一點專業知識,有想法就有成果
K姐認為,應用會變成新嘅表達方式,春節情緒、生活靈感都可以整成可玩嘅東西。佢建議大家有靈感就開秒噠整出來,發畀朋友睇反應,再改。
秒噠平台嘅優勢總結
- 自研大模型與數據庫,好好理解需求,唔使花時間搞UI風格。
- 模型與插件生態豐富,可以揀更適配嘅模型完成任務。
- 一鍵上線微信小程式,從開發到上線都唔需要專業知識。
應用開發也許會像而家的自媒體一樣,走向全民創作

大家好,我係K姐。
一個幫你真正用到AI嘅女仔。
個個都話賺咗錢返鄉下過年,我就唔係,我過年都要賺錢。
2026年,最啱普通人嘅AI揾錢方法已經出現咗——做應用。
前排,“X了麼” App 爆紅,開發團隊得三個人,開發時間唔夠一個月,開發成本千幾蚊,而家估值一千萬。

“X了麼” App 功能唔算複雜,我哋將功能需求掟畀秒噠,幾分鐘就可以複製出嚟~
對普通人嚟講,有一個啱嘅需求點似乎更加重要。
咁問題嚟啦,咩嘢需求先可以同大家產生共鳴呢?
我發現最近過年必備App嘅話題熱度越來越高,做春節版嘅應用係一個好好嘅切入點。
例如春節限定版——今日唔控卡。食咗就食咗,唔好再日日計卡路里啦!

春節限定版網愈雲,只有滿滿新年氣氛嘅音樂同過年祝福,淨係聽歌唔EMO。

將我哋常見嘅應用複製成春節特別版,上咗架話唔定仲可以賺到唔少㗎~
我將春節版網愈雲音樂嘅完整開發過程放下面啦,需要嘅朋友可以跟住複製,或者按你嘅想法做一個過年好拍檔。

一鍵複製熱門APP
平時返工同生活都好EMO,個個都好鍾意整啲網抑雲。但係過年梗係要開開心心,一掃工作同生活嘅陰霾,呢個就係我做春節版網愈雲音樂嘅初衷。
而且而家有咗秒噠,我呢啲文科生都可以透過幾句說話將靈感變成設計精美、功能齊全嘅應用。
打開秒噠,簡單描述嚇功能需求。
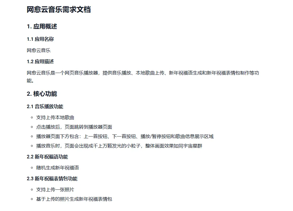
建立一個叫【網愈雲音樂】嘅網頁音樂播放器,包含以下主要功能:
1.音樂播放,支援上傳本地歌曲並播放。㩒播放之後,頁面跳去音樂播放器頁面,頁面下面有上一首、下一首、播放暫停掣同歌曲資訊。播音樂嗰時會彈出成千上萬粒發光嘅小粒子,成個畫面好似宇宙星羣咁;
2.新年祝福語,隨機生成新年祝福語;
3.新年祝福表情包,上傳一張相,生成新年祝福表情包。
秒噠會自動生成一份需求文件:

我哋確認咗之後,秒噠就會直接開始開發應用。

我要嘅三個基本功能都做出嚟啦,但我覺得呢個頁面爭啲新年氣氛,我哋再優化嚇。
直接喺輸入框度輸入我哋嘅需求:
提示詞:頁面美化,令頁面更加喜慶,有過年嘅氛圍。
㩒對話框下面嘅指令優化掣,秒噠就會根據我哋嘅需求生成結構化嘅提示詞,將我哋嘅想法轉成具體可行嘅方案。
對我呢啲唔係好識寫提示詞嘅朋友嚟講,呢個功能簡直係救星!

主色調變咗做喜慶嘅紅色、金色,仲融入咗燈籠、揮春等元素,新年氣氛真係好足。

美中不足嘅係,頁面最上面顯示嘅仲係2025年蛇年大吉。我哋直接㩒右上角嘅編輯之後,用滑鼠㩒頁面入面嘅元素進行修改。

提示詞:文字內容改做:2026馬年大吉·治癒你嘅音樂世界。

我發現歌曲切換嗰時唔會自動播,我哋叫秒噠優化嚇。
優化功能:切換上一首、下一首時,歌曲自動播放。喺我嘅歌曲列表入面,加返刪除歌曲功能。
秒噠開始自己分析需求,修改內容。如果對修改完嘅結果唔滿意,可以揀回退到任何一個歷史版本。

我哋一齊睇嚇最終嘅效果:
成個開發過程都係半個鐘左右,全程都唔需要睇code寫code。調整好之後,我哋可以一鍵發布,秒噠會幫我哋部署,方便分享畀家人朋友。

㩒下面嘅卡片可以直接去網愈雲音樂小程序:

AI時代,人人都可以自訂應用
自己開發小應用,唔需要追求功能好複雜或者好全面,令唔識設計、唔識code嘅普通人都可以做出設計精美仲可以互動嘅小應用。
話唔定我哋隨手做出嚟嘅小應用,都會引發好多人嘅共鳴。除咗自用嘅需求,都有一定嘅市場價值。

秒噠依靠自研嘅大模型同數據庫,可以好好理解我哋嘅需求,令我哋花少啲時間喺頁面風格、顏色配比、整體佈局嘅改動上,大大提升開發效率。
而且秒噠嘅模型同插件生態非常豐富,我哋可以揀更啱用嘅模型插件嚟完成任務。

應用生成完,可以直接一鍵上線微信小程序,由開發到上線,唔需要任何專業知識,有想法就有成果。

一啲分享
每年過年都有一個喺朋友之間相傳嘅熱點,但今年一定係各種AI應用。而秒噠可以令你及時融入呢個圈子。
應用正在變成一種新嘅表達方式,春節嘅情緒、生活靈感、社交玩法都可以直接變成一個好玩嘅嘢。有啲靈光一閃嘅想法,過兩日就唔記得,而家我會下意識打開秒噠,順手做出嚟,send畀朋友玩一輪,睇feedback,再繼續改。
秒噠令普通人可以用對話將需求講清楚,快速搭建出可以運行、可以分享嘅應用,仲可以一鍵發布。
揾啱需求,普通人都可以用AI做應用兼賺到錢。
應用開發或者會好似而家嘅自媒體咁,走向全民創作。當應用變得同內容一樣容易生產,真正稀缺嘅就變成咗識場景、識人心、識傳播嘅人。

大家好,這裏是K姐。
一個幫助你把AI真正用起來的女子。
都說掙了錢回家過春節,我不,我春節也要掙錢。
2026 年,最適合普通人的 AI 搞錢方式已然出現了——做應用。
前段時間,“X了麼” App 爆火,開發團隊僅有三人,開發時間不到一月,開發成本 1000 多元,現在估值 1000 萬元。

“X了麼” App 功能並不複雜,我們把功能需求丟給秒噠,幾分鐘就能復刻出來~
對於普通人來說,有一個合適的需求點好像更重要。
那問題來了,什麼樣的需求才能和大家產生共鳴呢?
我發現最近春節必備 App 的話題熱度越來越高,做春節版的應用就是一個很好的切入點。
比如春節限定版——今日不控卡。吃了就吃了,別再天天算卡路里了!

春節限定版網愈雲,只有滿滿年味的音樂和春節祝福,只聽歌不 EMO。

把我們常見的應用復刻成春節特別版,上架了說不定還能賺到不少呢~
我把春節版網愈雲音樂的完整開發過程放下面了,需要的友友可以照着復刻,或者按照你的想法做一個過年好搭子。

一鍵復刻熱門 APP
平時工作和生活都很 EMO,大家都很喜歡整點網抑雲。而春節當然要開開心心,一掃工作和生活中的陰霾,這就是我做春節版網愈雲音樂的初衷。
而且現在有了秒噠,我這樣的文科生都能通過幾句話把靈感變成設計精美、功能完整的應用。
打開秒噠,簡單描述一下功能需求。
創建一個名為【網愈雲音樂】的網頁音樂播放器,包含以下主要功能:
1.音樂播放,支持上傳本地歌曲並播放。點擊播放後,頁面跳轉到音樂播放器頁面,頁面下方有上一首、下一首、播放暫停按鈕和歌曲信息。播放音樂時會冒出成千上萬顆發光的小粒子,整個畫面像宇宙星羣一樣;
2.新年祝福語,隨機生成新年祝福語;
3.新年祝福表情包,上傳一張照片,生成新年祝福表情包。
秒噠會自動生成一份需求文檔:

我們確認之後,秒噠就會直接開始開發應用。

我要的三個基礎功能都做出來了,但是我感覺這個頁面缺少了一些年味,我們再優化一下。
直接在輸入框中輸入我們的需求:
提示詞:頁面美化,讓頁面更喜慶,有過年的氛圍。
點擊對話框下方的指令優化按鈕,秒噠就會根據我們的需求生成結構化的提示詞,把我們的想法轉成具體可行的方案。
對於跟我一樣不太會寫提示詞的友友們來說,這功能簡直是救星!

主色調變成了喜慶的紅色、金色,還融入了燈籠、春聯等元素,年味確實給足了。

美中不足的是,頁面最上方顯示的還是2025年蛇年大吉。我們直接點擊右上角的編輯後,用鼠標點選頁面中的元素進行修改。

提示詞:文字內容改為:2026馬年大吉·治癒你的音樂世界。

我發現歌曲切換時不會自動播放,我們讓秒噠優化一下。
優化功能:切換上一曲、下一曲時,歌曲自動播放。在我的歌曲列表中,添加刪除歌曲功能。
秒噠開始自己分析需求,修改內容。如果對修改後的結果不滿意,可以選擇回退到任意一個歷史版本。

我們一起看看最終的效果:
整個開發過程也就半小時左右,全程都不需要看代碼寫代碼。調整好之後,我們可以一鍵發佈,秒噠會幫我們部署,方便分享給家人朋友們。

點擊下方卡片可以直接網愈雲音樂小程序:

AI時代,人人都可以定製應用
自己開發小應用,不需要追求功能多複雜或者多全面,讓不懂設計、不懂代碼的普通人也都可以做出設計精美還能交互的小應用。
說不定我們隨手做出來的小應用,也會引發很多人的共鳴。除了自用的需求,也有一定的市場價值。

秒噠依託自研的大模型與數據庫,可以很好的理解我們的需求,讓我們花更少的時間在頁面風格、顏色配比、整體佈局的改動上,大大提升開發的效率。
而且秒噠的模型與插件生態非常豐富,我們可以選擇更適配的模型插件來完成任務。

應用生成完,可以直接一鍵上線微信小程序,從開發到上線,不需要一點專業知識,有想法就有成果。

一些分享
每年過年都有一個在朋友之間相傳的熱點,但今年一定是各種 AI 應用。而秒噠可以讓你及時的融入這個圈子。
應用正在變成一種新的表達方式,春節的情緒、生活靈感、社交玩法都可以直接變成一個可玩的東西。有些靈光一現的想法,過兩天就忘了,現在我會下意識打開秒噠,順手做出來,發給朋友玩一圈,看反饋,再繼續改。
秒噠讓普通人可以用對話把需求說清楚,快速搭建出可運行、可分享的應用,還能一鍵發佈。
找準需求,普通人也能用 AI 做應用並賺到錢。
應用開發也許會像現在的自媒體一樣,走向全民創作。當應用變得像內容一樣易生產,真正稀缺的就變成了懂場景、懂人心、懂傳播的人。