獨一份!帶動效的 PPT 生成 Agent!使用教學&創作思路
整理版優先睇
作者成功開發帶動畫轉場PPT生成Agent,並開源分享詳細安裝與使用教學
呢篇文章係作者分享佢開發NanoBanana PPT Skills嘅完整經驗。作者一直想做一個可以為PPT加入演示動畫嘅Agent,因為市面上未有產品做到呢點。經過一日同Claude Code激烈討論,終於成功咗,仲將項目開源。整體結論係:呢個Skills可以生成帶轉場視頻嘅PPT,而且流程全自動,效果唔錯。
安裝需要準備可靈同Google API,跟住按照步驟用Claude Code安裝開源項目。使用時只需將文檔放喺文件夾,啟動Claude Code後輸入指定指令,選擇參數,就可以自動生成PPT圖片、演示網頁同完整視頻。
作者重分享咗創作思路:用Claude Code幫手畫架構圖、編寫代碼,仲用到Sonnet 4.5模型,總共花咗20美元API費用。作者認為AI Coding已到臨界點,開始自我指揮同自我複製,呢個可能係重要事件。
- 呢個PPT生成Agent加入轉場動畫,輸出演示網頁同完整視頻,大幅提升PPT質素。
- 安裝需要可靈API同Google API,然後用Claude Code安裝開源項目,步驟清晰易跟。
- 使用時只需將文檔放喺文件夾,啟動Claude Code後輸入指令,選擇頁數同解析度,等佢自動生成就得。
- 創作思路係先準備上下文文件,用Claude Code生成計劃,並用元提示詞生成首尾幀提示詞,係關鍵。
- 作者認為AI Coding已到臨界點,Claude Code能夠自己寫Code,20美元成本就換到一個通用Agent,值得關注。
NanoBanana PPT Skills
用於生成帶動畫PPT嘅Claude Code Skills,開源喺GitHub
Google API 獲取
AI Studio獲取API Key,需開啓付費
可靈API 獲取
可靈平台獲取API Key,建議用69元體驗包
PPT生成新突破:加入動畫轉場
呢個Skills嘅最大亮點係可以為生成嘅PPT加上演示動畫,效果令PPT質素提升一個檔次。想像一下你喺公開場合展示,然後話呢個係AI做嘅,邊個唔信你係AI專家?
加上演示動畫
更新後嘅Skills會詢問係咪要生成視頻轉場。揀生成嘅話,佢會導出一個演示網頁同一個完整演示視頻。
- 演示網頁只係切換頁面時先播轉場視頻,其他時間係靜態圖片,方便講解。
- 首頁有無限循環視頻設計,適合演講前等人或準備時吸引注意力。
- 空格鍵播放演示視頻,左右鍵切換頁面。
安裝步驟:API準備與Skills安裝
首先你要裝好Claude Code或者OpenCode呢類支援Skills嘅CLI工具。然後準備兩個API:一個係Google嘅API,用嚟調用NanoBanana Pro模型生成圖片;另一個係可靈嘅API,用嚟生成轉場動畫。
可靈API
Google API
Google API可以喺AI Studio攞,記住要開啓付費先用到NanoBanana Pro。可靈API就去佢嘅開發者平台申請,建議先用69蚊嘅體驗包,併發得3,但代碼已經處理好。
請幫我將NanoBanana PPT Skills安裝為Claude Code Skill:
1. 創建Skill目錄:
mkdir -p ~/.claude/skills/ppt-generator
2. 克隆項目到Skill目錄:
git clone https://github.com/op7418/NanoBanana-PPT-Skills.git ~/.claude/skills/ppt-generator
3. 進入目錄並安裝依賴:
cd ~/.claude/skills/ppt-generator
python3 -m venv venv
source venv/bin/activate
pip install google-genai pillow python-dotenv
4. 配置API密鑰:
cp .env.example .env
然後編輯 .env 文件,填入我的API密鑰:
GEMINI_API_KEY=YOUR_GEMINI_API_KEY
KLING_ACCESS_KEY=YOUR_KLING_ACCESS_KEY
KLING_SECRET_KEY=YOUR_KLING_SECRET_KEY
5. 驗證安裝:
python3 generate_ppt.py --help
完成後,告訴我如何在Claude Code中使用呢個Skill。
記住將上面嘅三個API Key改做你自己嘅。安裝時建議開啓Plan模式(按兩次Shift+Tab),咁樣出問題嘅機會細啲。
使用流程:一鍵生成帶動畫PPT
安裝完成之後,將你想生成PPT嘅文檔放喺一個文件夾裏面。你可以自己預備文檔,或者叫佢用搜索工具幫你寫一份。然後喺個文件夾度啟動Claude Code。
演示網頁
演示視頻
啟動後直接輸入「調用Skills將當前文件夾下嘅XXX文檔生成PPT」。Skills會彈出一系列選項,例如頁數、使唔使帶動效、圖片解像度等。用方向鍵揀好之後,一路回車等佢自動生成就得。
- 1 將文檔放入文件夾,例如report.docx。
- 2 喺該文件夾啟動Claude Code。
- 3 輸入「調用Skills將呢個文檔生成PPT」。
- 4 根據提示選擇頁數、動效選項、解像度。
- 5 等待生成完成,自動打開演示網頁同保存視頻。
創作思路與啟發
作者嘅創作思路係先準備好所有上下文文件(例如圖片提示詞、API文檔),然後用Claude Code生成計劃,再逐部分實現。今次加入視頻生成之後,成個架構複雜咗,佢直接叫Claude Code畫咗個架構圖。
- 1 查找到用戶文檔並規劃內容。
- 2 調用PPT生成模塊同風格加載器,生成圖片提示詞。
- 3 用NanoBanana Pro生成圖片。
- 4 用元提示詞同生成圖片為每個轉場生成首尾幀提示詞。
- 5 用可靈Kling-2.6 Pro模型生成轉場視頻。
- 6 將視頻同圖片整合成演示網頁,同時用FFmpeg剪輯成完整視頻。
作者仲學到好多嘢,例如叫Claude Code幫手畫流程圖、儲存API Key、生成靚嘅Readme頁面。佢認為AI Coding已經到咗臨界點,Claude Code自己寫Code,甚至用Sonnet 4.5就搞掂,20美元成本換到一個通用Agent,好犀利。
AI Coding已到臨界點
前幾日我用 Nano Banana Pro 整咗個幫人生成 PPT 嘅 Claude Code Skills。
但其實我最想做嘅係實現一個到而家都冇任何 Agent 產品做到嘅功能。
就係幫生成嘅 PPT 加上演示動畫,事關一個靚嘅 PPT 點可以冇演示動畫㗎。
經過一日同 Claude Code 死磨爛磨之後,我終於搞掂咗,先睇下演示:
加咗動效之後,個 PPT 即刻睇落高咗一個層次,想像下你同甲方講嘢或者公開演講嗰陣,拎出嚟曬一手,然後話呢啲都係 AI 整嘅,仲有邊個會唔信你係 AI 專家?
介紹下更新咗之後嘅 PPT 生成 Skills 嘅能力:
而家生成 PPT 嗰陣會問你使唔使生成視頻轉場,如果你揀生成,佢就會幫你導出一套圖片演示同視頻演示。
個視頻演示包括兩部分,首先係一個寫好咗嘅網頁,方便你直接播放同演示,呢度我仲特登設計過。
- 1.佢淨係喺切換頁面嗰陣先會播轉場視頻,之後就會換返靜態圖片,方便你慢慢講解。
- 2.喺首頁我特登整咗個無限循環嘅視頻設計,我哋成日喺公開場合演講要等人或者提早準備,嗰陣時 PPT 封面就會一直鬱,吸引大家嘅目光。

喺呢個演示頁面,你㩒空白鍵就會開始播演示視頻,鍵盤嘅左右鍵可以切換上一頁同下一頁。
另外,呢個 Skills 仲會幫你導出一個完整嘅演示視頻,方便曬你哋,你分享嗰陣可以直接 send 條片。

呢樣嘢點樣用
呢個係一個用喺 Claude Code 或者 OpenCode 呢類 CLI 工具嘅 Skills,所以我哋首先要安裝。
我已經將個項目開源咗,裏面有 Claude Code 幫我寫嘅好詳細嘅安裝指南。
順便讚下 Claude Code 寫嘅呢個 Readme,清晰又詳細,我自己寫嘅話唔知要寫到幾時。
項目地址:https://github.com/op7418/NanoBanana-PPT-Skills

呢度我哋淨係講點樣安裝做 Skills,其他安裝方法可以去上面個項目度睇。
安裝之前我哋要簡單做啲準備,準備好可靈同 Google 嘅 API。
首先係 Google 嘅 API,主要用嚟用 NanoBanana Pro 模型生成圖片。
可以去 AI Studio 攞(https://aistudio.google.com/api-keys),呢度你個 API 需要開通付費,免費嗰個係用唔到 Nano Banana Pro 模型㗎。

然後係可靈嘅 API,呢度主要用嚟幫 PPT 生成轉場動畫視頻,我用嘅係國內版本。
你可以喺呢度充值(https://klingai.com/cn/dev/pricing?scrollTo=video),建議先用嗰個 69 蚊嘅體驗包,佢個並發得 3,我已經喺 code 入面處理咗。

然後我哋就可以喺呢度攞到需要嘅可靈 API 啦(https://app.klingai.com/cn/dev/api-key)。
呢度創建嘅時候會產生兩個 Key,我哋兩個都要。

安裝方法都好簡單,如果你已經裝咗 ClaudeCode 或者 OpenCode 呢類支援 Skills 嘅 CLI 嘅話,直接將下面段提示詞 send 畀佢哋就得。
呢度要注意嘅係,你需要將提示詞入面嘅三個 API Key 改做自己嘅,我哋頭先已經攞到曬。
請幫我將 NanoBanana PPT Skills 安裝為 Claude Code Skill:
1. 創建 Skill 目錄:
mkdir -p ~/.claude/skills/ppt-generator
2. 克隆項目到 Skill 目錄:
git clone https://github.com/op7418/NanoBanana-PPT-Skills.git ~/.claude/skills/ppt-generator
3. 進入目錄並安裝依賴:
cd ~/.claude/skills/ppt-generator
python3 -m venv venv
source venv/bin/activate
pip install google-genai pillow python-dotenv
4. 配置 API 密鑰:
cp .env.example .env
然後編輯 .env 文件,填入我的 API 密鑰:
GEMINI_API_KEY=YOUR_GEMINI_API_KEY
KLING_ACCESS_KEY=YOUR_KLING_ACCESS_KEY
KLING_SECRET_KEY=YOUR_KLING_SECRET_KEY
5. 驗證安裝:
python3 generate_ppt.py --help
完成後,告訴我如何在 Claude Code 中使用這個 Skill。
我的 API 密鑰:
- GEMINI_API_KEY: YOUR_GEMINI_API_KEY_HERE
- KLING_ACCESS_KEY: YOUR_KLING_ACCESS_KEY_HERE (可選)
- KLING_SECRET_KEY: YOUR_KLING_SECRET_KEY_HERE (可選)安裝嗰陣建議開 Plan 模式,咁樣出問題嘅機會會細啲,同時如果安裝期間出問題,就等佢自己修復返就得。
Plan 嘅開法係㩒兩次 Shift+ Tab 鍵。

安裝完成之後我哋就可以用喇,首先你要將想生成 PPT 嘅文件放喺一個文件夾入面,當然你都可以冇文件,先叫佢用搜尋工具幫你寫一份。
然後喺呢個文件夾入面啟動 Claude Code。
呢度順便推薦我另一個開源項目 Claude-Start(https://github.com/op7418/ai-claude-start),可以快速切換 Claude Code 嘅模型提供商,方便你快速換模型,實現多個 Claude Code 視窗用唔同模型啟動。

啟動咗 Claude Code 之後我哋就可以直接同佢講,簡單啲講就係「調用 Skills 將當前文件夾下嘅 XXX 文檔生成 PPT」。
Skills 啟動之後就會有一系列選項等你揀,例如你想生成幾頁嘅 PPT、淨係生成圖片定係要連動效視頻、圖片解像度係幾多,用鍵盤嘅方向鍵正常揀就得,之後就係一路㩒 Enter 等佢就得,全程唔使再互動。

生成之後佢會自動保存所有 PPT 圖片,仲會畀你用嚟演示 PPT 嘅網頁,你可以用鍵盤喺瀏覽器控制 PPT 嘅播放。

我嘅創作思路
一開始嘅 Skills 創建方法係上一篇內容已經講過,嗰部分去到生成圖片為止都唔係好複雜。
簡單講就係準備好所有上文嘅文件,例如圖片生成嘅提示詞、Nano Banana Pro 嘅 API 文檔同你嘅 API Key,然後喺嗰個文件夾打開同 Claude Code 講你想根據呢啲內容創建一個 Skills,叫佢創建計劃然後你審批繼續就得。
詳細嘅可以睇我上一篇內容:簡單快速用 Claude Code 幫你創建 PPT 生成 Skills

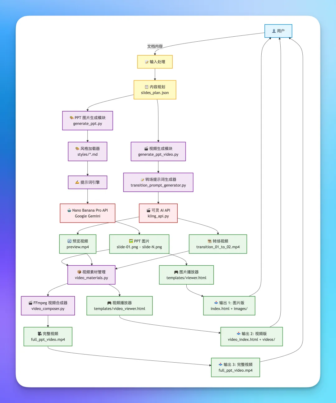
當時成個架構都仲係比較簡單,加咗視頻生成之後我哋要將圖片同視頻一齊喺網頁上演示,同時仲要輸出一個完整嘅視頻,呢陣時成個架構就比較複雜喇。
我直接叫 Claude Code 幫我畫咗個架構圖,我哋可以睇下。

成個流程主要步驟大概係咁:
- 先揾到用戶輸入嘅文檔同內容,對文檔進行分析同內規劃。
- 然後呼叫 PPT 生成模組同風格加載器
- 根據風格加載器同圖片生成模組,指導生成圖片需要嘅提示詞。
- 呼叫 Nano Banana Pro 嘅 API 生成圖片,同時監控生成過程
- 圖片生成完成之後,呼叫首尾幀提示詞同生成圖片,為每個轉場生成首尾幀提示詞。
- 然後呼叫可靈 API,用 Kling-2.6 視頻模型嘅 Pro 模式生成轉場視頻
- 將生成嘅視頻同圖片路徑放喺演示網頁嘅 code 入面,生成一個演示網頁
- 同時呼叫本機嘅 ffmpeg 將圖片同視頻剪輯成一個完整嘅演示視頻
- 最後輸出完整視頻同打開最後嘅演示網頁。
呢度比較重要嘅係喺生成首尾幀提示詞嗰陣,我設計咗一個元提示詞,Claude Code 會根據呢個提示詞同生成嘅圖片嚟生成具體嘅提示詞,呢種元提示詞將來會好有價值。

其中比較複雜嘅 FFmpeg 視頻合成流程同播放器系統嘅流程係咁樣嘅。
雖然 FFmpeg 呢度只係將圖片同視頻處理成一個完整嘅視頻,但係涉及嘅內容都好多,例如圖片嘅時間控制、圖片同視頻解像度嘅對齊、最後嘅拼接同壓縮。
好喇,今日嘅內容就係咁多,今次呢個複雜嘅 Skills 構建我自己都學到好多嘢,建議大家都試下構建一個自己嘅 Agent,咁你就會明 Agent 構建嘅難點同邏輯到底係點,亦都能夠對市面上嘅同類產品有個大概嘅判斷。
我跟 Claude Code 老師都學到好多嘢,例如叫佢幫我畫流程圖嚟解釋成個 Agent 邏輯、API Key 應該點樣儲存、叫佢幫我生成一個靚嘅 Readme 頁面降低入門門檻,甚至學識咗點樣喺 GitHub 加演示視頻。
而且我呢個 Skills 基本上全用 Sonnet 4.5 模型生成,冇乜點 call Opus 模型,大概用咗 20 蚊美金嘅 API 費用,我覺得已經好勁,畢竟 20 蚊你就得到一個通用嘅 PPT 生成 Agent。
結合今朝早 Anthropic 嘅人話佢哋嘅 Cowork 呢個功能同而家嘅 ClaudeCode 大部分都係 Claude Code 自己寫嘅,我覺得 AI Coding 近排已經去到一個臨界點,佢哋已經開始自己指揮自己同自我複製。
可能再過一年,我哋回諗返而家呢個時間點,會發現佢係一個好重要嘅事件。
多謝各位嘅閲讀,如果覺得幫到手嘅話,可以幫我點個讚👍或者喜歡🩷,亦都可以推薦畀你需要嘅朋友!
前幾天做了一個用 Nano Banana Pro 生成 PPT 的 Claude Code Skills。
但其實我一直想做的是實現一個現在都沒有 Agent 產品實現的能力。
為生成的 PPT 加上演示動畫,畢竟一個炫酷的 PPT 怎麼能沒有演示動畫呢。
經過一天吭哧癟肚跟 Claude Code 的激烈討論,我終於搞定了,先看演示:
增加了動效之後的 PPT 看起來直接提升了一個檔次,想象一下你在給甲方講內容或者是一些公開的分享上掏出這麼一手,然後說這都是 AI 做的,誰還能不相信你是 AI 專家。
介紹一下更新後的 PPT 生成 Skills 能力:
現在生成 PPT 的時候會詢問你是否要生成視頻轉場,如果你選擇生成的話他就會幫你導出一份圖片的演示和視頻演示。
其中視頻演示包含兩個部分,首先是一個寫好的網頁,方便你直接播放和演示,這裏我還做了設計。
- 1.他只有在切換頁面的時候才會播放轉場視頻,然後就會替換為靜態圖片,方便你講解。
- 2.在首頁我專門做了無限循環的視頻設計,我們在一些公開場合演講經常要等人或者提前準備,這個時候 PPT 封面會一直是動態的,吸引大家的目光。

在這個演示頁面,你點擊空格就會開始播放演示視頻,鍵盤的左右鍵可以切換上一頁和下一頁。
另外的話這個 Skills 也會幫你導出一個完整的演示視頻,方便裝逼,你分享的時候可以直接發視頻。

這玩意怎麼用
這是一個用在 Claude Code 或者 OpenCode 這類 CLI 工具的 Skills,所以我們首先需要安裝。
我已經把項目開源了,裏面有 Claude Code 幫我寫的非常詳細的安裝指南。
順便誇一下 Claude Code 寫的這個 Readme 清晰而且詳細,我自己寫不知道得寫到啥時候。
項目地址:https://github.com/op7418/NanoBanana-PPT-Skills

這裏我們只講怎麼安裝為 Skills ,其他的安裝方式可以去上面項目內容中查看。
在安裝前我們需要簡單做一些準備,準備一可靈和谷歌的 API。
首先就是谷歌的 API,主要用於使用 NanoBanana Pro 模型生成圖片。
可以去 AI Studio 獲取(https://aistudio.google.com/api-keys),這裏你的 API 需要開啓付費,免費的無法調用 Nano Banana Pro 模型。

然後是可靈的 API 這裏主要用於給 PPT 生成轉場動畫視頻,我用的國內的版本。
你可以在這裏充值(https://klingai.com/cn/dev/pricing?scrollTo=video),建議先用那個 69 塊錢的體驗包,這個併發只有 3 我已經在代碼裏面做了處理。

然後我們就可以在這裏獲取到需要的可靈 API 了(https://app.klingai.com/cn/dev/api-key)。
這裏創建的時候會產生兩個 Key 我們都需要。

安裝方式也很簡單,如果你已經裝了 ClaudeCode 或者 OpenCode 這類支持 Skills 的 CLI 的話,直接把下面提示詞發給他們就行。
這裏需要注意的是你需要將提示詞中的三個 API Key 改為你自己的,剛才我們都已經獲取到了。
請幫我將 NanoBanana PPT Skills 安裝為 Claude Code Skill:
1. 創建 Skill 目錄:
mkdir -p ~/.claude/skills/ppt-generator
2. 克隆項目到 Skill 目錄:
git clone https://github.com/op7418/NanoBanana-PPT-Skills.git ~/.claude/skills/ppt-generator
3. 進入目錄並安裝依賴:
cd ~/.claude/skills/ppt-generator
python3 -m venv venv
source venv/bin/activate
pip install google-genai pillow python-dotenv
4. 配置 API 密鑰:
cp .env.example .env
然後編輯 .env 文件,填入我的 API 密鑰:
GEMINI_API_KEY=YOUR_GEMINI_API_KEY
KLING_ACCESS_KEY=YOUR_KLING_ACCESS_KEY
KLING_SECRET_KEY=YOUR_KLING_SECRET_KEY
5. 驗證安裝:
python3 generate_ppt.py --help
完成後,告訴我如何在 Claude Code 中使用這個 Skill。
我的 API 密鑰:
- GEMINI_API_KEY: YOUR_GEMINI_API_KEY_HERE
- KLING_ACCESS_KEY: YOUR_KLING_ACCESS_KEY_HERE (可選)
- KLING_SECRET_KEY: YOUR_KLING_SECRET_KEY_HERE (可選)安裝的時候建議開啓 Plan 模式,這樣出問題的幾率會小點,同時如果安裝過程中,出問題就讓他自己修復就好。
Plan 的開啓方式是按兩次 Shift+ Tab 鍵。

安裝完成之後我們就可以使用了,首先需要將你想要生成 PPT 的文檔放到一個文件夾裏面去,當然你也可以沒有文檔先讓他調用搜索工具幫你寫一個。
然後在這個文件夾裏面啓動 Claude Code 。
這裏順便推薦我的另一個開源項目 Claude-Start(https://github.com/op7418/ai-claude-start),可以快速切換 Claude Code 的模型提供商,方便你快速更換模型,實現多個 Claude Code 窗口用不同的模型啓動。

啓動了 Claude Code 之後我們就可以直接跟他說了,簡單來說就是“調用 Skills 將當前文件夾下的 XXX 文檔生成 PPT”。
Skills 啓動之後就會有一系列的選項讓你選擇,比如你要生成幾頁的 PPT、只生成圖片還是要帶動效視頻、圖片分辨率是多少,通過鍵盤的方向鍵正常選擇就可以,之後就是一路回車等待就可以了,全程不需要交互。

生成之後他會自動保存所有的 PPT 圖片並且給你一個用來演示 PPT 的網頁,你可以通過鍵盤在瀏覽器控制 PPT 的播放。

我的創作思路
剛開始的 Skills 創建方法在上篇內容基本上已經說過了,那部分直到生成圖片的部分還不是很複雜。
簡單來說就是準備好所有的上下文文件,比如圖片生成的提示詞、Nano Banana Pro 的 API 文檔以及你的 API Key 然後在那個文件夾打開跟 Claude Code 說你想要根據這些內容創建一個 Skills ,讓他創建計劃然後你審批繼續就行。
詳細的可以看我上一篇內容:簡單快速的用 Claude Code 幫你創建 PPT 生成 Skills

當時整個架構還是比較簡單的,加上視頻生成之後我們需要將圖片和視頻一起在網頁上演示,同時還需要輸出一個完整的視頻,這時候整個架構就比較複雜了。
我直接讓 Claude Code 幫我畫了個架構圖,我們可以看一下。

整個流程主要的步驟大概是這樣的:
- 先查找到用戶輸入的文檔和內容對文檔進行分析和內規劃。
- 然後調用 PPT 生成模塊和風格加載器
- 基於風格加載器和圖片生成模塊指導生成圖片生成需要的提示詞。
- 調用 Nano Banana Pro 的 API 生成圖片,同時監控生成過程
- 圖片生成完成後調用首尾幀提示詞和生成圖片為每個轉場生成首尾幀提示詞。
- 然後調用可靈 API ,用 Kling-2.6 視頻模型的 Pro 模式生成轉場視頻
- 將生成的視頻和圖片路徑放到演示網頁的代碼中生成一個演示網頁
- 同時調用本的 ffmpeg 將圖片和視頻剪輯成為一個完整的演示視頻
- 最後輸出完整視頻和打開最後的演示網頁。
這裏比較重要的是在首尾幀提示詞生成的時候,我設計了一個元提示詞,Claude Code 會根據這個提示詞和生成的圖片來生成具體的提示詞,這種元提示詞後面會很有價值。

其中相對複雜的 FFmpeg 視頻合成流程和播放器系統的流程是這樣的。
雖然 FFmpeg 這裏只是將圖片和視頻處理成一整個視頻,但是涉及到的內容也很多,比如圖片的時間控制,圖片和視頻分辨率的對齊最後的拼接和壓縮。
好了今天內容就是這樣了,這次這個複雜的 Skills 構建我自己也學到了非常多內容,建議大家都試試構建一個自己的 Agent,你就能理解 Agent 構建的難點和邏輯到底是什麼樣了,也能對市面上的同類產品有一個大致的判斷。
我跟 Claude Code 老師也學到了很多的東西,比如讓他幫我畫流程圖來解釋整個 Agent 邏輯、API Key 應該怎麼儲存、讓他幫我生成一個漂亮的 Readme 頁面降低入門門檻,甚至學會了如何在 GitHub 增加演示視頻。
而且我這個 Skills 基本全是用 Sonnet 4.5 模型生成的基本沒有調用 Opus 模型,大概花了 20 美元的 API 費用,我覺得已經很強了,畢竟 20 美元你得到了一個通用的 PPT 生成 Agent。
結合今天早上 Anthropic 的人說他們的 Cowork 這個功能和現在的 ClaudeCode 基本都是 Claude Code 自己寫的,我感覺 AI Coding 在最近已經到了一個臨界點,他們已經開始自己指揮自己和自我複製了。
可能再過一年,我們回想現在這個節點,會發現它是一個非常重要的事件。
感謝各位的閲讀,如果覺得對你有幫助的話,可以幫我點個贊👍或者喜歡🩷,也可以推薦給你需要的朋友們!