贈7天會員!字節AnyGen多項功能實測分享。
整理版優先睇
字節跳動海外 AI 工作平台 AnyGen 實測:語音驅動協作,主打深度文檔編輯與多功能調研。
呢篇文章係作者阿真對字節跳動最新海外產品 AnyGen 嘅深度實測分享。AnyGen 定位係一個「語音驅動嘅 AI 工作空間」,目標係幫用戶將零散嘅諗法轉化做專業嘅成果。作者想透過實際操作,睇嚇呢個被稱為「字節版 Manus」嘅工具喺文檔生成、調研、PPT 設計等場景係咪真係咁好用。
整體嚟講,AnyGen 唔單止係一個簡單嘅 Agent,佢更強調人機協作,提供咗一個類似飛書雲文檔嘅編輯區,等用戶可以喺 AI 生成內容之後直接動手修改。作者認為雖然喺數據可視化同埋連結準確度仲有進步空間,但喺資料蒐集同埋工作流整合方面已經展現出好強嘅潛力。
結論係 AnyGen 適合需要處理大量資訊、寫報告或者做論文翻譯嘅專業人士。而家新註冊仲有 7 日會員同積分送,係一個值得入手試玩嘅生產力工具。
- 核心優勢在於「可編輯性」,右側集成咗類似雲文檔嘅工作區,用戶可以隨時手動調整 AI 生成嘅內容,唔使喺唔同視窗跳來跳去。
- 調研能力強悍但需注意幻覺,AnyGen 識得自動做 Fact Check 同埋提供資訊溯源連結,不過對於社交平台(如公眾號)嘅連結仲係會有出錯機會。
- 多模態應用覆蓋面廣,除咗基本文稿,仲支援論文對照翻譯、播客音頻轉文章、甚至係一鍵生成繪本同網頁,功能非常全面。
- PPT 生成功能雖然排版清爽且支援拖拽修改,但目前導出到 PowerPoint 格式時會出現格式錯亂,建議暫時喺平台內展示或截圖。
- 相比 Manus,AnyGen 喺表格輸出嘅主動性略遜一籌,但喺人機協作嘅靈活性同埋語音驅動嘅便捷度上有自己嘅特色。
AnyGen 官方網站
字節跳動推出嘅專業 AI 工作平台,支援語音驅動、文檔生成及多項 AI 協作功能。
AnyGen 實測案例與 Prompt 彙整
作者整理嘅所有實測案例連結,包括融資 BP、市場報告及繪本生成嘅提示詞參考。
深度調研與文檔生成:唔止係揾資料咁簡單
AnyGen 喺處理複雜調研任務嗰陣表現幾驚喜。例如叫佢做一份 AI 視頻工具市場報告,佢唔單止會揾資料,仲會將內容分類做唔同板塊,邏輯鏈條好完整。最正係佢左邊有個「問問 AI」功能,你可以直接喺文稿入面劃重點,叫 AI 針對嗰一點再細化或者生成插圖。
多功能工作流:由論文翻譯到繪本創作
除咗寫字,AnyGen 仲處理到好多唔同類型嘅 File。論文翻譯方面,佢可以做到中英對照,連圖表入面嘅文字都翻譯埋,效果拍得住專業工具。另外,佢仲支援將播客音頻直接轉化做結構清晰嘅 Blog 文章,慳返唔少執字稿嘅時間。
你是資深投融資顧問,為'智學伴AI'撰寫天使輪融資BP。
產品通過AI診斷學習薄弱點並生成個性化練習,已有5萬用戶、月活1.2萬。
本輪計劃融資500萬元,出讓10%股權。
要求:結構完整(痛點、產品、市場、模式、競爭、團隊、財務、融資需求),數據合理可信,適合15-20頁PPT路演。
人機協作新體驗:邊個位要改點邊度
AnyGen 嘅網頁製作同 PPT 功能都強調「即時修改」。網頁生成之後,你可以「邊度唔順點邊度」,直接精確修改。雖然 PPT 導出仲有 Bug,但喺平台入面編輯元素、拖拽對齊都好順手。呢種「AI 先行,人類收尾」嘅模式,比起純粹由 AI 俾個死症結果好好多。
目前內測版 APP 登錄仲會額外贈送 2000 積分,配合 7 日會員可以玩到好多進階功能。
喂大家好!我係阿真!
最近好多群友喺度討論字節跳動嘅海外產品 AnyGen,我都趁住新註冊有 7 日會員,去試吓佢係咩料。
Logo 都幾有意思,我覺得好面善但點都諗唔起叫咩名,問咗 AI 話叫「東南西北」,真係好耐之前嘅童年回憶。
AnyGen 官方介紹,佢係由字節跳動推出嘅一個專業 AI 工作平台,定位係「語音驅動嘅 AI 工作空間」。強調人同 AI 嘅協作,幫用戶將初步諗法轉化做精心打磨嘅專業成果。講人話👉🏻 「用語音講要求,改內容好方便」。
傳送門(海外版)👇
https://www.anygen.io/home?invitation_code=2B2FKDM1IVMWEXJ
APP 左下角有內測版,大家都可以試吓。目前內測版 APP 登入會再送多 2000 積分。
簡單嚟講,類似 Manus,睇落同其他通用 Agent 嘅功能一樣咁全面,但畀咗用戶更多喺工作區直接修改同優化細節嘅空間,應該都係想繼續優化交付能力。
先試吓常規功能,想知佢可以做啲咩,就先睇吓官方推薦做啲咩。下面仲有好多 Template,撳落去就直接用得👇
記得睇吓左下角,完成任務可以加積分,都送得幾多吓👇
戴定頭盔:下面嘅數據同背景係虛擬嘅,內容係 AnyGen 生成,如有雷同,純屬巧合。
1. 文檔生成
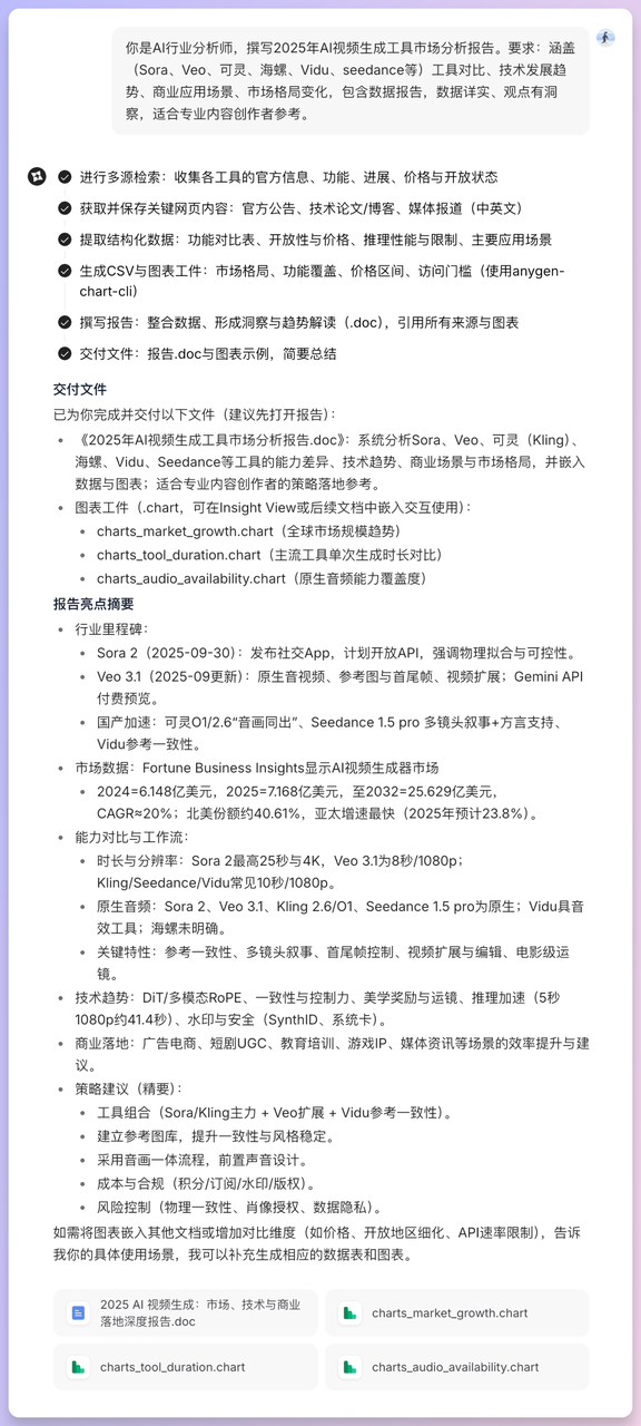
體驗咗吓文檔生成功能,例如叫佢出一份【2025 年 AI 影片生成工具市場分析報告】。效果點樣大家可以睇結果去判斷。我簡單講吓我嘅感覺,佢嘅搜索流程檢索源頭係非常多元化嘅,但圖表效果一般,數據洞察同解讀唔係特別詳細,但都算清晰,最後交咗報告同圖表文檔。
撳入去可以睇完整圖片👇
向下滑動睇晒所有內容
就我個人感覺,我認為佢嘅內容細節唔錯,但唔算係好深度嘅報告。結構比較清晰,框架完整,透過幾個板塊將要介紹嘅行業全貌覆蓋晒,邏輯鏈條係完整嘅,工具對比方面將核心參數嘅對比都做得幾詳細,包括適用場景同商業場景嘅分類等。頂部呢張 Banner 圖就真係花咗少少。總括嚟講,算唔上係落地深度報告,當係入門科普啦👇
撳入去可以睇完整圖片👇
向下滑動睇晒所有內容
亮點係右邊好似集成咗一個小型飛書(Lark)雲端文檔,可以編輯嘅效果比較多。另外,最左邊呢個「問問 AI」可以直接 Highlight 詞語,然後發送到左邊進行進一步嘅細化同解釋。優化同細化都得👇
撳「可視化」可以發送到左邊生成插圖👇
文案內容同插圖效果👇
市場提速嘅本質,係影片生成範式嘅升級:由「無聲畫面」走向「音畫同生」嘅一體化工作流。2025 年嘅主流工具將「原生音影片」、「參考一致性」、「多鏡頭敘事」、「可編輯與擴展」四項能力收歸為閉環,令創作由腳本、參考到成片嘅鏈路更短、更穩、更可控,為專業內容嘅規模化生產提供可複製嘅流程同質量保障。
可能係手動核查慣咗,喺文案正文入面冇得溯源嘅連結,呢一點令我個人覺得有少少冇安全感,哈哈。但佢可以自動進行事實核查,呢點係幾好嘅👇
繼續。
我想叫佢幫我查吓 AI 領域優質 Podcast 同知識博主清單,但第一輪對話嗰陣,我覺得佢畀嘅數量唔夠。因為我要求係 50 到 80 個,之後我叫佢補充,佢基本上達到我要求,除咗公眾號連結之外,隨機抽查嘅連結都算準👇
呢個時候我想睇吓熱鬧,同一個問題我又問咗 Manus。Manus 唔使我追問,就畀咗詳細嘅表格,畀嘅都係比較權威嘅帳號,同樣嘅問題就係公眾號同 P 站帳號嘅連結都有幻覺(亂吹)👇
兩個結果嘅連結我都放喺下面,大家可以對比吓👇
AnyGen: https://www.anygen.io/task/SW7lpeTMOa3ItzgwyXwl73JagNd?share_id=7591042954542730972
Manus:https://manus.im/share/3RgDF17PiYt5OXhulOPuZy
仲試咗吓蜜雪冰城嘅發展時間軸,撳藍色嘅地方都可以直接繼續溯源。做呢類資訊收集核查都幾方便👇
撳入去可以睇完整圖片👇
向下滑動睇晒所有內容
2. 批量調研
因為前面啱啱提到出海,突然諗到可以試吓叫佢做一個批量調研,關於出海嘅話,唔同國家唔同政策嘅對比👇
睇吓結果。我呢度提問比較籠統,可以根據具體情況再問,報告整體質量都唔錯,覆蓋咗七個目標市場嘅幾大合規維度,數據來源同結構清晰,相關政策指南可以攞嚟做參考,具體稅率同政策數字可以根據官方最新文件核實,有唔清楚嘅可以進一步追問叫佢繼續搵👇
連結: https://www.anygen.io/task/overseas-market-policy-comparison-report-TjLJprPUVaWtRugoMLglRcrMgFf?share_id=7591042954542730972
另外用嚟收集某個特定題材嘅參考作品都唔錯。
下面呢個係我喺測試中覺得比較滿意嘅案例。喺呢個搜索結果入面,AnyGen 首先畀咗我一個創作指南,然後畀咗個配套資料庫,將我需要嘅表格放咗喺配套資料庫入面。仲畀埋佢嘅作品篩選策略同選片理由等,因為我要求咗優先推薦低成本短篇創作者學習嘅作品,佢喺最後仲單獨將呢一項列咗出嚟。
連結: https://www.anygen.io/task/near-future-ai-and-human-machine-relationship-artwork-selection-WbqZpmcUcavpsrgxnRklnUxXgLe?share_id=7591042954542730972👇
3. PPT 設計
PPT 整體設計都比較簡約,優點係睇落幾清爽,結構清晰,仲可以支持到好細緻咁去修改。啲元素全部可以拖拽、調整、對齊,亦支持上傳模板跟返規範👇
呢張圖係我之後換咗嘅↑
目前缺點係導出 PPT 嘅話,會有格式錯亂嘅問題。導出 PPT 之後,圖表格式亂晒👇
呢個係叫佢做一個融資 BP 嘅 PPT👇
你係資深投融資顧問,為 "智學伴AI"(一款面向 K12 學生嘅 AI 自適應學習產品)撰寫天使輪融資 BP。產品透過 AI 診斷學習薄弱位並生成個性化練習,目前已經有 5 萬註冊用戶、月活 1.2 萬、次月留存 42%。本輪計劃融資 500 萬元,出讓 10% 股權,用於產品迭代同用戶增長。要求:結構完整(痛點、產品、市場、模式、競爭、團隊、財務、融資需求),數據合理可信,邏輯自洽,適合 15-20 頁 PPT 路演。
連結:https://www.anygen.io/share/5rWDH0qoQNhqHBbn9lxRiR?share_id=7591042954542730972
呢個係叫佢根據我份表格做一個業績匯報 PPT,可以見到生成圖表嗰陣間唔中仲係有啲問題👇
4. 論文翻譯
呢篇論文介紹咗 DreamID-V,一個基於 Diffusion Transformer 嘅高保真影片換臉框架,能夠將圖像換臉技術擴展到影片領域,喺保持時序一致性嘅同時實現身份遷移。原論文係英文格式👇
https://huggingface.co/papers/2601.01425
下面左邊係 AnyGen 翻譯,右邊係沉浸式翻譯。整體效果都唔錯,細節上可以對比下下面對圖片嘅翻譯👇
AnyGen 亦會同時生成中英對比嘅版本👇
5. Podcast 轉文章
仲可以上傳音頻檔案,將 Podcast 內容轉做文章👇
我有一段 Podcast,幫我將佢轉換成一篇結構清晰、可以直接發佈嘅 Blog 文章
連結:https://www.anygen.io/share/4gs8E2qZRSlsiPSaxIxtPA?share_id=7591042954542730972
內容結構清晰,重點明確,呢個功能都幾好用。
6. 網頁製作
網頁效果唔錯,試咗一個。值得一提嘅係邊度要改就點邊度,修改起上嚟好精確👇
7. 繪本製作
另外佢亦可以一鍵生成繪本,用嘅係大香蕉模型,支持多個唔同尺寸,仲可以喺對話入面進行內容修改👇
亦可以喺對話入面進行內容修改。
提示詞我最初寫到好長,發現效果唔太理想,後來就將我想知嘅內容填入去,發現效果都仲可以👇
我想講解潮汐嘅形成,幫我做一本有趣又科普嘅故事書。用中文,字要大。
小結
我個人體驗落嚟,AnyGen 作為字節跳動面向海外市場嘅 AI 工作平台,1.0 版本做到咁已經好唔錯,整體表現係值得一試嘅。
亮點方面:
搜索檢索能力幾強,信息源多元化,做調研類任務嗰陣可以覆蓋到好廣嘅數據來源;
支持信息溯源,點擊藍色連結可以直接睇返原始出處,方便核查;
論文翻譯效果唔錯,包括圖片翻譯等細節都處理得幾好;
畀用戶更多直接修改同優化細節嘅空間,人機協作體驗好流暢;
新用戶 7 天會員 + 積分任務嘅引流方式比較友善;
如果係手機 App(主頁左下角有內測版),實時記錄靈感同會議內容再快速轉做文檔係幾方便。
待優化嘅地方:
圖表生成效果一般,數據可視化呢部分仲有提升空間;
部分連結存在「幻覺」問題(例如公眾號、B 站帳號連結),係同 Manus 類似嘅通病;
有時第一輪對話畀嘅內容數量唔夠,可以再追問補充。
對比 Manus:
Manus 喺表格輸出同細節呈現上通常會更加主動同完整;
AnyGen 喺編輯功能同埋協作空間方面都更加靈活;
兩者喺處理公眾號、Bilibili 呢類平台連結嗰陣,都會有「幻覺」問題(即係會老作內容)。
總括嚟講,如果你平時有整 document、搵資料、翻譯論文等需求,AnyGen 係一個唔錯嘅選擇。佢而家仲送緊 7 日會員同埋積分,大家可以盡情體驗下。當然,對於 AI 生成嘅數據同連結,始終都要抱住核實嘅心態去用。
全部案例同埋提示詞(Prompt)連結:
https://my.feishu.cn/wiki/IKsBw2Z2liKclqkpX3acvQmWnTd?from=from_copylink
AnyGen 網頁連結喺文章最前面啊啊啊。
今日嘅分享就到呢度喇,如果覺得內容幫到手,歡迎瘋狂「三連」(點讚、投幣、收藏)鼓勵下阿真,如果有更多想傾嘅,或者有啲令輸出結果更好嘅小技巧,歡迎喺留言區一齊交流分享下!
下集見~
推薦閱讀
嗨大家好!我是阿真!
最近很多羣友在討論字節的海外產品AnyGen,我也趁着新註冊有7天會員來嚐嚐鹹淡了。
Logo還挺有意思的,我覺得熟悉但是怎麼都想不起來叫什麼了,問了AI說叫東西南北,真是好久遠的童年回憶啊。
AnyGen官方介紹,它是由字節跳動推出的一個專業 AI 工作平台,定位為“語音驅動的 AI 工作空間”。強調人與 AI 的協作,幫助用戶從初步想法轉化為精心打磨的專業成果。說人話👉🏻 “語音說要求,改內容方便”。
上鍊接(海外版)👇
https://www.anygen.io/home?invitation_code=2B2FKDM1IVMWEXJ
APP左下角有內測版,也可以試試。目前內測版APP登錄會再贈送2000積分。
簡單來說,類似Manus,看起來和其他通用Agent的功能一樣全面,但給了用戶更多在工作區直接修改和優化細節的空間,應該還是想繼續優化交付能力。
先試試常規功能,想知道它能做什麼,先看看官方推薦做什麼。下面還有很多模板,點擊就能直接用👇
記得看一看左下角,完成任務增加積分,還是送挺多積分的👇
疊甲:下面的數據和背景是虛擬的,內容是AnyGen生成的,如有雷同,純屬巧合。
1.文檔生成
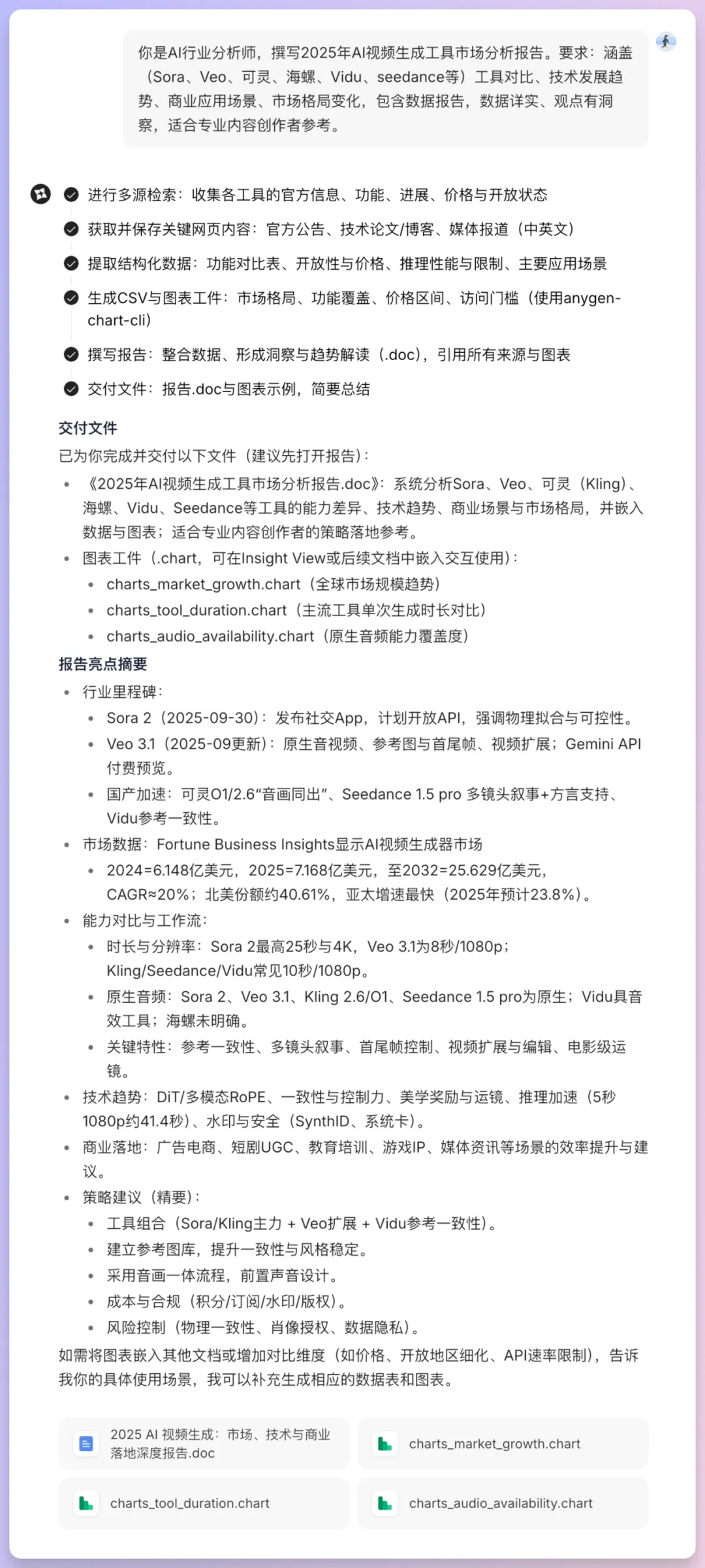
體驗了下文檔生成功能,比如讓它輸出一份【2025年AI視頻生成工具市場分析報告】。效果怎麼樣大家可以看結果來判斷。我簡單說一下我的感覺,它的搜索流程檢索的源頭是非常多元的,但是圖表效果一般,數據洞察和解讀不是特別詳細,但是也比較清晰,最後交付了報告和圖表文檔。
點擊可以查看完整圖片👇
向下滑動查看所有內容
就我個人的感覺,我認為它的內容細節還不錯,但是不算特別深度的報告。結構比較清晰,框架完整,通過幾個板塊將要介紹的行業全貌覆蓋到了,邏輯鏈條是完整的,工具對比方面把核心參數的對比也做得比較詳細了,包括適用場景和商業場景的分類等。頂部的這張banner圖確實有點花哨了。總的來說,算不上落地深度報告,算是入門科普吧👇
點擊可以查看完整圖片👇
向下滑動查看所有內容
亮點是右邊像是集成了一個小型飛書雲文檔,可編輯的效果比較多。另外,最左邊的這個問問AI可以直接滑動詞彙,然後發送到左邊進行進一步的細化和解釋。優化和細化都可以👇
點擊可視化可以發送到左邊進行插圖的生成👇
文案內容與插圖效果👇
市場提速的本質,是視頻生成範式的升級:從 “無聲畫面” 走向 “音畫同生” 的一體化工作流。2025 年的主流工具把 “原生音視頻”“參考一致性”“多鏡頭敍事”“可編輯與擴展” 四項能力收攏為閉環,使創作從腳本、參考到成片的鏈路更短、更穩、更可控,為專業內容的規模化生產提供可複製的流程與質量保障。
可能是手動核查習慣了,在文案正文文案中沒有可溯源的連結,這一點讓我個人會覺得稍微有點沒有安全感哈哈哈。但是它可以自動進行事實核查,這一點是比較好的👇
繼續。
我想讓它幫我查一下AI領域優質播客和知識博主清單,但是第一輪對話的時候,我感覺他給的數量是不夠的。因為我要求是50到80,然後我要求它補充,它基本達到了我的要求,除了公眾號連結以外,隨機抽查的連結也是比較準的👇
這時候我看熱鬧的心上來了,一樣的問題我又問了Manus。Manus不需要我追問,給出了詳細的表格,給到的也是比較權威的賬號,同樣的問題就是公眾號和P站賬號的連結也是有幻覺👇
兩個結果的連結我都放在下面,大家可以對比一下👇
AnyGen: https://www.anygen.io/task/SW7lpeTMOa3ItzgwyXwl73JagNd?share_id=7591042954542730972
Manus:https://manus.im/share/3RgDF17PiYt5OXhulOPuZy
還嘗試了一下蜜雪冰城的發展時間軸,點擊藍色的地方都直接可以繼續溯源。做類似的信息收集核查挺方便的👇
點擊可以查看完整圖片👇
向下滑動查看所有內容
2.批量調研
因為前面正好提到出海,突然想到可以嘗試讓它做一個批量調研,關於出海的話,不同國家的不同政策的對比👇
查看結果。我這裏提問比較籠統,可以根據具體情況提問,報告整體質量還不錯,覆蓋了七個目標市場的幾大合規維度,數據來源和結構清晰,相關政策指南可以作為參考,具體税率和政策數字可以根據官方最新文件核實,有不清晰的可以進一步追問讓它繼續查找👇
連結: https://www.anygen.io/task/overseas-market-policy-comparison-report-TjLJprPUVaWtRugoMLglRcrMgFf?share_id=7591042954542730972
另外用於收集某個特定的題材的參考作品也不錯。
下面這個是我在測試中覺得比較滿意的案例。在這個搜索結果中,AnyGen首先給了我一個創作指南,然後給了一個配套資料庫,將這個我需要的表格放在了配套資料庫中。並且給了我他的作品篩選策略和選片理由等,因為我要求了優先推薦低成本短篇創作者學習的作品,他在最後還單獨將這一項列出來了
連結: https://www.anygen.io/task/near-future-ai-and-human-machine-relationship-artwork-selection-WbqZpmcUcavpsrgxnRklnUxXgLe?share_id=7591042954542730972👇
3.PPT設計
PPT整體的設計都是比較簡約的,優點在於看起來挺清爽,結構清晰,可以支持非常細化地去進行修改。元素都可以拖拽、調整、對齊,支持上傳模板遵循規範👇
這張圖是我後面換的↑
目前缺點是導出PPT的話,會有格式錯亂問題。導出PPT後,圖表格式亂了👇
這是讓它做一個融資BP的PPT👇
你是資深投融資顧問,為"智學伴AI"(一款面向K12學生的AI自適應學習產品)撰寫天使輪融資BP。產品通過AI診斷學習薄弱點並生成個性化練習,目前已有5萬註冊用戶、月活1.2萬、次月留存42%。本輪計劃融資500萬元,出讓10%股權,用於產品迭代和用戶增長。要求:結構完整(痛點、產品、市場、模式、競爭、團隊、財務、融資需求),數據合理可信,邏輯自洽,適合15-20頁PPT路演。
連結:https://www.anygen.io/share/5rWDH0qoQNhqHBbn9lxRiR?share_id=7591042954542730972
這是讓它基於我的表格做一個業績彙報PPT,可以看到在生成圖表的時候偶爾還是存在一些問題👇
4.論文翻譯
這篇論文介紹了 DreamID-V,一個基於 Diffusion Transformer 的高保真視頻換臉框架,能夠將圖像換臉技術擴展到視頻領域,在保持時序一致性的同時實現身份遷移。原論文是英文格式👇
https://huggingface.co/papers/2601.01425
下面左邊是AnyGen翻譯,右邊是沉浸式翻譯。整體效果還是不錯的,細節上可以對比下面對於圖片的翻譯👇
AnyGen也會同時生成中英對比的版本👇
5.播客轉文章
還可以上傳音頻文件,把播客內容轉為文章👇
我有一段播客,幫我把它轉換成一篇結構清晰、可直接發佈的博客文章
連結:https://www.anygen.io/share/4gs8E2qZRSlsiPSaxIxtPA?share_id=7591042954542730972
內容結構清晰,重點明確,這個功能也還不錯的。
6.網頁製作
網頁的效果不錯,嘗試了一個。值得一提的是可以哪裏要改點哪裏,修改起來很精確👇
7.繪本製作
另外它也可以一鍵生成繪本,用的是大香蕉模型,支持多個不同尺寸,還可以在對話中進行內容的修改👇
也可以在對話中進行內容的修改。
提示詞我最初寫得很長髮現效果並不理想,後來就把我想知道的內容填進去,發現效果也還可以👇
我想講解潮汐的形成,幫我做一本有趣又科普的故事書。中文,文字要大。
小結
我個人體驗下來,AnyGen作為字節面向海外市場的AI工作平台,1.0版本能做到這樣已經很不錯了,整體表現還是值得一試的。
亮點方面:
搜索檢索能力較強,信息源多元,做調研類任務時能夠覆蓋較廣的數據來源;
支持信息溯源,點擊藍色連結可直接查看原始出處,便於核查;
論文翻譯效果不錯,包括圖片翻譯等細節處理得體;
給用戶更多直接修改和優化細節的空間,人機協作體驗流暢;
新用戶7天會員+積分任務的引流方式比較友好;
如果是手機APP(主頁左下角有內測版),實時記錄靈感和會議內容快速轉文檔挺方便。
待優化的地方:
圖表生成效果一般,數據可視化這塊還有提升空間;
部分連結存在幻覺問題(比如公眾號、B站賬號連結),和Manus類似的通病;
有時候第一輪對話給的內容數量不夠,可追問補充。
對比Manus:
Manus在表格輸出和細節呈現上通常更主動完整;
AnyGen在可編輯性和協作空間上更靈活;
兩者在公眾號、Bilibili等平台連結上會存在幻覺問題。
總的來說,如果日常有文檔生成、資料調研、論文翻譯等需求,AnyGen是個不錯的選擇,它目前有7天會員和積分贈送可以充分體驗一下。當然,對於AI生成的數據和連結還是要抱着核查的心態使用。
全部案例和提示詞連結:
https://my.feishu.cn/wiki/IKsBw2Z2liKclqkpX3acvQmWnTd?from=from_copylink
AnyGen網頁連結在文章最前面啊啊啊。
今天的分享就到這裏啦,如果覺得內容有幫助,歡迎猛猛三連鼓勵阿真,如果有更多想聊的,讓輸出結果更好的小技巧,歡迎評論區一起交流分享~!
下期見~
推薦閲讀



































