越來越多架構師開始拋棄手繪架構圖,轉而架構即代碼新方案
整理版優先睇
LikeC4 提供架構即代碼方案,用文本 DSL 描述系統結構,自動生成互動式圖表,解決傳統架構圖嘅痛點。
呢篇文章介紹 LikeC4,一個新嘅軟件架構建模方案。作者指出傳統架構圖有好多問題,例如手工繪製成本高、容易過期、冇標準、難協作。LikeC4 以「架構即代碼」為核心,用文本 DSL 定義系統結構,模型就係源代碼,圖表自動生成。
整體結論係:如果團隊被架構文檔不可信、圖永遠畫唔完呢啲問題困擾,LikeC4 係一個值得長期考慮嘅工程化方案。佢支援多層次建模、高度可定製、同埋完善嘅工具鏈,令架構圖可以好似代碼噉版本化、評審同自動同步。
- 核心結論:LikeC4 以架構即代碼(Architecture as Code)為理念,令架構圖可版本化、自動同步,解決傳統手工繪圖嘅過期問題。
- 方法:用文本 DSL 描述系統、容器、組件、關係,模型係源代碼,圖表由模型自動生成,確保一致性。
- 差異:相比傳統工具(PPT、Visio),LikeC4 支援 CI/CD 整合、Git PR 協作、自定義樣式,架構圖唔再係一次性產物。
- 啟發:架構文檔應該同代碼一樣受管,團隊可以引入架構治理流程,長期維護系統結構。
- 可行動點:即試用 npx likec4 start 或安裝 VS Code 插件,開始用文本建模,逐步取代手繪架構圖。
LikeC4 CLI
使用 npx likec4 start 本地預覽,或 npx likec4 build 生成靜態架構圖。
LikeC4 GitHub Repository
開源專案,MIT License,活躍度超過 2.4k Stars。
LikeC4 Playground
無需安裝即可喺瀏覽器體驗 DSL 建模同即時預覽。
傳統架構圖嘅煩惱
喺真實軟件工程中,架構圖經常面臨幾個典型問題,包括
手工繪製
成本高、
快速過期
冇人更新、
缺乏標準
令溝通困難,同埋
難以協作
。呢啲問題喺系統規模擴大、團隊人數增加後會被無限放大。
- 手工繪製:依賴 PPT、Visio、Draw.io,修改成本高
- 快速過期:代碼變咗,架構圖冇人更新
- 缺乏標準:唔同團隊畫法唔一致,溝通成本高
- 難以協作:無法好似代碼噉評審、版本化、演進
LikeC4:架構即代碼
LikeC4 係一個軟件架構建模語言加工具鏈,核心理念係
Architecture as Code(架構即代碼)
。佢允許你用
文本 DSL
描述系統、容器、組件、關係,自定義元素類型同視覺風格,同埋
自動生成交互式架構圖
。支援喺本地、CI、Web、IDE 中實時預覽。
核心能力與特色
LikeC4 嘅核心能力包括
高度可定製
嘅 DSL、
自動生成可視化圖表
,同埋
強大嘅工具鏈
。具體包括:
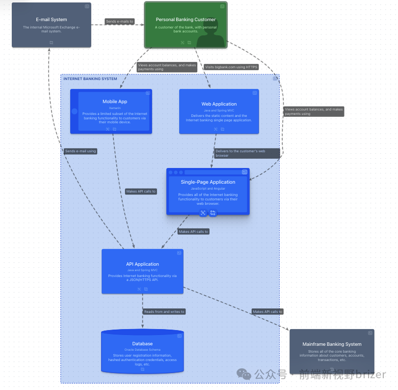
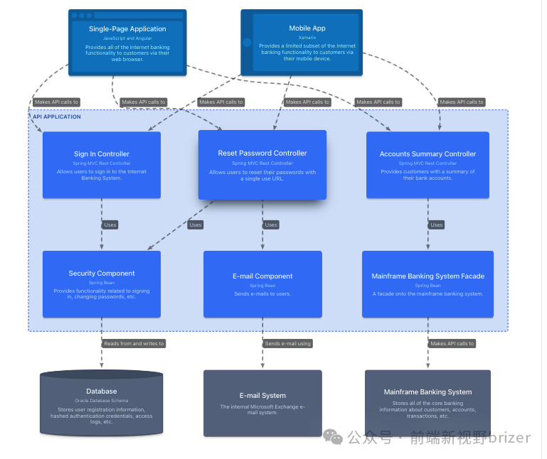
- 架構建模語言(DSL):類似 C4 Model,但不受固定層級限制,支援任意嵌套結構(系統 → 子系統 → 組件 → 模塊),語義清晰易讀。
- 高度可定製:自定義元素類型(Service、Job、Queue、API 等)同樣式(顏色、邊框、佈局),配置可繼承同合併(最新版本支援 config extend)。
- 自動生成圖表:圖表由模型自動生成,支援多視角(不同 View 展示不同關注點),模型先係源代碼。
- 工具鏈:CLI(npx likec4 start)、VS Code 插件(語法高亮、校驗、預覽)、Playground / Demo、CI 友好,適合整合入架構治理流程。
npx likec4 start
LikeC4 vs 傳統架構圖
同傳統方式相比,LikeC4 喺多個維度有明顯優勢:
可版本控制
、
Git/PR 協作
、
CI 友好
。具體對比:
- 更新方式:傳統手工,LikeC4 自動與代碼同步。
- 可版本控制:傳統 ❌,LikeC4 ✅(Git 管理 DSL 檔案)。
- 可複用:傳統低,LikeC4 高(模型可跨視角重用)。
- 協作方式:傳統檔案傳遞,LikeC4 Git / PR 評審。
- 可定製性:傳統有限,LikeC4 非常強(自定義元素、樣式、佈局)。
用得著嘅場景同總結
LikeC4 特別適合以下場景:
微服務
同
分佈式系統
架構設計、
架構評審
與技術方案說明、
新人 Onboarding
(快速理解系統)、架構治理與長期演進,同埋技術文檔配圖。
- 微服務 / 分佈式系統架構設計
- 架構評審與技術方案說明
- 新人 Onboarding(快速理解系統)
- 架構治理與長期演進
- 技術文檔與技術博客配圖
總結來講,LikeC4 唔係一個「畫圖工具」,而係一個讓架構好似代碼噉被對待嘅工程化方案。如果團隊被「架構文檔不可信」、「圖永遠畫唔完」、「講唔清系統結構」困擾,LikeC4 非常值得長期採用。
愈嚟愈多架構師開始唔再用手畫架構圖,轉用架構即代碼嘅新方案
1. 背景同問題

喺真實嘅軟件工程入面,架構圖通常會遇到幾個典型問題:
• 手畫:靠 PPT、Visio、Draw.io,改起上嚟成本好高 • 好快就過時:代碼改咗,架構圖冇人更新 • 欠缺標準:唔同團隊畫法唔一樣,溝通成本高 • 難協作:冇辦法好似代碼咁做評審、版本化、演進
呢啲問題喺系統規模變大、團隊人數增加之後會被無限放大。

2. LikeC4 係乜嘢
LikeC4 係一個 軟件架構建模語言 + 工具鏈,核心概念係:
Architecture as Code(架構即代碼)
佢容許你:

• 用文字 DSL 描述系統、容器、組件、關係 • 自訂架構元素類型同視覺風格 • 自動生成互動式架構圖 • 喺本地、CI、Web、IDE 入面即時預覽
3. 核心能力同特點
3.1 架構建模語言(DSL)

• 同 C4 Model 類似,但唔受固定層級限制 • 支援任意嵌套結構(系統 → 子系統 → 組件 → 模塊) • 語義清晰,容易睇同做代碼評審
3.2 高度可自訂
• 自訂元素類型(例如:Service、Job、Queue、API 等) • 自訂樣式(顏色、邊框、佈局) • 配置可以繼承同合併(最新版本已經支援 config extend)
3.3 自動生成可視化圖表
• 架構圖由模型自動生成 • 圖表係「結果」,模型先係「源代碼」 • 支援多視角(唔同 View 展示唔同關注點)
3.4 強大嘅工具鏈

• CLI: npx likec4 start本地即時預覽• VS Code 插件:語法高亮、校驗、預覽 • Playground / Demo:唔使安裝就可以體驗 • CI 友好:適合整合到架構治理流程
4. 同傳統方式嘅對比
5. 適用場景
• 微服務 / 分佈式系統架構設計 
• 架構評審同技術方案說明 
• 新人 Onboarding(快速理解系統) • 架構治理同長期演進 • 技術文檔同技術博客配圖 
6. 開源同生態
• License:MIT,商用友好 • 技術棧:TypeScript(≈98%) • 生態:CLI + VS Code 插件 + Web Playground • 社區:GitHub、Discord、OpenCollective • 活躍度:2.4k+ Stars,持續高頻發佈
7. 總結
LikeC4 並唔係「畫圖工具」,而係一個令架構好似代碼咁被對待嘅工程化方案。
如果你嘅團隊正正俾「架構文檔唔可信」「圖永遠畫唔完」「講唔清系統結構」呢啲問題困擾,LikeC4 係一個好值得試嘅長期解決方案。
越來越多架構師開始拋棄手繪架構圖,轉而架構即代碼新方案
1. 背景與問題

在真實的軟件工程中,架構圖通常面臨幾個典型問題:
• 手工繪製:依賴 PPT、Visio、Draw.io,修改成本高 • 快速過期:代碼變了,架構圖沒人更新 • 缺乏標準:不同團隊畫法不一致,溝通成本高 • 難以協作:無法像代碼一樣評審、版本化、演進
這些問題在系統規模擴大、團隊人數增加後會被無限放大。

2. LikeC4 是什麼
LikeC4 是一個 軟件架構建模語言 + 工具鏈,核心理念是:
Architecture as Code(架構即代碼)
它允許你:

• 用文本 DSL 描述系統、容器、組件、關係 • 自定義架構元素類型和視覺風格 • 自動生成交互式架構圖 • 在本地、CI、Web、IDE 中實時預覽
3. 核心能力與特點
3.1 架構建模語言(DSL)

• 類似 C4 Model,但不受固定層級限制 • 支持任意嵌套結構(系統 → 子系統 → 組件 → 模塊) • 語義清晰,易於閲讀和代碼評審
3.2 高度可定製
• 自定義元素類型(如:Service、Job、Queue、API 等) • 自定義樣式(顏色、邊框、佈局) • 配置可繼承與合併(最新版本已支持 config extend)
3.3 自動生成可視化圖表
• 架構圖由模型自動生成 • 圖表是“結果”,模型才是“源代碼” • 支持多視角(不同 View 展示不同關注點)
3.4 強大的工具鏈

• CLI: npx likec4 start本地實時預覽• VS Code 插件:語法高亮、校驗、預覽 • Playground / Demo:無需安裝即可體驗 • CI 友好:適合集成到架構治理流程
4. 和傳統方式的對比
5. 適用場景
• 微服務 / 分佈式系統架構設計 
• 架構評審與技術方案說明 
• 新人 Onboarding(快速理解系統) • 架構治理與長期演進 • 技術文檔與技術博客配圖 
6. 開源與生態
• License:MIT,商用友好 • 技術棧:TypeScript(≈98%) • 生態:CLI + VS Code 插件 + Web Playground • 社區:GitHub、Discord、OpenCollective • 活躍度:2.4k+ Stars,持續高頻發佈
7. 總結
LikeC4 並不是“畫圖工具”,而是一個讓架構像代碼一樣被對待的工程化方案。
如果你的團隊正在被“架構文檔不可信”“圖永遠畫不完”“講不清系統結構”所困擾,LikeC4 是一個非常值得嘗試的長期解決方案。


